指南生活
首页
美食营养
手工爱好
生活家居
返回
指南生活
首页
美食营养
游戏数码
手工爱好
生活家居
健康养生
运动户外
职场理财
情感交际
母婴教育
时尚美容
知识问答
生活知识
搜索
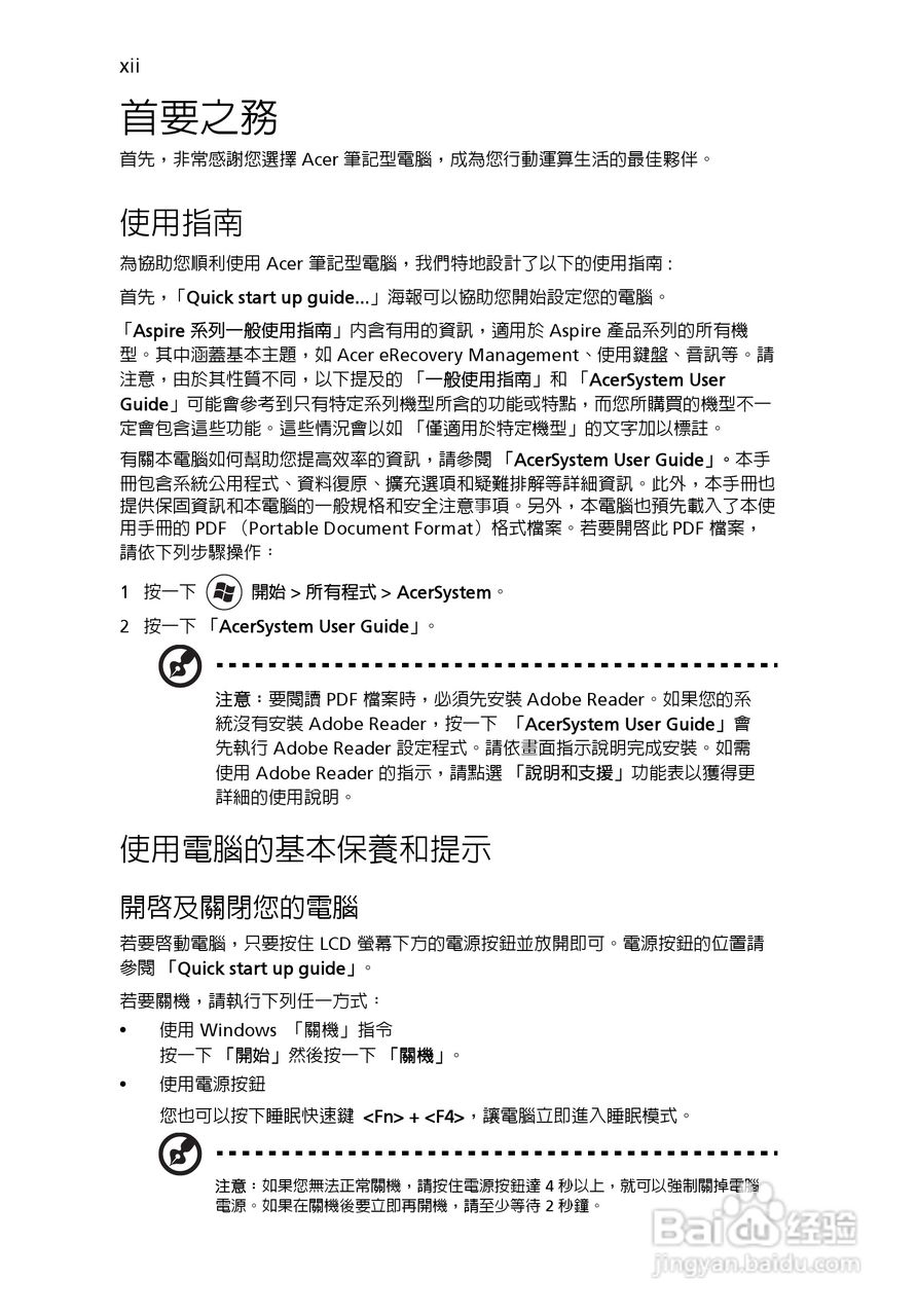
ACER宏基Aspire 5745G笔记本说明书:[196]
2025-12-30 16:44:29
本篇为《ACER宏基Aspire 5745G笔记本说明书》,主要介绍该产品的使用方法以及常见故障解决方案。
(共篇)
上一篇:
|
下一篇:
声明:
本网站引用、摘录或转载内容仅供网站访问者交流或参考,不代表本站立场,如存在版权或非法内容,请联系站长删除,联系邮箱:site.kefu@qq.com。
相关推荐
ACER宏基Aspire 5745G笔记本说明书:[68]
阅读量:36
ACER宏基Aspire 5745G笔记本说明书:[76]
阅读量:185
ACER宏基Aspire 5745G笔记本说明书:[78]
阅读量:45
ACER宏基Aspire 5745G笔记本说明书:[87]
阅读量:131
ACER宏基Aspire 5745G笔记本说明书:[79]
阅读量:157
猜你喜欢
获奖感言怎么写
悲惨的近义词
脸色发黄怎么办
怎么封别人的qq号
水泡型湿疹怎么治疗
收条怎么写范本
安卓系统怎么升级
颜料干了怎么办
颤抖的近义词
豁达的近义词
猜你喜欢
南越王博物馆
口罩怎么做
北京师范大学珠海分校怎么样
抉择的近义词
初中男生发型
无线网络密码怎么改
天津财经大学怎么样
小孩感冒
水培植物怎么养
小孩上火怎么办