指南生活
首页
美食营养
手工爱好
生活家居
返回
指南生活
首页
美食营养
游戏数码
手工爱好
生活家居
健康养生
运动户外
职场理财
情感交际
母婴教育
时尚美容
知识问答
生活知识
搜索
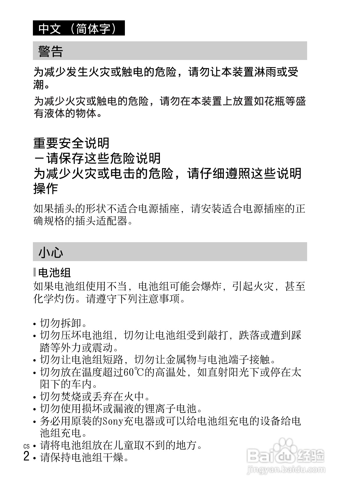
SONY索尼DSC-W630数码相机说明书:[1]
2026-01-07 21:27:34
本篇为《SONY索尼DSC-W630数码相机说明书》,主要介绍该产品的使用方法以及常见故障解决方案。
(共篇)
下一篇:
声明:
本网站引用、摘录或转载内容仅供网站访问者交流或参考,不代表本站立场,如存在版权或非法内容,请联系站长删除,联系邮箱:site.kefu@qq.com。
相关推荐
SONY索尼DSC-W630数码相机说明书:[3]
阅读量:58
SONY索尼DSC-WX200数码相机说明书:[1]
阅读量:45
sony a7ii 设置
阅读量:121
sony笔记本电脑无线网卡开关修理教程
阅读量:53
sony笔记本怎么设置固态硬盘启动
阅读量:42
猜你喜欢
晒伤了怎么办通红疼痛
我的世界剪刀怎么做
产后脱发怎么办
怎么进安全模式
电脑数字键盘怎么解锁
qq怎么更新
山东职业学院怎么样
怎么唱情歌
耳膜穿孔怎么办
莲花山怎么去
猜你喜欢
凉菜怎么做
dota2怎么玩
遂怎么读音
招行信用卡积分怎么算
类风湿怎么办
高丽参怎么吃
神经性皮炎怎么治疗
家长感言怎么写
脚臭怎么治能除根
大话西游手游怎么赚钱