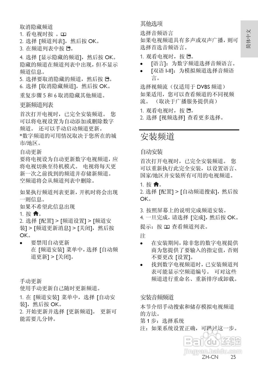
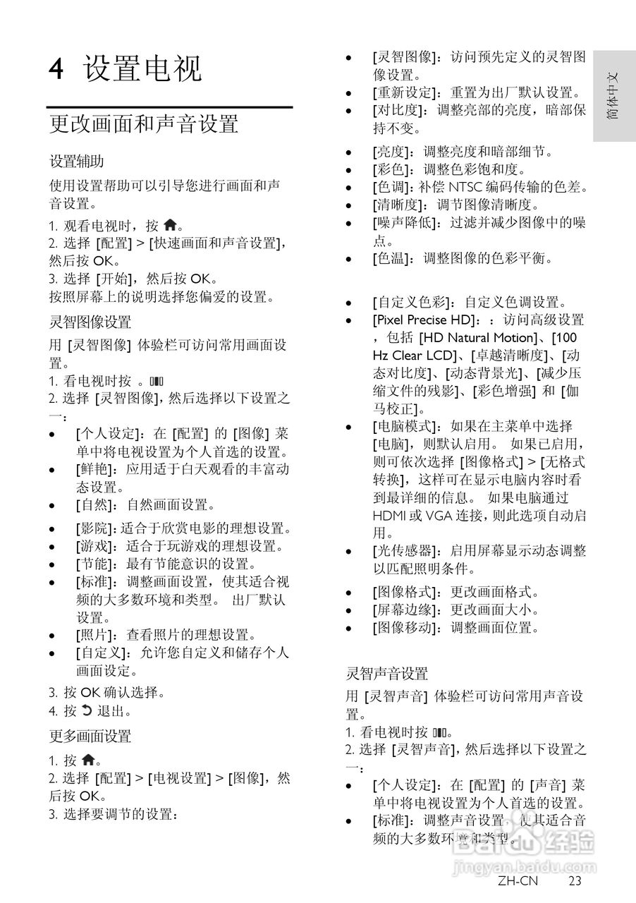
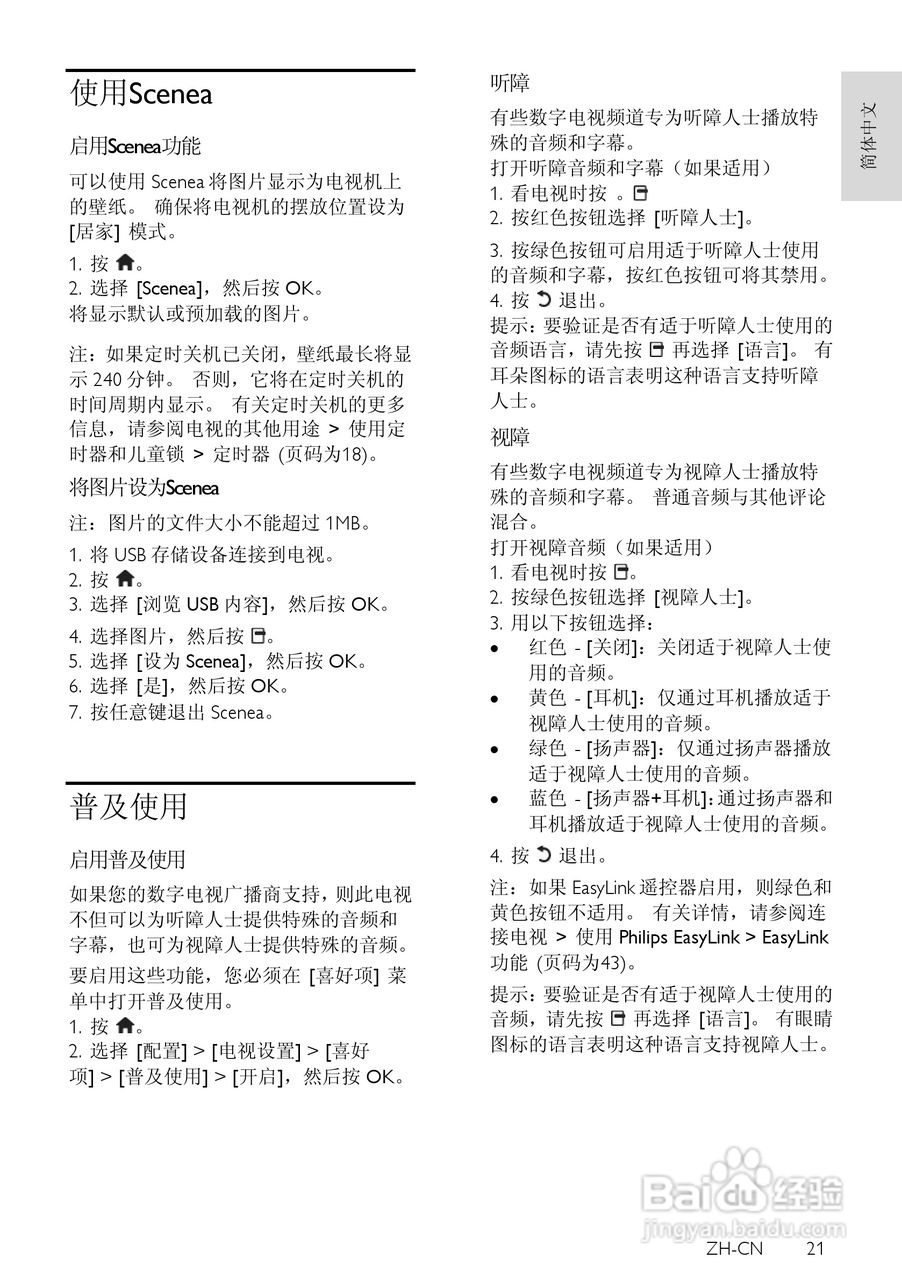
指南生活
首页
美食营养
手工爱好
生活家居
返回
指南生活
首页
美食营养
游戏数码
手工爱好
生活家居
健康养生
运动户外
职场理财
情感交际
母婴教育
时尚美容
知识问答
生活知识
生活百科
搜索
PHILIPS PFL6605电视使用说明书:[3]
2026-04-09 00:59:26
(共篇)
上一篇:
|
下一篇:
声明:
本网站引用、摘录或转载内容仅供网站访问者交流或参考,不代表本站立场,如存在版权或非法内容,请联系站长删除,联系邮箱:site.kefu@qq.com。
相关推荐
飞利浦46PFL6605D/93液晶彩电使用说明书:[3]
阅读量:165
飞利浦46PFL6605D/93液晶彩电使用说明书:[5]
阅读量:91
飞利浦46PFL6605D/93液晶彩电使用说明书:[6]
阅读量:148
飞利浦46PFL6605D/93液晶彩电使用说明书:[4]
阅读量:105
使用说明书封面怎么做
阅读量:112
猜你喜欢
四个月的宝宝如何添加辅食
心肌缺血如何调理
如何手机赚钱
面基是什么意思啊
南京理工大学泰州科技学院怎么样
如何购买私募基金
如何更改桌面图标大小
如何排毒
怎么开快递代理点
plt文件怎么打开
猜你喜欢
北京电视台生活频道
生活中的化学
心理学与生活论文
sweet是什么意思啊
如何清理手机
pdf打不开怎么办
酸辣粉是怎么做的
梅河口生活信息网
小确幸是什么意思
信仰是什么意思