指南生活
首页
美食营养
手工爱好
生活家居
返回
指南生活
首页
美食营养
游戏数码
手工爱好
生活家居
健康养生
运动户外
职场理财
情感交际
母婴教育
时尚美容
知识问答
生活知识
生活百科
搜索
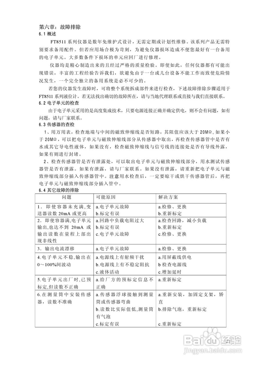
FT8511磁致伸缩液位计安装调试使用说明书:[3]
2026-04-18 04:18:12
本篇为《FT8511磁致伸缩液位计安装调试使用说明书》,主要介绍该产品的使用方法以及常见故障解决方案。
(共篇)
上一篇:
声明:
本网站引用、摘录或转载内容仅供网站访问者交流或参考,不代表本站立场,如存在版权或非法内容,请联系站长删除,联系邮箱:site.kefu@qq.com。
相关推荐
FT8511磁致伸缩液位计安装调试使用说明书:[1]
阅读量:81
TC41C无线磁致伸缩水位流量计用户手册:[3]
阅读量:150
磁致伸缩液位计厂家怎么选
阅读量:126
磁致伸缩液位计选型
阅读量:121
神舟HTA200A系列两线制磁致伸缩液位变送器说明书
阅读量:119
猜你喜欢
乙的五笔怎么打
鳗鱼干怎么做好吃
华北电力大学怎么样
紧张怎么办
伊利奶粉怎么样
拍一拍怎么设置文字
qq怎么发邮件
合肥工业大学怎么样
倩碧黄油怎么用
雪是怎么形成的
猜你喜欢
晨阳水漆怎么样
我b里面长蛆了怎么办
笔记本怎么截屏
牙龈萎缩怎么治疗
医保卡丢了怎么办
研究思路怎么写
建筑容积率怎么算
小腿抽筋怎么办
考研政治怎么复习
孕妇身上痒是怎么回事