指南生活
首页
美食营养
手工爱好
生活家居
返回
指南生活
首页
美食营养
游戏数码
手工爱好
生活家居
健康养生
运动户外
职场理财
情感交际
母婴教育
时尚美容
知识问答
生活知识
搜索
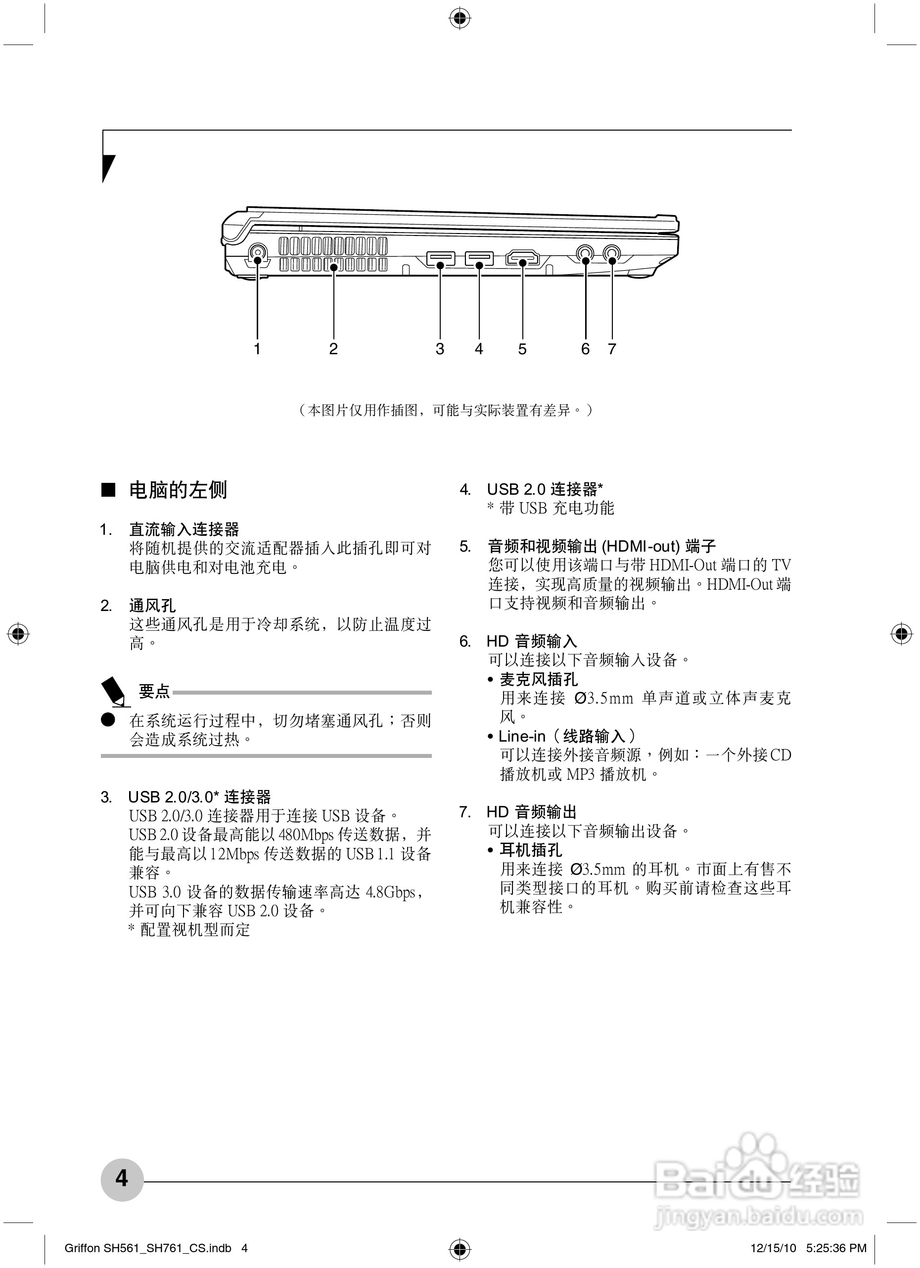
富士通Griffon SH561笔记本电脑使用说明书:[1]
2026-02-16 21:44:07
本篇为《富士通Griffon SH561笔记本电脑使用说明书》,主要介绍该产品的使用方法以及常见故障解决方案。
(共篇)
下一篇:
声明:
本网站引用、摘录或转载内容仅供网站访问者交流或参考,不代表本站立场,如存在版权或非法内容,请联系站长删除,联系邮箱:site.kefu@qq.com。
相关推荐
笔记本电脑开机黑屏怎么办
阅读量:47
富士通Griffon SH761笔记本电脑使用说明书:[3]
阅读量:112
富士通Griffon SH761笔记本电脑使用说明书:[5]
阅读量:149
富士通Griffon SH761笔记本电脑使用说明书:[6]
阅读量:32
富士通LifeBook SH760笔记本电脑使用说明书:[1]
阅读量:161
猜你喜欢
橘核的功效与作用
厚朴的功效与作用
文化生活知识框架
卡卡西为什么要杀琳
音乐的作用
小米和红米有什么区别
粉底液的作用
鱼油有什么功效和作用
中老年运动鞋
什么品牌的电动车好
猜你喜欢
社会工作知识
猫须草的功效与作用
鸡眼是什么样的
和妈妈做活塞运动
匡威运动鞋
gank什么意思
兵不厌诈什么意思
什么叫克隆
剪辑音乐用什么软件
圈梁的作用