指南生活
首页
美食营养
手工爱好
生活家居
返回
指南生活
首页
美食营养
游戏数码
手工爱好
生活家居
健康养生
运动户外
职场理财
情感交际
母婴教育
时尚美容
知识问答
生活知识
生活百科
搜索
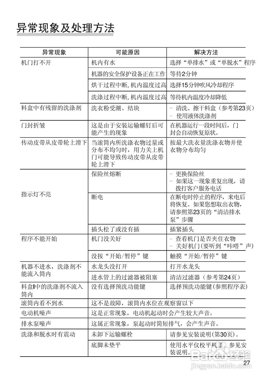
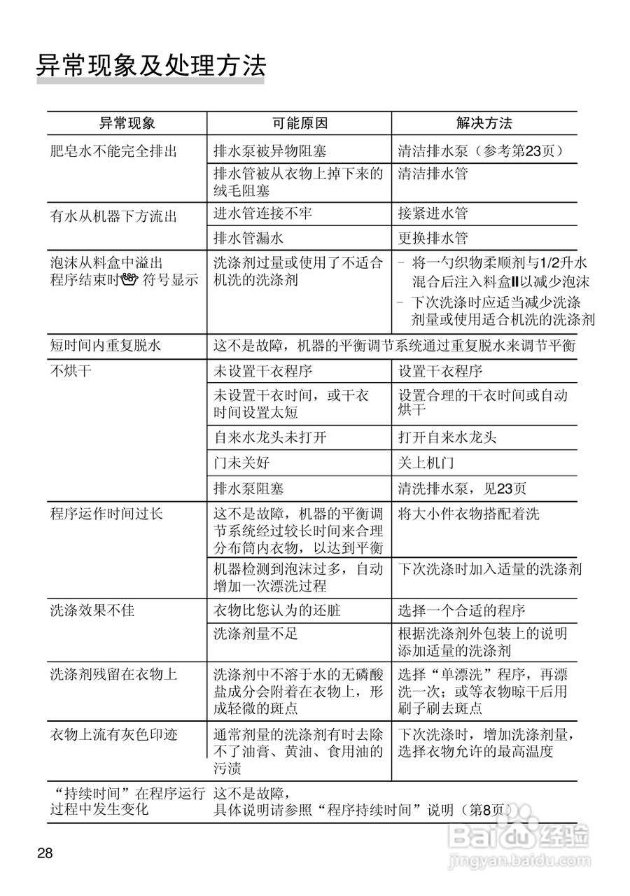
博世XQG52-24469全自动滚筒洗衣干衣机使用及安装说明:[3]
2026-04-07 09:14:07
(共篇)
上一篇:
|
下一篇:
声明:
本网站引用、摘录或转载内容仅供网站访问者交流或参考,不代表本站立场,如存在版权或非法内容,请联系站长删除,联系邮箱:site.kefu@qq.com。
相关推荐
博世XQG52-24469全自动滚筒洗衣干衣机使用及安装说明:[2]
阅读量:182
博世XQG52-24469全自动滚筒洗衣干衣机使用及安装说明:[4]
阅读量:67
干衣机怎么装
阅读量:68
博世XQG52-24469全自动滚筒洗衣干衣机使用及安装说明:[1]
阅读量:77
博世WVG20560TI全自动滚筒式洗衣干衣机使用及安装说明:[1]
阅读量:64
猜你喜欢
格萨拉生态旅游区
舟山旅游
太湖旅游
旅游船
巴黎旅游景点
怎么打开qq空间
澄粉可以用什么代替
美的电热水器怎么样
身上起红疙瘩很痒怎么回事
追妻攻略
猜你喜欢
智慧旅游
怎么让图片内存变小
广州旅游攻略
爱信变速箱怎么样
孕妇可以吃小番茄吗
孕妇可以吃阿胶
扬州旅游景点攻略
可以看片的播放器
到贵州旅游攻略
意大利旅游景点