指南生活
首页
美食营养
手工爱好
生活家居
返回
指南生活
首页
美食营养
游戏数码
手工爱好
生活家居
健康养生
运动户外
职场理财
情感交际
母婴教育
时尚美容
知识问答
生活知识
生活百科
搜索
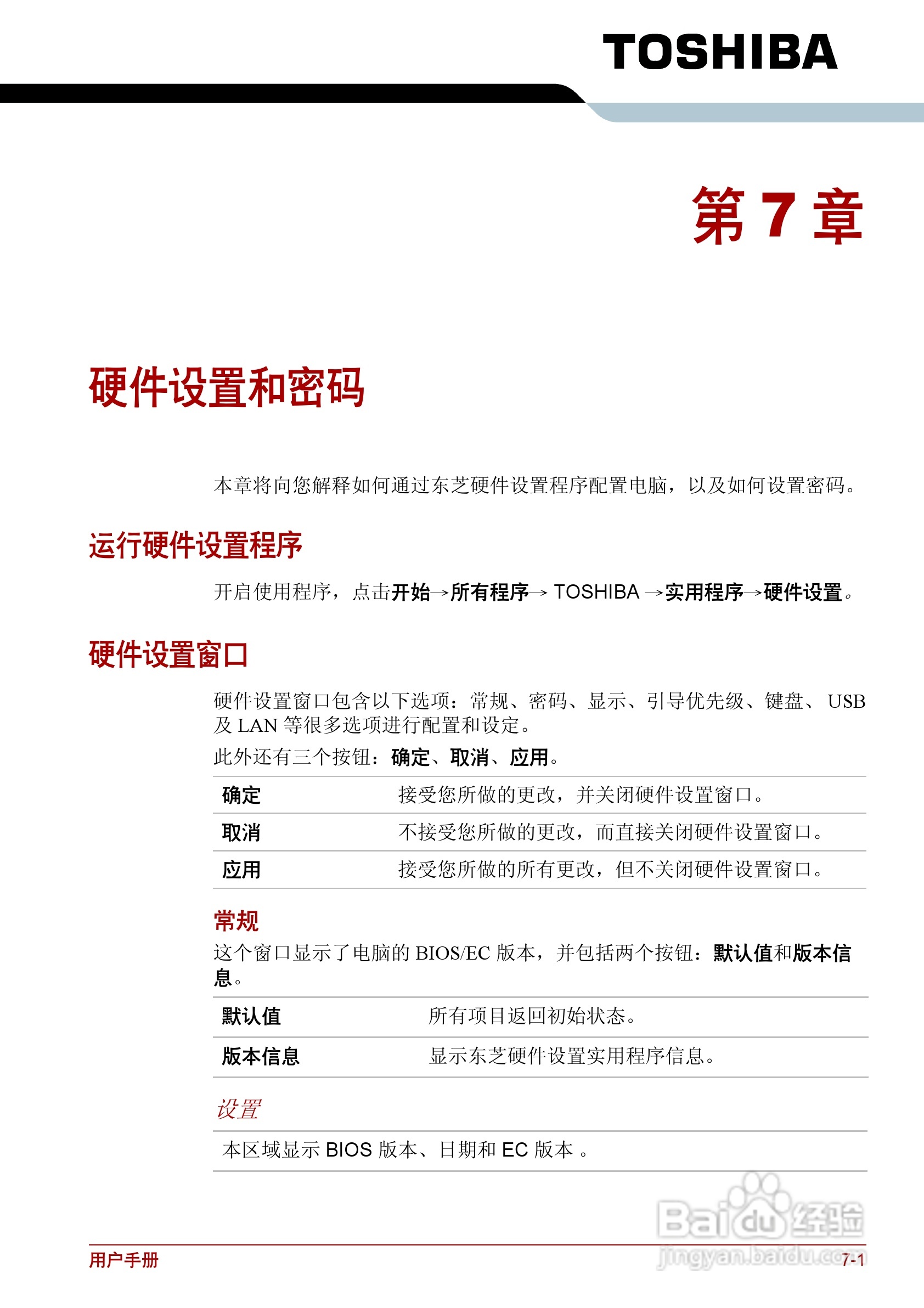
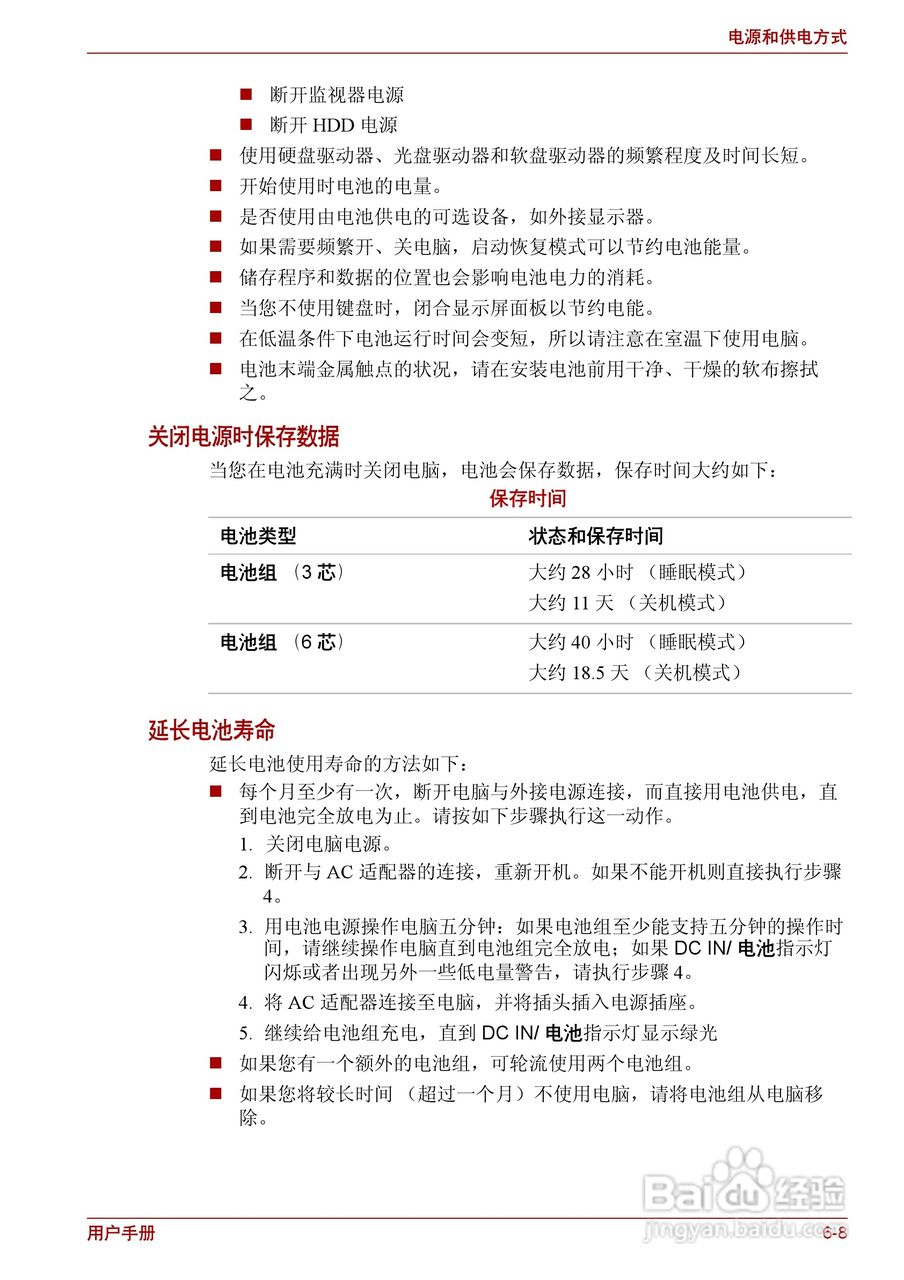
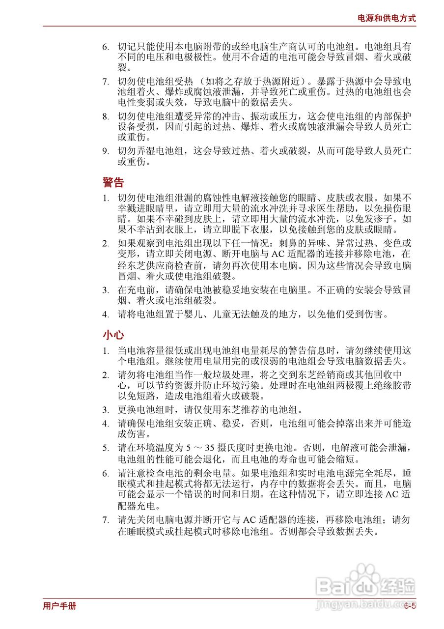
东芝Satellite C600笔记本电脑使用说明书:[11]
2026-04-24 13:25:01
本篇为《东芝Satellite C600笔记本电脑使用说明书》,主要介绍该产品的使用方法以及常见故障解决方案。
(共篇)
上一篇:
|
下一篇:
声明:
本网站引用、摘录或转载内容仅供网站访问者交流或参考,不代表本站立场,如存在版权或非法内容,请联系站长删除,联系邮箱:site.kefu@qq.com。
相关推荐
东芝Satellite C600笔记本电脑使用说明书:[10]
阅读量:168
东芝Satellite C600笔记本电脑使用说明书:[7]
阅读量:52
笔记本电脑摄像头如何打开
阅读量:78
笔记本电脑如何连接wifi
阅读量:190
笔记本电脑开机黑屏怎么办
阅读量:114
猜你喜欢
拔丝地瓜的家常做法
董洁为什么离婚
虎皮青椒的家常做法
分页符怎么删除
新陈代谢慢怎么调理
馅饼的做法大全
心无旁骛怎么读
腰间盘突出怎么锻炼
小肚子隐隐作痛怎么回事
手机发烫了怎么解决
猜你喜欢
胆囊炎是怎么引起的
为什么会长白头发
为什么鼻子上长痘痘
数据透视表怎么做
婴儿为什么会吐奶
zip怎么读
眼睛模糊看不清是怎么回事
湿气重的人怎么排湿吃什么最好
股票为什么会停牌
脸上有红血丝是怎么回事