指南生活
首页
美食营养
手工爱好
生活家居
返回
指南生活
首页
美食营养
游戏数码
手工爱好
生活家居
健康养生
运动户外
职场理财
情感交际
母婴教育
时尚美容
知识问答
生活知识
生活百科
搜索
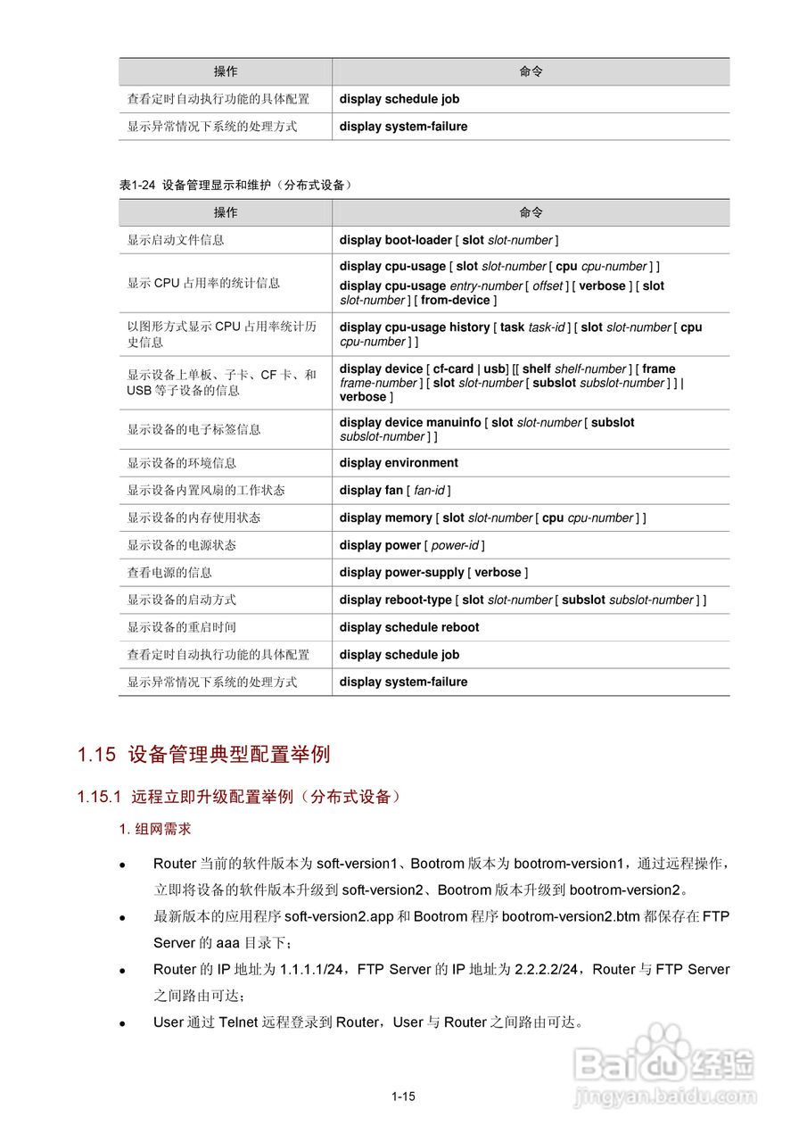
H3C SR6600路由器用户手册:[150]
2026-04-22 05:43:23
本篇为《H3C SR6600路由器用户手册》,主要介绍该产品的使用方法以及常见故障解决方案。
(共篇)
上一篇:
|
下一篇:
声明:
本网站引用、摘录或转载内容仅供网站访问者交流或参考,不代表本站立场,如存在版权或非法内容,请联系站长删除,联系邮箱:site.kefu@qq.com。
相关推荐
H3C SR6600路由器用户手册:[152]
阅读量:82
H3C SR6600路由器用户手册:[180]
阅读量:176
H3C SR6600路由器用户手册:[197]
阅读量:116
路由器如何使用
阅读量:146
路由器上的los红灯闪是什么意思
阅读量:163
猜你喜欢
dwg格式怎么打开
战争女神怎么玩
如何撒娇
开早会如何激励员工
观音竹叶子发黄怎么办
路由器初始密码
如何保护环境英语作文
怎么把iphone照片传到电脑
如何避免怀孕
如何激发学生的学习兴趣
猜你喜欢
qq赞怎么刷
东风本田crv怎么样
个人征信报告怎么看
国外旅游胜地
皮鞋发霉怎么处理
如何写好作文
如何淡斑祛斑
如何挑选橙子
如何删除脚注
如何注册公司