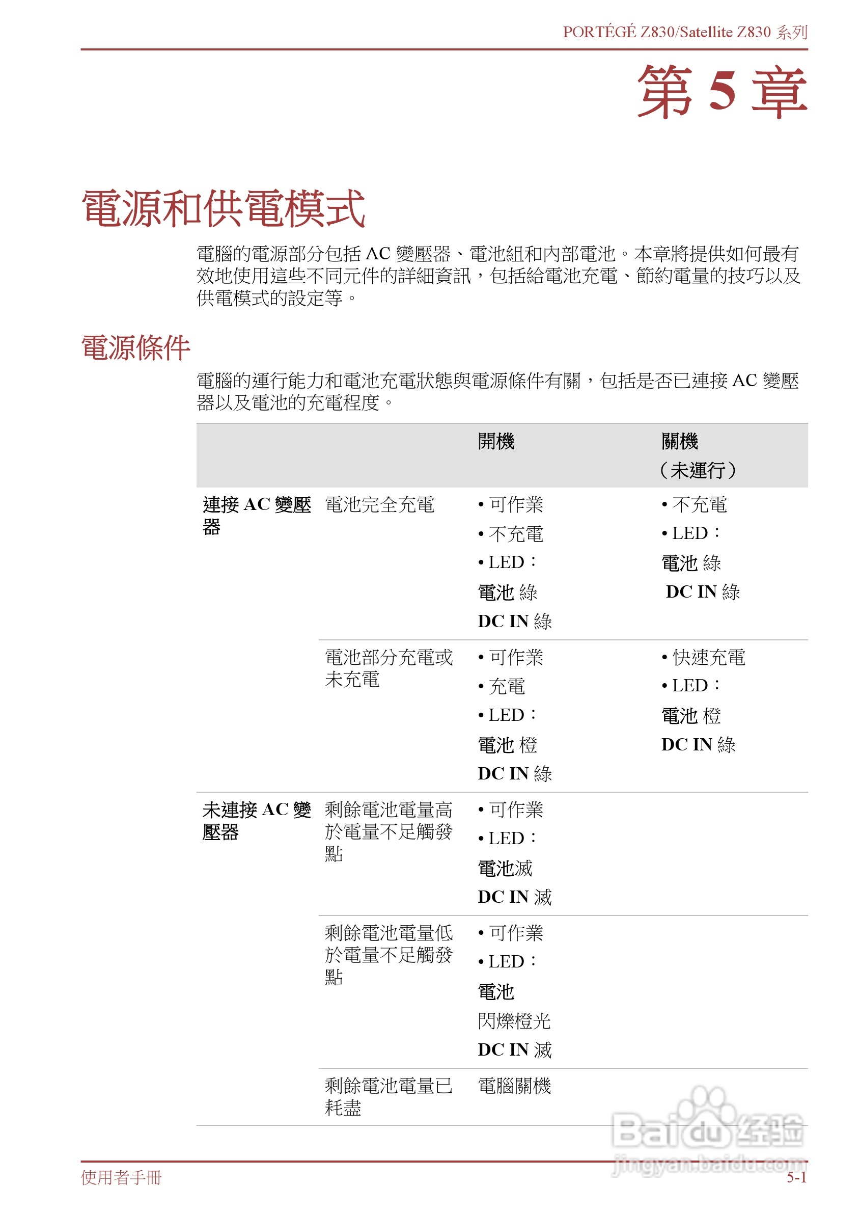
指南生活
首页
美食营养
手工爱好
生活家居
返回
指南生活
首页
美食营养
游戏数码
手工爱好
生活家居
健康养生
运动户外
职场理财
情感交际
母婴教育
时尚美容
知识问答
生活知识
生活百科
搜索
东芝Portege Z830笔记本电脑中文使用说明书:[8]
2026-04-22 04:55:17
本篇为《东芝Portege Z830笔记本电脑中文使用说明书》,主要介绍该产品的使用方法以及常见故障解决方案。
(共篇)
上一篇:
|
下一篇:
声明:
本网站引用、摘录或转载内容仅供网站访问者交流或参考,不代表本站立场,如存在版权或非法内容,请联系站长删除,联系邮箱:site.kefu@qq.com。
相关推荐
东芝Portege Z830笔记本电脑中文使用说明书:[9]
阅读量:55
东芝Portege Z830笔记本电脑中文使用说明书:[5]
阅读量:88
东芝PORTEGE R700笔记本电脑使用说明书:[8]
阅读量:123
笔记本电脑如何连接wifi
阅读量:81
笔记本电脑摄像头如何打开
阅读量:68
猜你喜欢
jlzz大全 m.jiizz.info
海参泡发方法
黑头怎么去除简单方法
人工呼吸的方法
怎么查手机积分
求比值的方法
中草药大全
滴水观音怎么养
剩馒头怎么做好吃
洁癖怎么治疗
猜你喜欢
大黄花鱼怎么做好吃
番茄炒蛋怎么做好吃
烤箱可以做什么好吃的
研究现状怎么写
白萝卜丸子的家常做法
调烟雾头最清晰的方法
去油漆味的最佳方法
家常小吃
雀斑是怎么形成的
电脑连不上网怎么解决