指南生活
首页
美食营养
手工爱好
生活家居
返回
指南生活
首页
美食营养
游戏数码
手工爱好
生活家居
健康养生
运动户外
职场理财
情感交际
母婴教育
时尚美容
知识问答
生活知识
生活百科
搜索
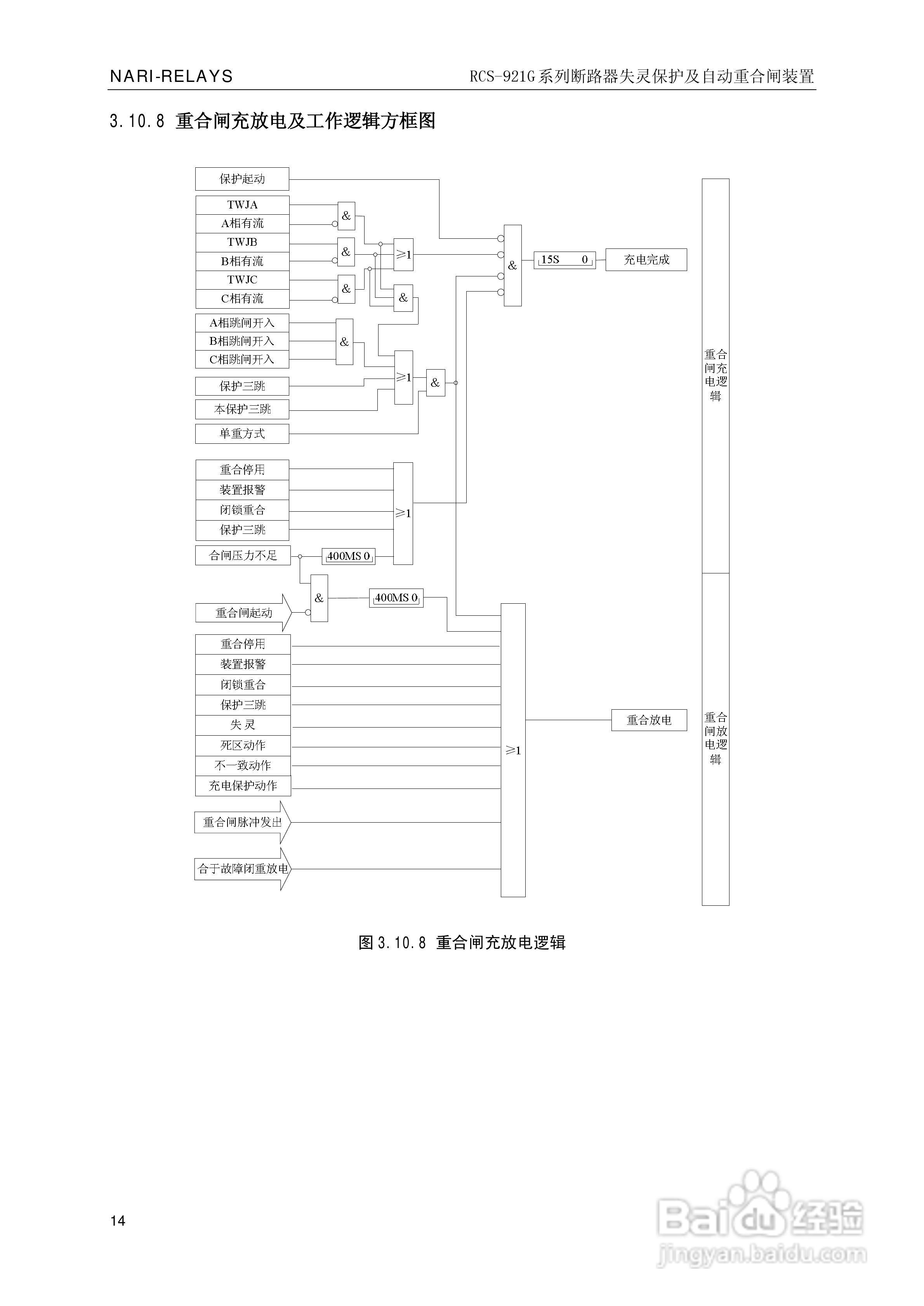
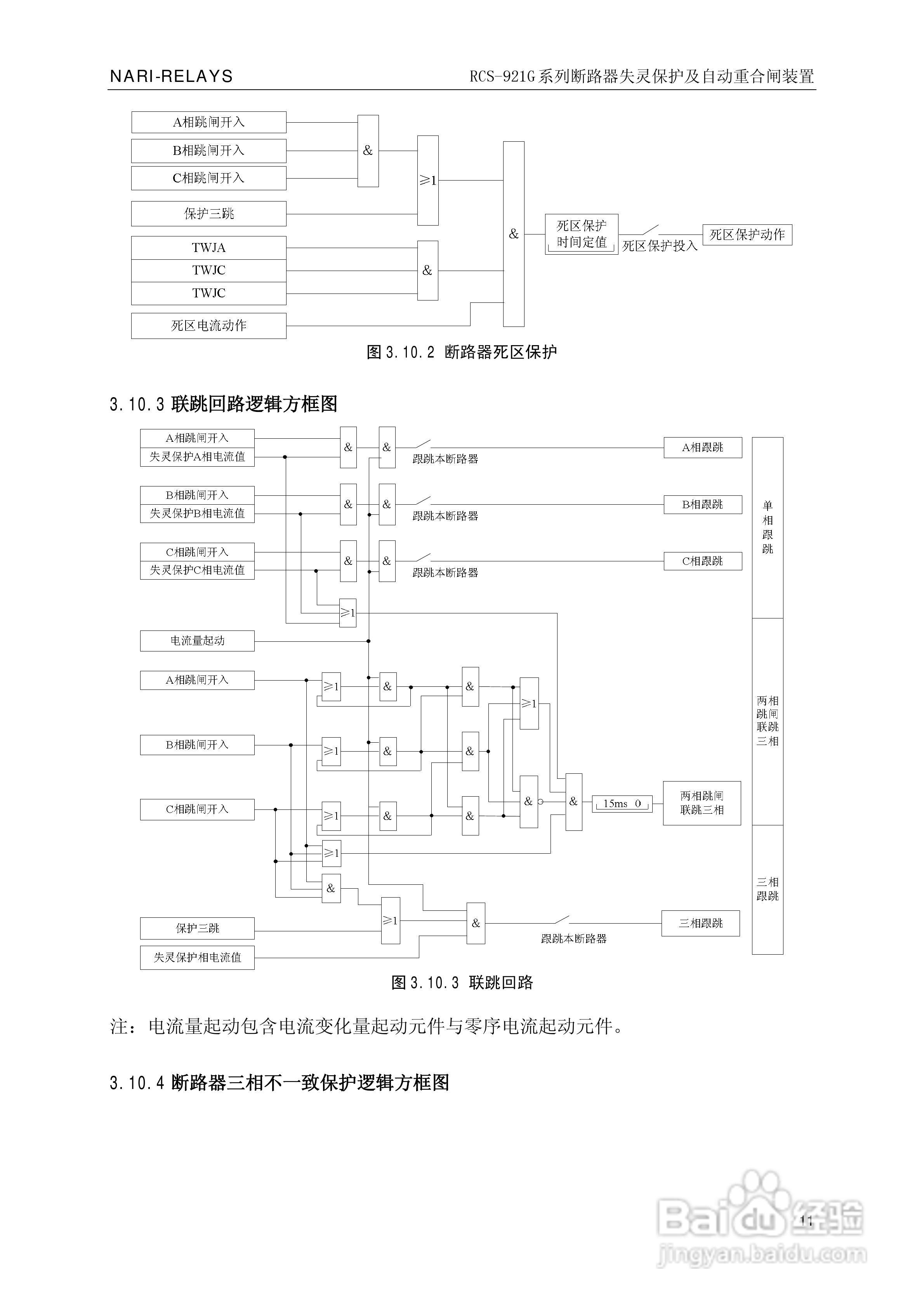
南瑞继保RCS-921G断路器失灵保护及自动重合闸装置使用:[2]
2026-05-11 00:10:39
本篇为《南瑞继保RCS-921G断路器失灵保护及自动重合闸装置使用》,主要介绍该产品的使用方法以及常见故障解决方案。
(共篇)
上一篇:
|
下一篇:
声明:
本网站引用、摘录或转载内容仅供网站访问者交流或参考,不代表本站立场,如存在版权或非法内容,请联系站长删除,联系邮箱:site.kefu@qq.com。
相关推荐
南瑞继保RCS-921G断路器失灵保护及自动重合闸装置使用:[4]
阅读量:172
南瑞继保RCS-921A型断路器失灵保护及自动重合闸装置技:[2]
阅读量:21
南瑞继保RCS-921G断路器失灵保护及自动重合闸装置使用:[1]
阅读量:39
南瑞继保RCS-921G断路器失灵保护及自动重合闸装置使用:[6]
阅读量:90
南瑞继保RCS-921G断路器失灵保护及自动重合闸装置使用:[5]
阅读量:70
猜你喜欢
女运动套装
雌激素的作用
减肥方法运动
坐飞机不能带什么东西
红茶有什么功效
运动项目图片
虾类依靠什么呼吸
莫西沙星的作用与功效
生命一号的作用
丝瓜的功效与作用禁忌
猜你喜欢
瑞雪兆丰年什么意思
运动减肥的最好方法
sunset什么意思
精彩的运动会作文
10万左右买什么车
龙抬头什么意思
碧玺的功效与作用
床底下放什么旺财
信用卡有什么好处
香橼的功效与作用