指南生活
首页
美食营养
手工爱好
生活家居
返回
指南生活
首页
美食营养
游戏数码
手工爱好
生活家居
健康养生
运动户外
职场理财
情感交际
母婴教育
时尚美容
知识问答
生活知识
搜索
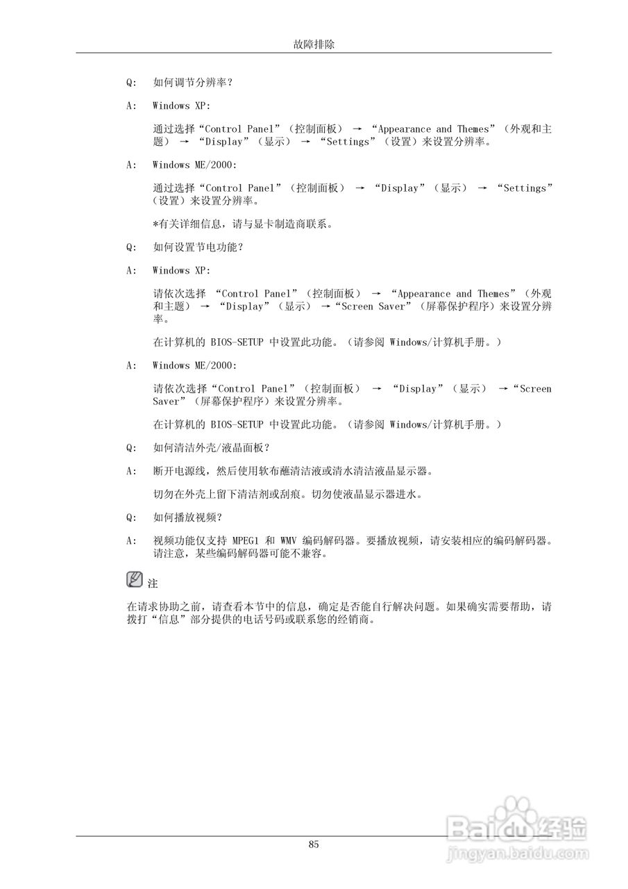
三星650MP液晶显示器使用说明书:[11]
2026-01-03 00:29:55
(共篇)
上一篇:
|
下一篇:
声明:
本网站引用、摘录或转载内容仅供网站访问者交流或参考,不代表本站立场,如存在版权或非法内容,请联系站长删除,联系邮箱:site.kefu@qq.com。
相关推荐
三星650MP液晶显示器使用说明书:[12]
阅读量:63
三星650TS液晶显示器使用说明书:[11]
阅读量:191
三星650TS液晶显示器使用说明书:[12]
阅读量:64
三星650TS液晶显示器使用说明书:[6]
阅读量:115
三星s8闹钟图标怎么关
阅读量:107
猜你喜欢
电脑出现蓝屏怎么解决
0755是哪里的区号
怎么转换mp4格式
拉斯维加斯旅游
冬天怎么养乌龟
咖啡的故乡是哪里
怎么改路由器密码
毛氏红烧肉怎么做
公共维修基金怎么算
路由器登录界面
猜你喜欢
鼓浪屿旅游地图
如何做一名合格党员
怎么修复红血丝
蒲公英泡水喝
word箭头怎么打
脸上长痘痘怎么去除
泰州在哪里
事业单位退休工资如何计算
丽江旅游旺季
三国荆州是现在哪里