指南生活
首页
美食营养
手工爱好
生活家居
返回
指南生活
首页
美食营养
游戏数码
手工爱好
生活家居
健康养生
运动户外
职场理财
情感交际
母婴教育
时尚美容
知识问答
生活知识
搜索
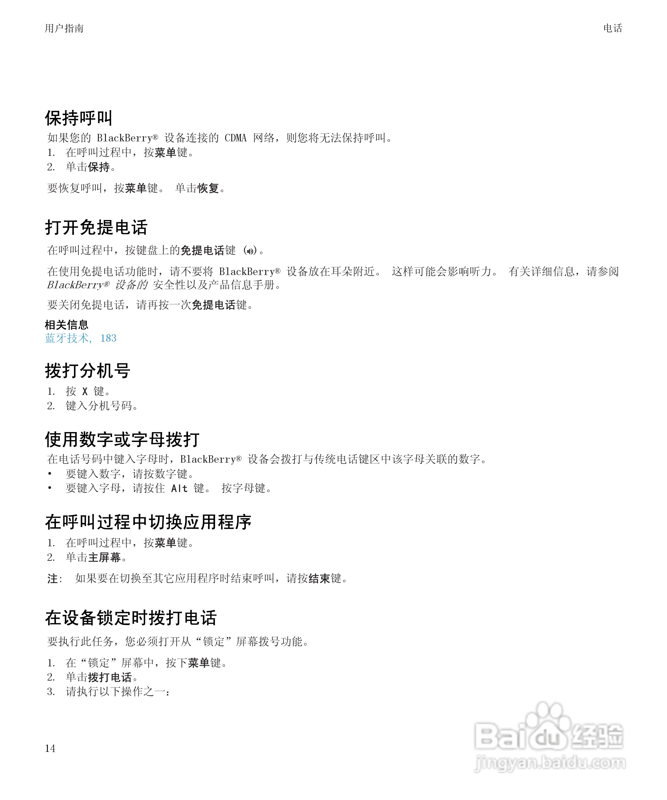
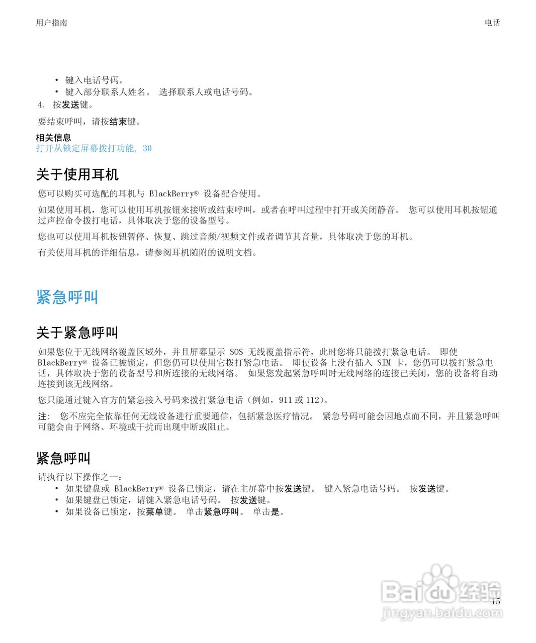
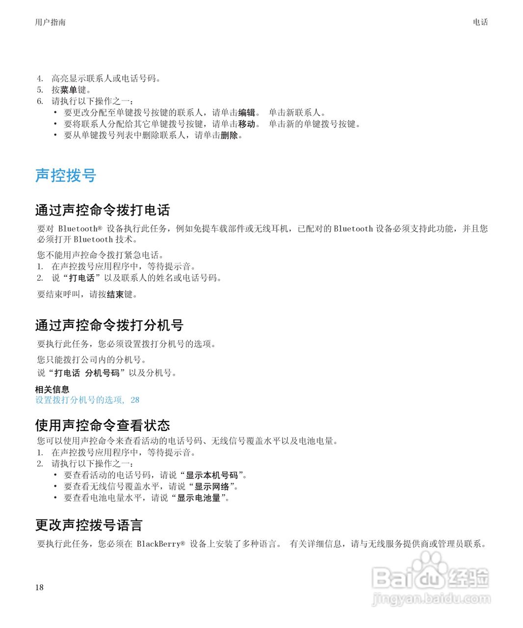
黑莓8520手机使用说明书:[2]
2025-12-16 16:42:29
(共篇)
上一篇:
|
下一篇:
声明:
本网站引用、摘录或转载内容仅供网站访问者交流或参考,不代表本站立场,如存在版权或非法内容,请联系站长删除,联系邮箱:site.kefu@qq.com。
相关推荐
黑莓8520手机使用说明书:[26]
阅读量:178
黑莓8520手机使用说明书:[11]
阅读量:73
黑莓priv美版使用教程
阅读量:104
黑莓的营养价值
阅读量:173
黑莓手机中如何恢复歌曲的
阅读量:25
猜你喜欢
粗糙的反义词是什么
尿酸高有什么症状
m什么意思
本科是什么意思
st段改变是什么意思
什么歌什么舞
界定是什么意思
买断是什么意思
文联是什么单位
后腰疼痛是什么原因
猜你喜欢
wear是什么意思
区号是什么
ml是什么意思
吐槽是什么意思
珍贵的反义词是什么
什么是气溶胶传播
甲状腺有什么症状
三班倒是什么意思
痰多是什么原因造成的
胰岛素是什么