指南生活
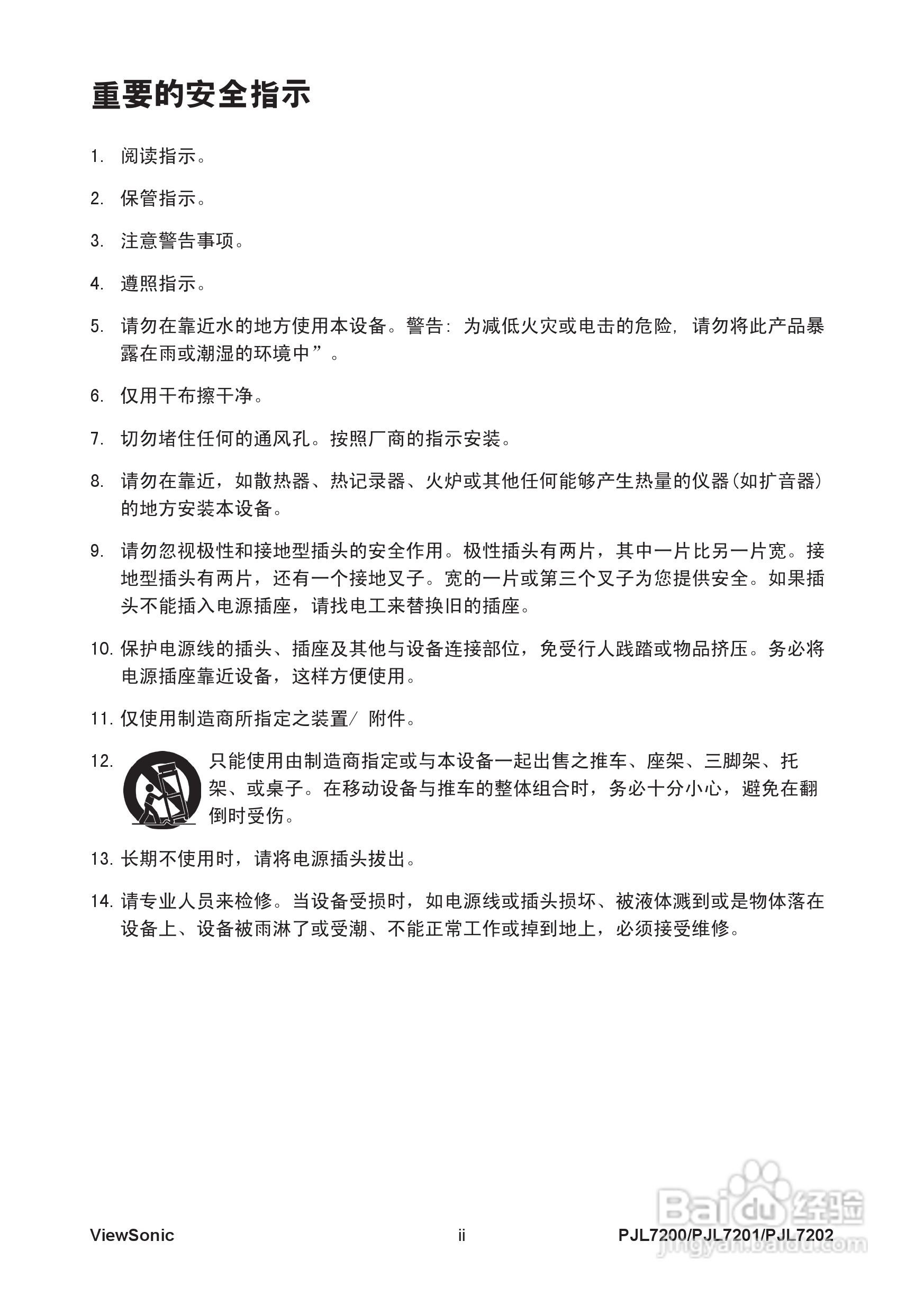
首页
美食营养
手工爱好
生活家居
返回
指南生活
首页
美食营养
游戏数码
手工爱好
生活家居
健康养生
运动户外
职场理财
情感交际
母婴教育
时尚美容
知识问答
生活知识
生活百科
搜索
优派PJL7202投影机使用说明书:[1]
2026-04-07 18:08:47
本篇为《优派PJL7202投影机使用说明书》,主要介绍该产品的使用方法以及常见故障解决方案。
(共篇)
下一篇:
声明:
本网站引用、摘录或转载内容仅供网站访问者交流或参考,不代表本站立场,如存在版权或非法内容,请联系站长删除,联系邮箱:site.kefu@qq.com。
相关推荐
优派PJL7200投影机使用说明书:[1]
阅读量:73
优派PJL6233投影机使用说明书:[1]
阅读量:72
优派PJL6243投影机使用说明书:[1]
阅读量:97
优派PJL7201投影机使用说明书:[6]
阅读量:33
使用说明书封面怎么做
阅读量:123
猜你喜欢
什么鬼
外汇是什么意思
氮泵是什么
gms是什么
喝纯牛奶有什么好处
词又称什么
本初子午线是什么的分界线
逗比是什么意思
结婚20年是什么婚
高傲是什么意思
猜你喜欢
computer是什么意思
间谍罪最高可处什么刑
qq关联是什么意思
燕子的尾巴像什么
避孕药什么牌子好
光猫是什么
小数的计数单位是什么
宫颈癌是什么原因引起的
k是什么意思
彩蛋是什么意思