指南生活
首页
美食营养
手工爱好
生活家居
返回
指南生活
首页
美食营养
游戏数码
手工爱好
生活家居
健康养生
运动户外
职场理财
情感交际
母婴教育
时尚美容
知识问答
生活知识
搜索
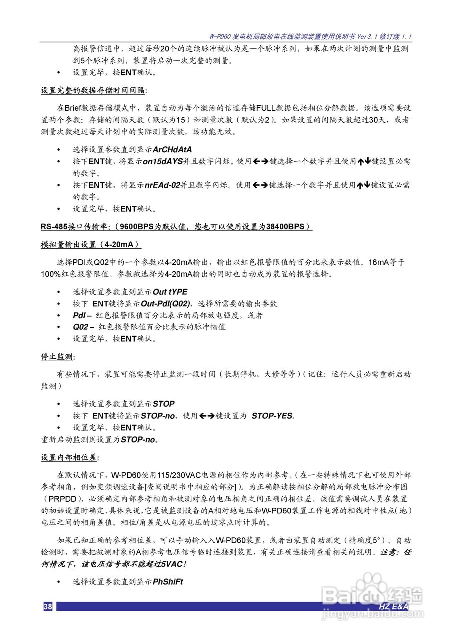
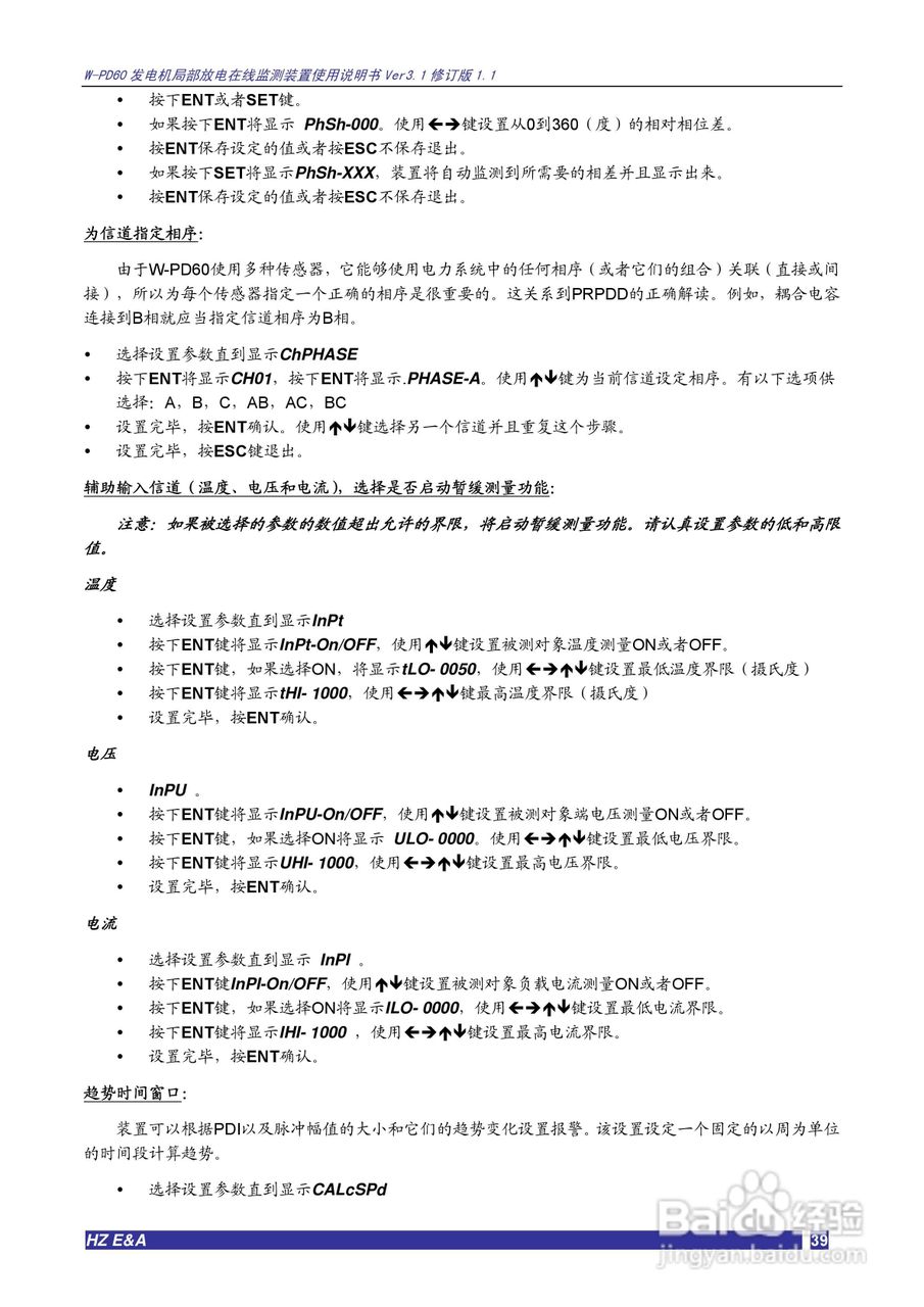
W-PD60发电机局部放电在线监测装置说明书V3.1:[4]
2025-12-28 17:19:16
本篇为《W-PD60发电机局部放电在线监测装置说明书V3.1》,主要介绍该产品的使用方法以及常见故障解决方案。
(共篇)
上一篇:
声明:
本网站引用、摘录或转载内容仅供网站访问者交流或参考,不代表本站立场,如存在版权或非法内容,请联系站长删除,联系邮箱:site.kefu@qq.com。
相关推荐
W-PD60发电机局部放电在线监测装置说明书V3.1:[2]
阅读量:125
W-PD60发电机局部放电在线监测装置说明书V3.1:[1]
阅读量:185
W-PD60发电机局部放电在线监测装置说明书V3.1:[3]
阅读量:55
W-PD6S发电机局部放电在线监测装置说明书V3.3:[4]
阅读量:137
W-PD6S发电机局部放电在线监测装置说明书V3.3:[1]
阅读量:86
猜你喜欢
寻找的近义词是什么
除和除以有什么区别
结婚需要准备什么
大什么小什么的成语
我国最大的淡水湖是什么
什么是病毒
我一言难尽忍不住伤心是什么歌
l是什么码
酒酿是什么
quarter是什么意思
猜你喜欢
at什么意思
人彘是什么意思
eps是什么
血透是什么
cad是什么软件
宫外孕是什么症状
cosplay什么意思
容易上火是什么原因
什么粥养胃
cost是什么意思