指南生活
首页
美食营养
手工爱好
生活家居
返回
指南生活
首页
美食营养
游戏数码
手工爱好
生活家居
健康养生
运动户外
职场理财
情感交际
母婴教育
时尚美容
知识问答
生活知识
搜索
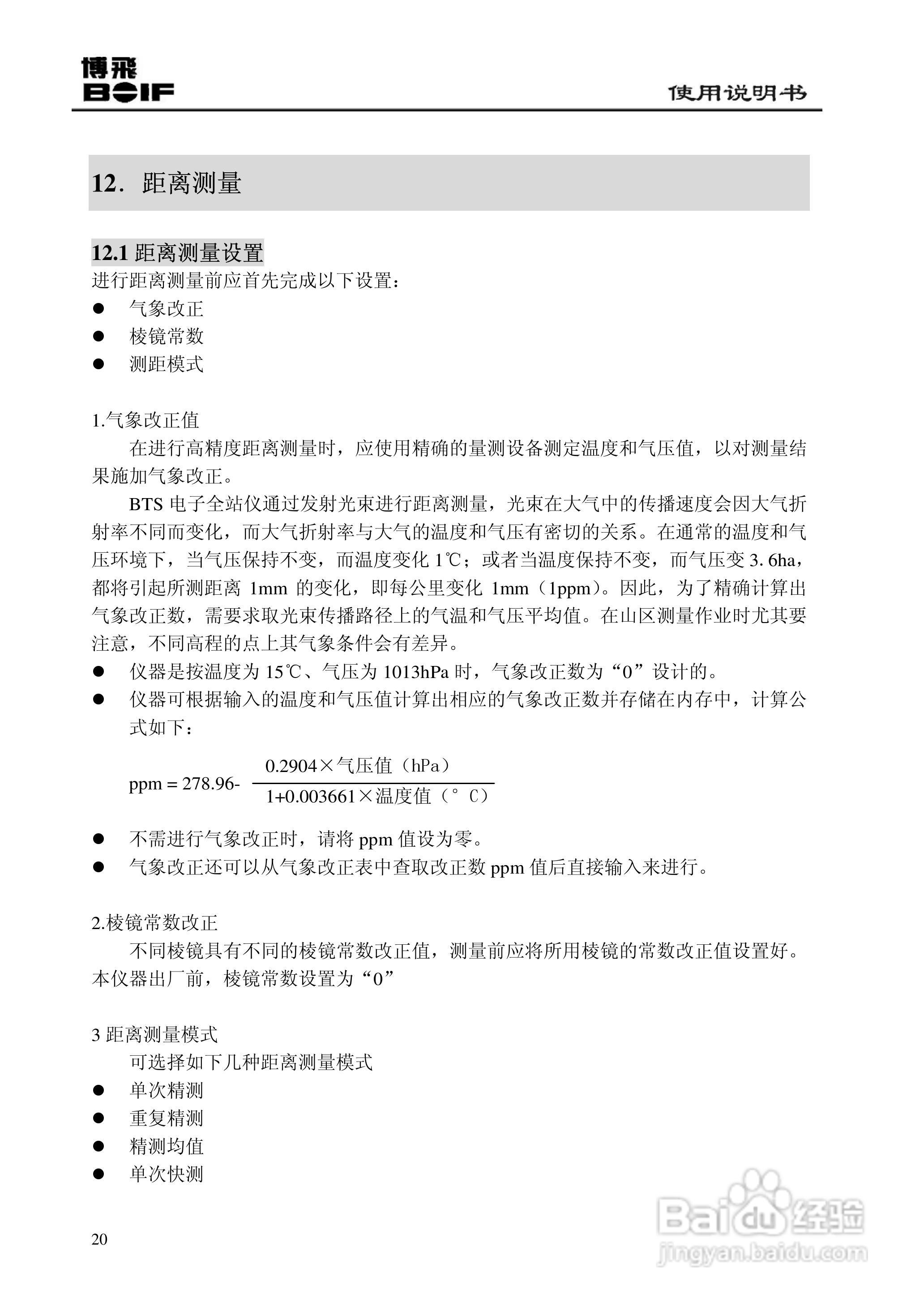
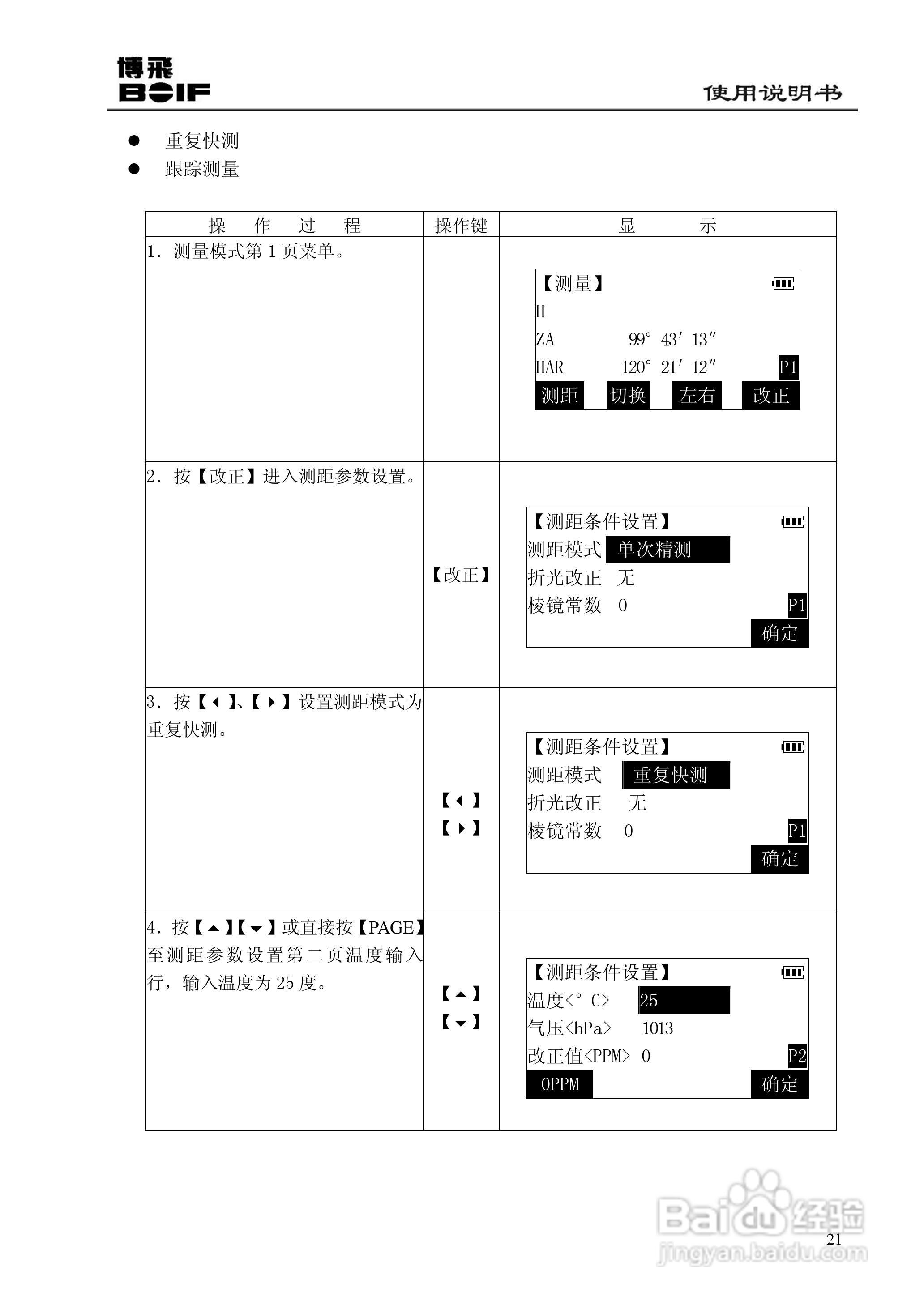
博飞BTS800系列全站仪说明书:[3]
2026-01-09 05:18:48
本篇为《博飞BTS800系列全站仪说明书》,主要介绍该产品的使用方法以及常见故障解决方案。
(共篇)
上一篇:
|
下一篇:
声明:
本网站引用、摘录或转载内容仅供网站访问者交流或参考,不代表本站立场,如存在版权或非法内容,请联系站长删除,联系邮箱:site.kefu@qq.com。
相关推荐
dnf怎么打红字
阅读量:132
dnf史诗闪光补丁怎么安装
阅读量:163
dnf变异的扭转书怎么赚钱
阅读量:97
DNF新版本白手buff换装新套路悲鸣
阅读量:159
地下城与勇士时空石怎么卖金币
阅读量:184
猜你喜欢
苹果手机掉水里怎么处理
dance怎么读
怎么追女生
陈百强怎么走的
ofo怎么退押金
cad图纸怎么打印
优思明怎么吃
怎么恢复好友
ps怎么画直线
鲍鱼怎么吃
猜你喜欢
身份证丢失怎么办
april怎么读
百合花怎么折
牙粉怎么用
折扣怎么算
脸过敏怎么办
王老吉和加多宝是怎么回事
弯腰时腰疼怎么回事
train怎么读
微信发朋友圈不带图片怎么发