指南生活
首页
美食营养
手工爱好
生活家居
返回
指南生活
首页
美食营养
游戏数码
手工爱好
生活家居
健康养生
运动户外
职场理财
情感交际
母婴教育
时尚美容
知识问答
生活知识
搜索
索尼NEX-FS100CK数码摄像机使用说明书:[9]
2025-12-22 00:00:44
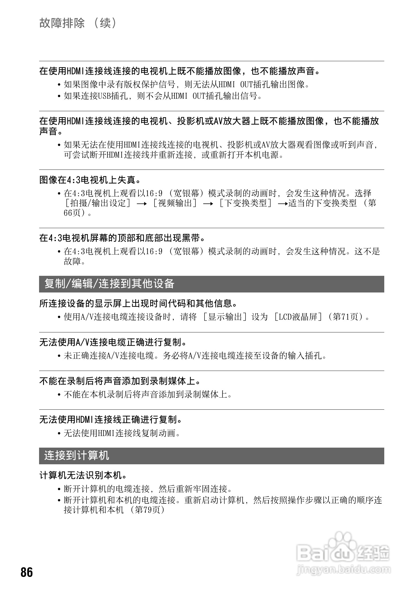
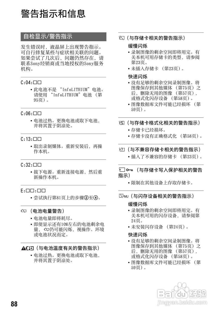
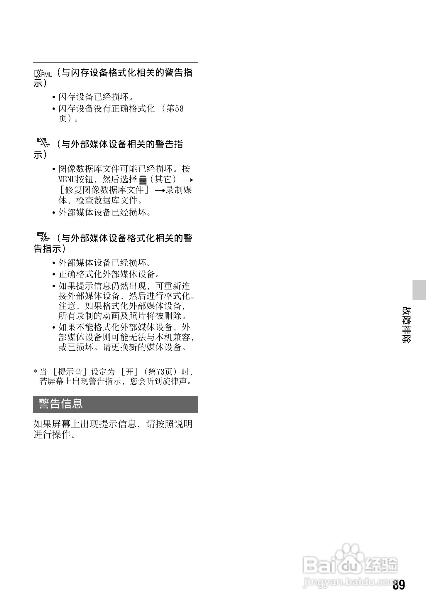
本篇为《索尼NEX-FS100CK数码摄像机使用说明书》,主要介绍该产品的使用方法以及常见故障解决方案。
(共篇)
上一篇:
|
下一篇:
声明:
本网站引用、摘录或转载内容仅供网站访问者交流或参考,不代表本站立场,如存在版权或非法内容,请联系站长删除,联系邮箱:site.kefu@qq.com。
相关推荐
索尼NEX-FS100CK数码摄像机使用说明书:[10]
阅读量:38
索尼耳机煲机方法
阅读量:94
索尼a7r2视频拍摄如何设置
阅读量:62
索尼a6000新手教程
阅读量:120
索尼a6000肩带怎么装
阅读量:177
猜你喜欢
水光面膜怎么样
怎么样才能去黑头
怎么制作文字头像
头晕是什么原因引起
腰椎间盘突出怎么锻炼
porsche是什么牌子的车
放我一个人生活
mt是什么意思
如何创业赚钱
base是什么意思
猜你喜欢
魔兽世界怎么充值
网上订飞机票如何取票
巨龙之魂怎么去
free是什么意思
碱性磷酸酶偏高是什么意思
煤拳小戈隆怎么获得
如何建立自信心
如何快速学英语
ppt怎么打不开
如何浏览国外网站