指南生活
首页
美食营养
手工爱好
生活家居
返回
指南生活
首页
美食营养
游戏数码
手工爱好
生活家居
健康养生
运动户外
职场理财
情感交际
母婴教育
时尚美容
知识问答
生活知识
搜索
索尼NEX-FS100CK数码摄像机使用说明书:[10]
2025-12-21 21:08:26
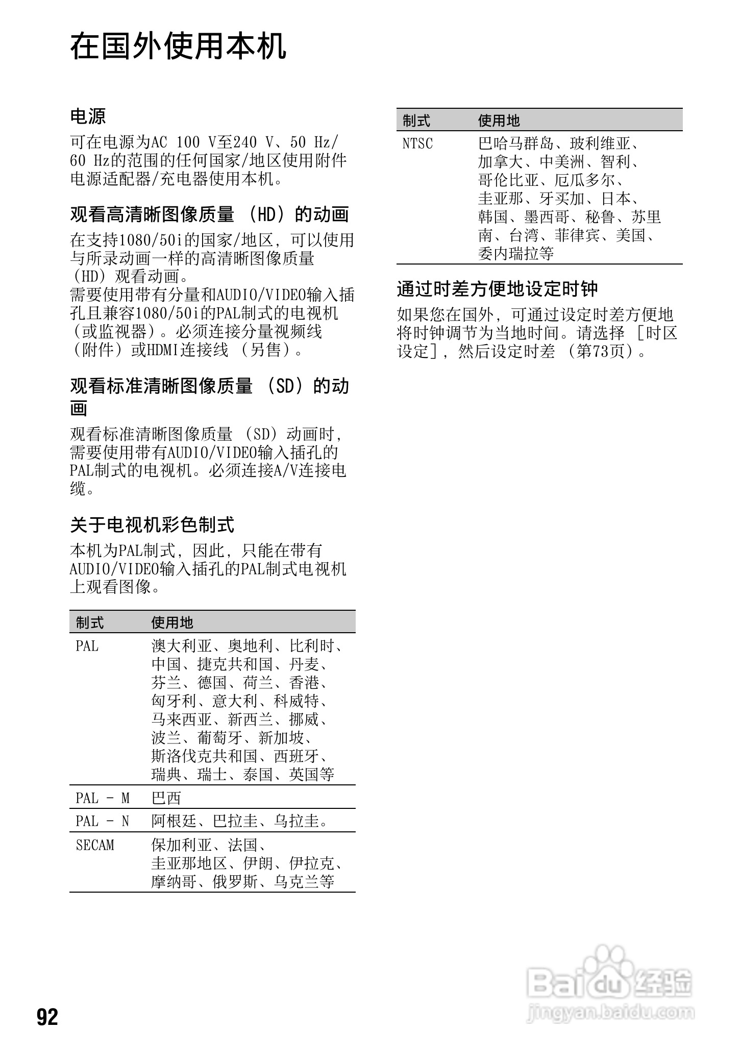
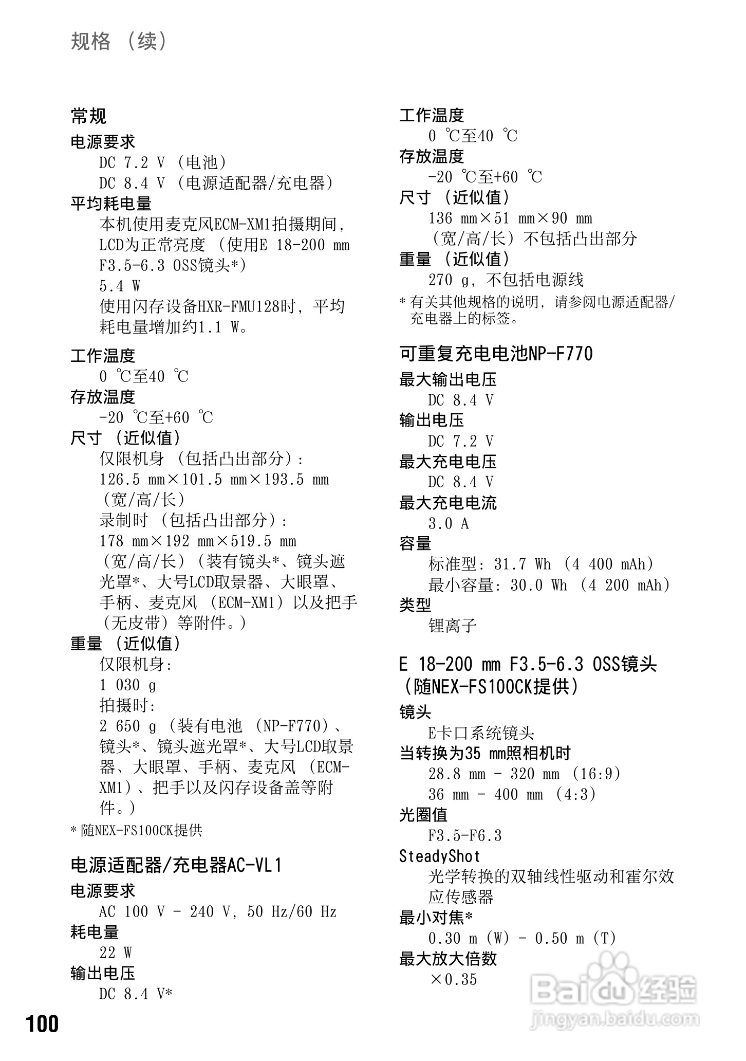
本篇为《索尼NEX-FS100CK数码摄像机使用说明书》,主要介绍该产品的使用方法以及常见故障解决方案。
(共篇)
上一篇:
|
下一篇:
声明:
本网站引用、摘录或转载内容仅供网站访问者交流或参考,不代表本站立场,如存在版权或非法内容,请联系站长删除,联系邮箱:site.kefu@qq.com。
相关推荐
索尼NEX-FS100CK数码摄像机使用说明书:[9]
阅读量:150
索尼a7r2视频拍摄如何设置
阅读量:101
索尼耳机煲机方法
阅读量:124
索尼a6000新手教程
阅读量:188
索尼a6000对焦设置详解
阅读量:131
猜你喜欢
小孩舌头溃疡怎么办
qq邮箱地址怎么写
米的笔顺怎么写
cat怎么读
n95口罩怎么戴
腾讯视频怎么登录别人的会员
qq怎么建群
qq号怎么注册微信
word目录怎么自动生成
抽动症怎么治疗
猜你喜欢
单位性质怎么填
大写2怎么写
我的世界怎么做铁傀儡
电脑忘记开机密码怎么办
我怎么读
怎么删除微信好友
怎么快速发烧
怎么注册邮箱
红烧茄子怎么做好吃
晚上磨牙厉害怎么治