朗驰LC5201A标清网络摄像机使用说明书:[1]
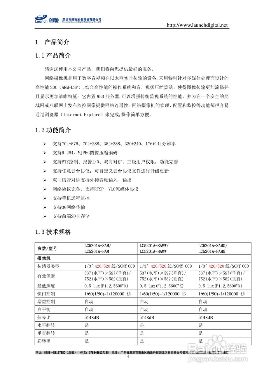
本篇为《朗驰LC5201A标清网络摄像机使用说明书》,主要介绍该产品的使用方法以及常见故障解决方案。
![朗驰LC5201A标清网络摄像机使用说明书:[1]](https://exp-picture.cdn.bcebos.com/a13bbe10bc33ec385633ef5b295f0c14c37b3cdd.jpg)
![朗驰LC5201A标清网络摄像机使用说明书:[1]](https://exp-picture.cdn.bcebos.com/4d3d2ab33c4133baa2c9f5c96a37c97623bc2fdd.jpg)
![朗驰LC5201A标清网络摄像机使用说明书:[1]](https://exp-picture.cdn.bcebos.com/2a1ecb460596b814885843b743d246fe464e22dd.jpg)
![朗驰LC5201A标清网络摄像机使用说明书:[1]](https://exp-picture.cdn.bcebos.com/b57fb6db574afa321914da4354b2dc19cf2c14dd.jpg)
![朗驰LC5201A标清网络摄像机使用说明书:[1]](https://exp-picture.cdn.bcebos.com/125ed0ecd3d96975654c1a2dd243040149fe09dd.jpg)
![朗驰LC5201A标清网络摄像机使用说明书:[1]](https://exp-picture.cdn.bcebos.com/9bc92713e8e5ecee0934489bcc704618deda7add.jpg)
![朗驰LC5201A标清网络摄像机使用说明书:[1]](https://exp-picture.cdn.bcebos.com/65ba880b31210561b02ba35d08aee8d7582a6add.jpg)
![朗驰LC5201A标清网络摄像机使用说明书:[1]](https://exp-picture.cdn.bcebos.com/031231632385e0362619b15cb8e039723c035add.jpg)
![朗驰LC5201A标清网络摄像机使用说明书:[1]](https://exp-picture.cdn.bcebos.com/836a6aee1c324b1887a47a4553a72633498448dd.jpg)
![朗驰LC5201A标清网络摄像机使用说明书:[1]](https://exp-picture.cdn.bcebos.com/ab966c6b0ce265e7dd8792cc9f23beb9773eb7dd.jpg)
声明:本网站引用、摘录或转载内容仅供网站访问者交流或参考,不代表本站立场,如存在版权或非法内容,请联系站长删除,联系邮箱:site.kefu@qq.com。
阅读量:192
阅读量:122
阅读量:194
阅读量:38
阅读量:119
本篇为《朗驰LC5201A标清网络摄像机使用说明书》,主要介绍该产品的使用方法以及常见故障解决方案。
![朗驰LC5201A标清网络摄像机使用说明书:[1]](https://exp-picture.cdn.bcebos.com/a13bbe10bc33ec385633ef5b295f0c14c37b3cdd.jpg)
![朗驰LC5201A标清网络摄像机使用说明书:[1]](https://exp-picture.cdn.bcebos.com/4d3d2ab33c4133baa2c9f5c96a37c97623bc2fdd.jpg)
![朗驰LC5201A标清网络摄像机使用说明书:[1]](https://exp-picture.cdn.bcebos.com/2a1ecb460596b814885843b743d246fe464e22dd.jpg)
![朗驰LC5201A标清网络摄像机使用说明书:[1]](https://exp-picture.cdn.bcebos.com/b57fb6db574afa321914da4354b2dc19cf2c14dd.jpg)
![朗驰LC5201A标清网络摄像机使用说明书:[1]](https://exp-picture.cdn.bcebos.com/125ed0ecd3d96975654c1a2dd243040149fe09dd.jpg)
![朗驰LC5201A标清网络摄像机使用说明书:[1]](https://exp-picture.cdn.bcebos.com/9bc92713e8e5ecee0934489bcc704618deda7add.jpg)
![朗驰LC5201A标清网络摄像机使用说明书:[1]](https://exp-picture.cdn.bcebos.com/65ba880b31210561b02ba35d08aee8d7582a6add.jpg)
![朗驰LC5201A标清网络摄像机使用说明书:[1]](https://exp-picture.cdn.bcebos.com/031231632385e0362619b15cb8e039723c035add.jpg)
![朗驰LC5201A标清网络摄像机使用说明书:[1]](https://exp-picture.cdn.bcebos.com/836a6aee1c324b1887a47a4553a72633498448dd.jpg)
![朗驰LC5201A标清网络摄像机使用说明书:[1]](https://exp-picture.cdn.bcebos.com/ab966c6b0ce265e7dd8792cc9f23beb9773eb7dd.jpg)