朗驰LC5201B2系列网络半球机说明书:[1]
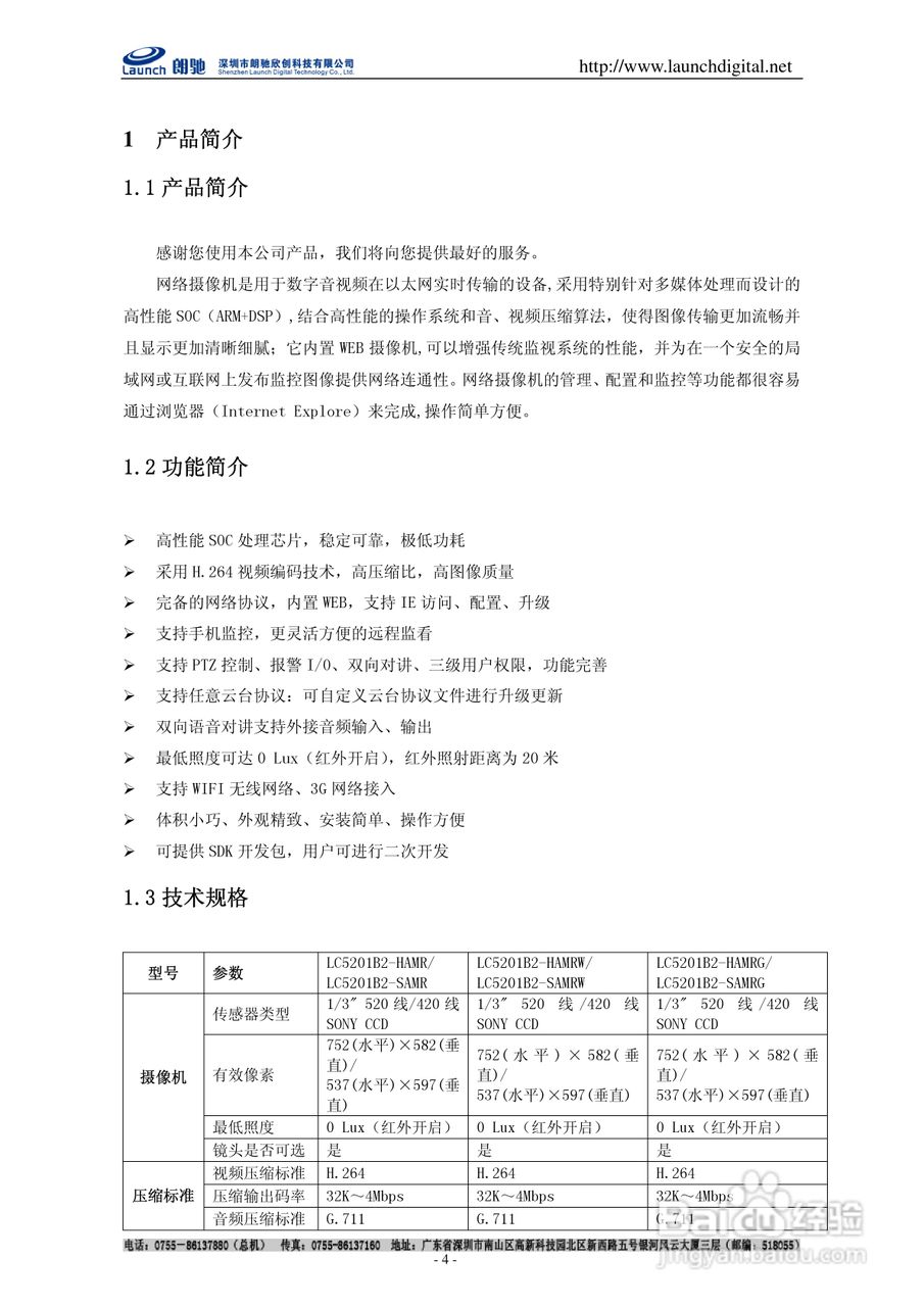
本篇为《朗驰LC5201B2系列网络半球机说明书》,主要介绍该产品的使用方法以及常见故障解决方案。
![朗驰LC5201B2系列网络半球机说明书:[1]](https://exp-picture.cdn.bcebos.com/059057299a8839134a621a5a26bcbe2f46707cdc.jpg)
![朗驰LC5201B2系列网络半球机说明书:[1]](https://exp-picture.cdn.bcebos.com/4e168d5653bbf820d47c60bfba21056105a36edc.jpg)
![朗驰LC5201B2系列网络半球机说明书:[1]](https://exp-picture.cdn.bcebos.com/1570c1b6326c57662648f4e7a4632385e13661dc.jpg)
![朗驰LC5201B2系列网络半球机说明书:[1]](https://exp-picture.cdn.bcebos.com/6002c9d4483104eb2620a9bb092b74ee1d324edc.jpg)
![朗驰LC5201B2系列网络半球机说明书:[1]](https://exp-picture.cdn.bcebos.com/57af657f860e7c7504730a41650d3aceabd7bfdc.jpg)
![朗驰LC5201B2系列网络半球机说明书:[1]](https://exp-picture.cdn.bcebos.com/2083a5d6e1d06de868e67091ca93cee8b104acdc.jpg)
![朗驰LC5201B2系列网络半球机说明书:[1]](https://exp-picture.cdn.bcebos.com/f367139a310e179914ad4c0cc9406afec214a3dc.jpg)
![朗驰LC5201B2系列网络半球机说明书:[1]](https://exp-picture.cdn.bcebos.com/906dbbcadce890480c748143130e5f20427192dc.jpg)
![朗驰LC5201B2系列网络半球机说明书:[1]](https://exp-picture.cdn.bcebos.com/ccc83ec5260f8835c502af6ace078801397086dc.jpg)
![朗驰LC5201B2系列网络半球机说明书:[1]](https://exp-picture.cdn.bcebos.com/51cd85cec7f88a777b557ef86e4a2f27e6eff8dc.jpg)
声明:本网站引用、摘录或转载内容仅供网站访问者交流或参考,不代表本站立场,如存在版权或非法内容,请联系站长删除,联系邮箱:site.kefu@qq.com。
阅读量:87
阅读量:76
阅读量:76
阅读量:110
阅读量:163
本篇为《朗驰LC5201B2系列网络半球机说明书》,主要介绍该产品的使用方法以及常见故障解决方案。
![朗驰LC5201B2系列网络半球机说明书:[1]](https://exp-picture.cdn.bcebos.com/059057299a8839134a621a5a26bcbe2f46707cdc.jpg)
![朗驰LC5201B2系列网络半球机说明书:[1]](https://exp-picture.cdn.bcebos.com/4e168d5653bbf820d47c60bfba21056105a36edc.jpg)
![朗驰LC5201B2系列网络半球机说明书:[1]](https://exp-picture.cdn.bcebos.com/1570c1b6326c57662648f4e7a4632385e13661dc.jpg)
![朗驰LC5201B2系列网络半球机说明书:[1]](https://exp-picture.cdn.bcebos.com/6002c9d4483104eb2620a9bb092b74ee1d324edc.jpg)
![朗驰LC5201B2系列网络半球机说明书:[1]](https://exp-picture.cdn.bcebos.com/57af657f860e7c7504730a41650d3aceabd7bfdc.jpg)
![朗驰LC5201B2系列网络半球机说明书:[1]](https://exp-picture.cdn.bcebos.com/2083a5d6e1d06de868e67091ca93cee8b104acdc.jpg)
![朗驰LC5201B2系列网络半球机说明书:[1]](https://exp-picture.cdn.bcebos.com/f367139a310e179914ad4c0cc9406afec214a3dc.jpg)
![朗驰LC5201B2系列网络半球机说明书:[1]](https://exp-picture.cdn.bcebos.com/906dbbcadce890480c748143130e5f20427192dc.jpg)
![朗驰LC5201B2系列网络半球机说明书:[1]](https://exp-picture.cdn.bcebos.com/ccc83ec5260f8835c502af6ace078801397086dc.jpg)
![朗驰LC5201B2系列网络半球机说明书:[1]](https://exp-picture.cdn.bcebos.com/51cd85cec7f88a777b557ef86e4a2f27e6eff8dc.jpg)