指南生活
首页
美食营养
手工爱好
生活家居
返回
指南生活
首页
美食营养
游戏数码
手工爱好
生活家居
健康养生
运动户外
职场理财
情感交际
母婴教育
时尚美容
知识问答
生活知识
搜索
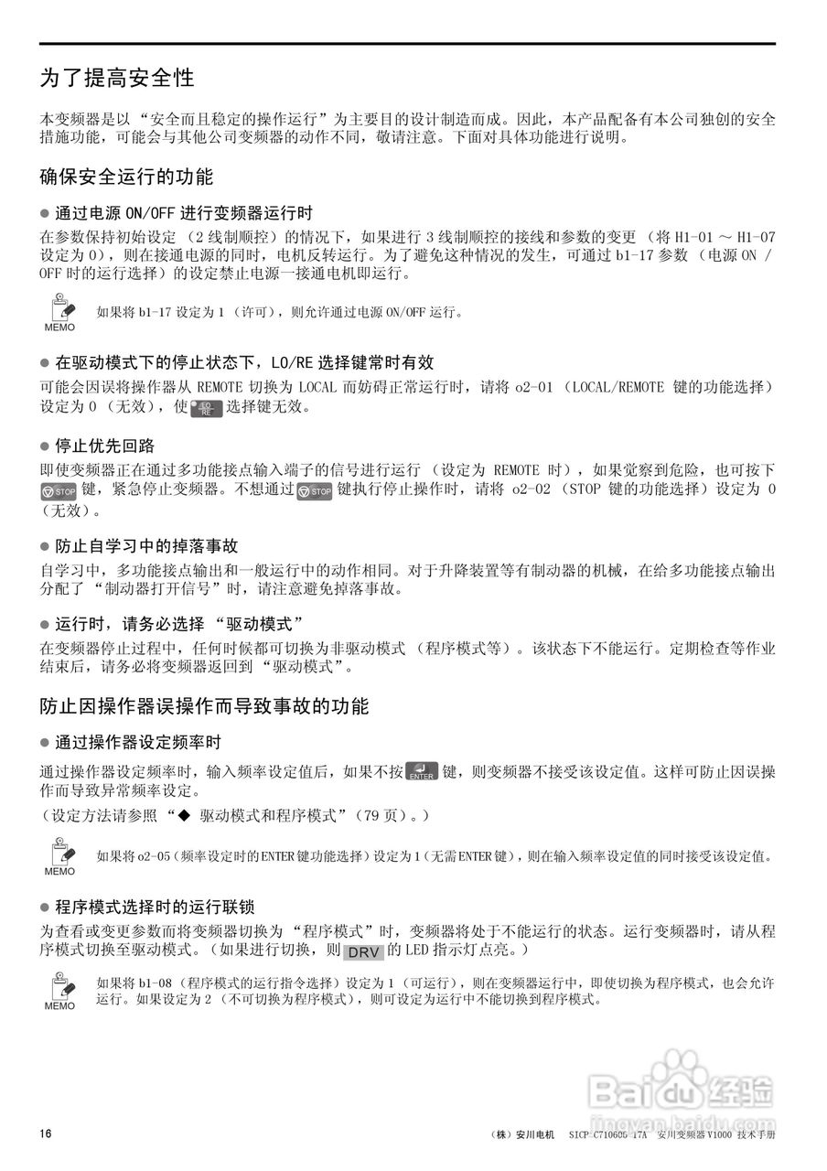
安川CIMR-V4A0011F型变频器使用说明书:[2]
2025-12-12 03:32:15
本篇为《安川CIMR-V4A0011F型变频器使用说明书》,主要介绍该产品的使用方法以及常见故障解决方案。
(共篇)
上一篇:
|
下一篇:
声明:
本网站引用、摘录或转载内容仅供网站访问者交流或参考,不代表本站立场,如存在版权或非法内容,请联系站长删除,联系邮箱:site.kefu@qq.com。
相关推荐
安川CIMR-V4A0011F型变频器使用说明书:[6]
阅读量:44
微耕ADCT3000-1自动校准时间
阅读量:97
了解LC1-D09Q7C交流接触器
阅读量:154
UNI800-EX称重显示器说明书:[1]
阅读量:186
JY700D称重控制器使用说明书:[1]
阅读量:161
猜你喜欢
草木皆兵是什么生肖
黄钻有什么用
怀孕初期胸部胀痛是什么原因
已妥投是什么意思
货比三家是什么意思
深圳户口有什么好处
mpq是什么意思
地球是什么星
nb是什么意思
兔肉不能和什么一起吃
猜你喜欢
朱砂痣什么意思
pp是什么材质
唐筛是什么
绿茶什么时候喝最好
1988年是什么命
授人以鱼不如授人以渔什么意思
四书是什么
诲人不倦是什么意思
男生烫什么发型好看
加湿器什么牌子好