指南生活
首页
美食营养
手工爱好
生活家居
返回
指南生活
首页
美食营养
游戏数码
手工爱好
生活家居
健康养生
运动户外
职场理财
情感交际
母婴教育
时尚美容
知识问答
生活知识
生活百科
搜索
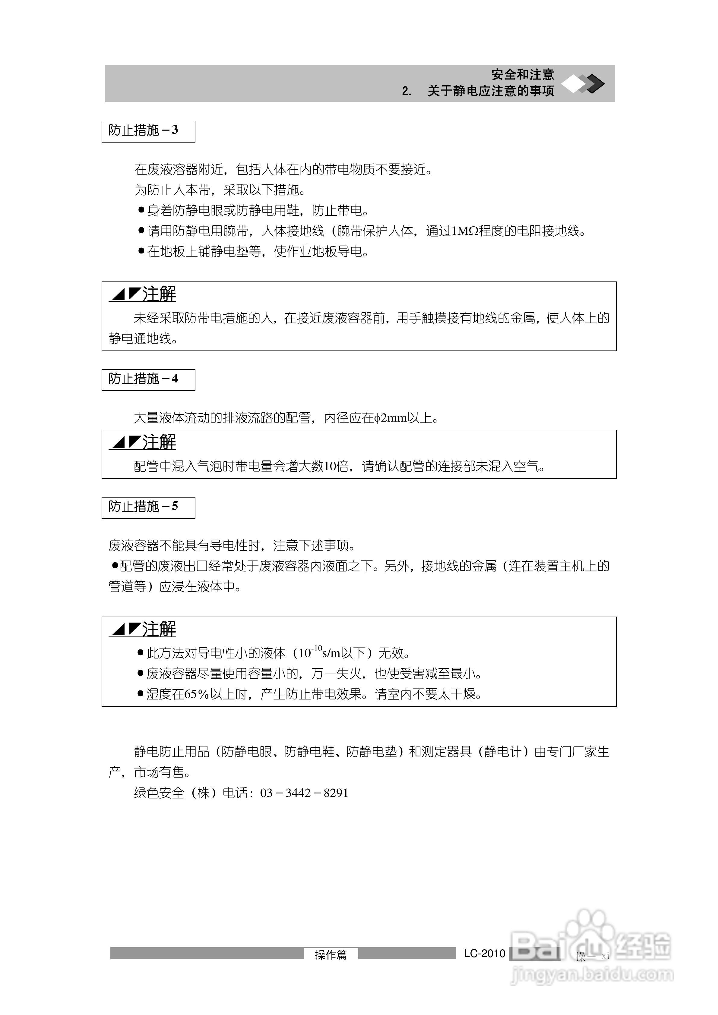
岛津LC2010A高效液相色谱仪操作说明书:[2]
2026-04-08 19:13:56
本篇为《岛津LC2010A高效液相色谱仪操作说明书》,主要介绍该产品的使用方法以及常见故障解决方案。
(共篇)
上一篇:
|
下一篇:
声明:
本网站引用、摘录或转载内容仅供网站访问者交流或参考,不代表本站立场,如存在版权或非法内容,请联系站长删除,联系邮箱:site.kefu@qq.com。
相关推荐
岛津LC2010A高效液相色谱仪操作说明书:[10]
阅读量:59
岛津LC2010A高效液相色谱仪操作说明书:[8]
阅读量:171
岛津LC2010A高效液相色谱仪操作说明书:[5]
阅读量:107
岛津LC2010A高效液相色谱仪操作说明书:[6]
阅读量:26
岛津LC2010A高效液相色谱仪操作说明书:[4]
阅读量:116
猜你喜欢
失眠了怎么办怎么尽快入睡
淘宝怎么修改密码
清胃火去口臭的方法
红烧鸡块怎么烧好吃又嫩
怎样做红烧肉好吃
对象不支持此属性或方法
解酒的最快方法
牛肉汤怎么做好吃
我的世界种子大全
端午节图片大全
猜你喜欢
唯美图片大全
呼吸困难是怎么回事
手被门夹了怎么办
包子做法大全
有黑眼圈是怎么回事
空心菜怎么做好吃
电脑怎么用蓝牙耳机
乳腺囊肿的治疗方法
增强记忆力的方法
福州有什么好吃的