指南生活
首页
美食营养
手工爱好
生活家居
返回
指南生活
首页
美食营养
游戏数码
手工爱好
生活家居
健康养生
运动户外
职场理财
情感交际
母婴教育
时尚美容
知识问答
生活知识
生活百科
搜索
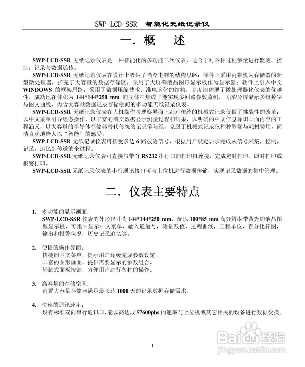
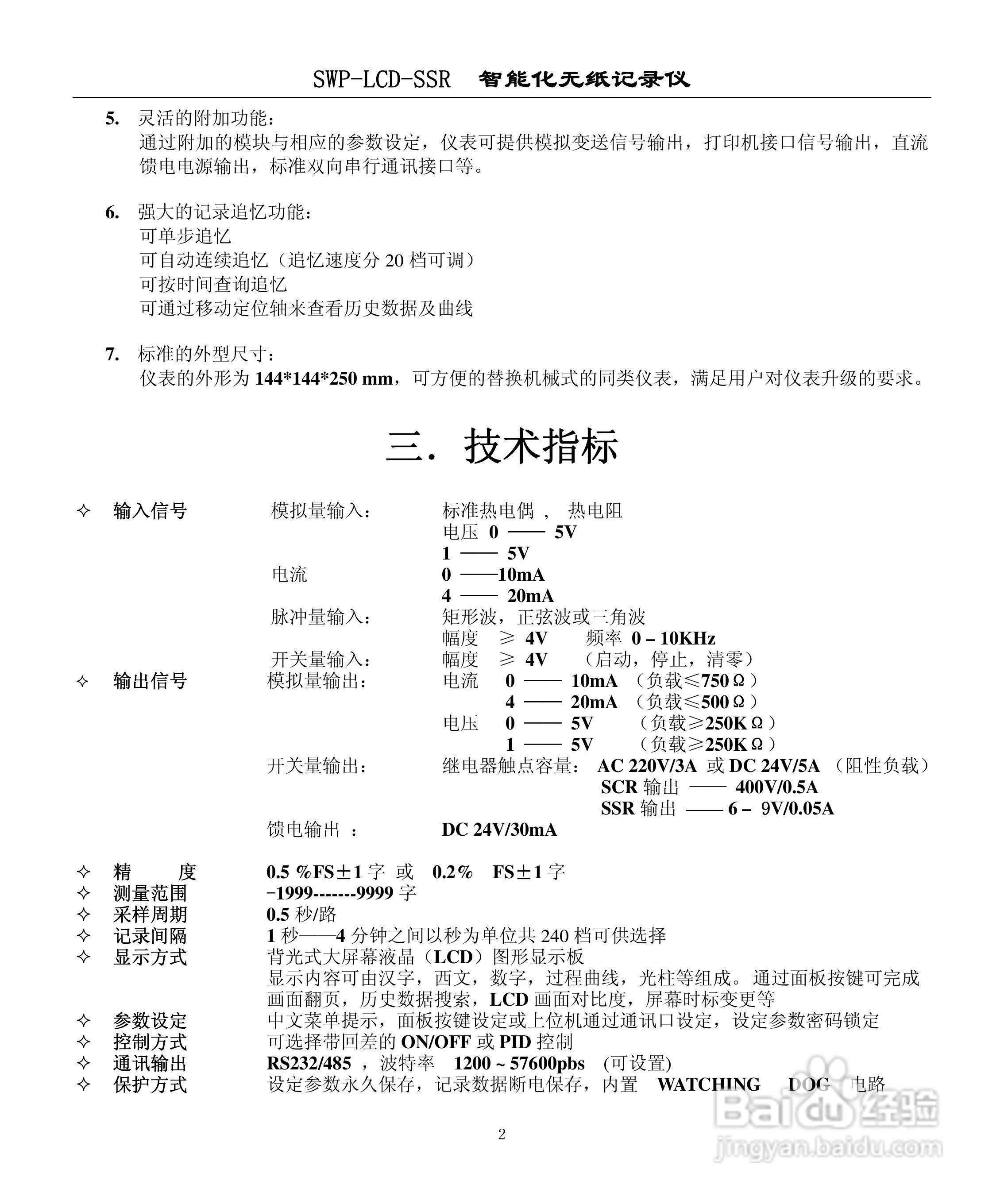
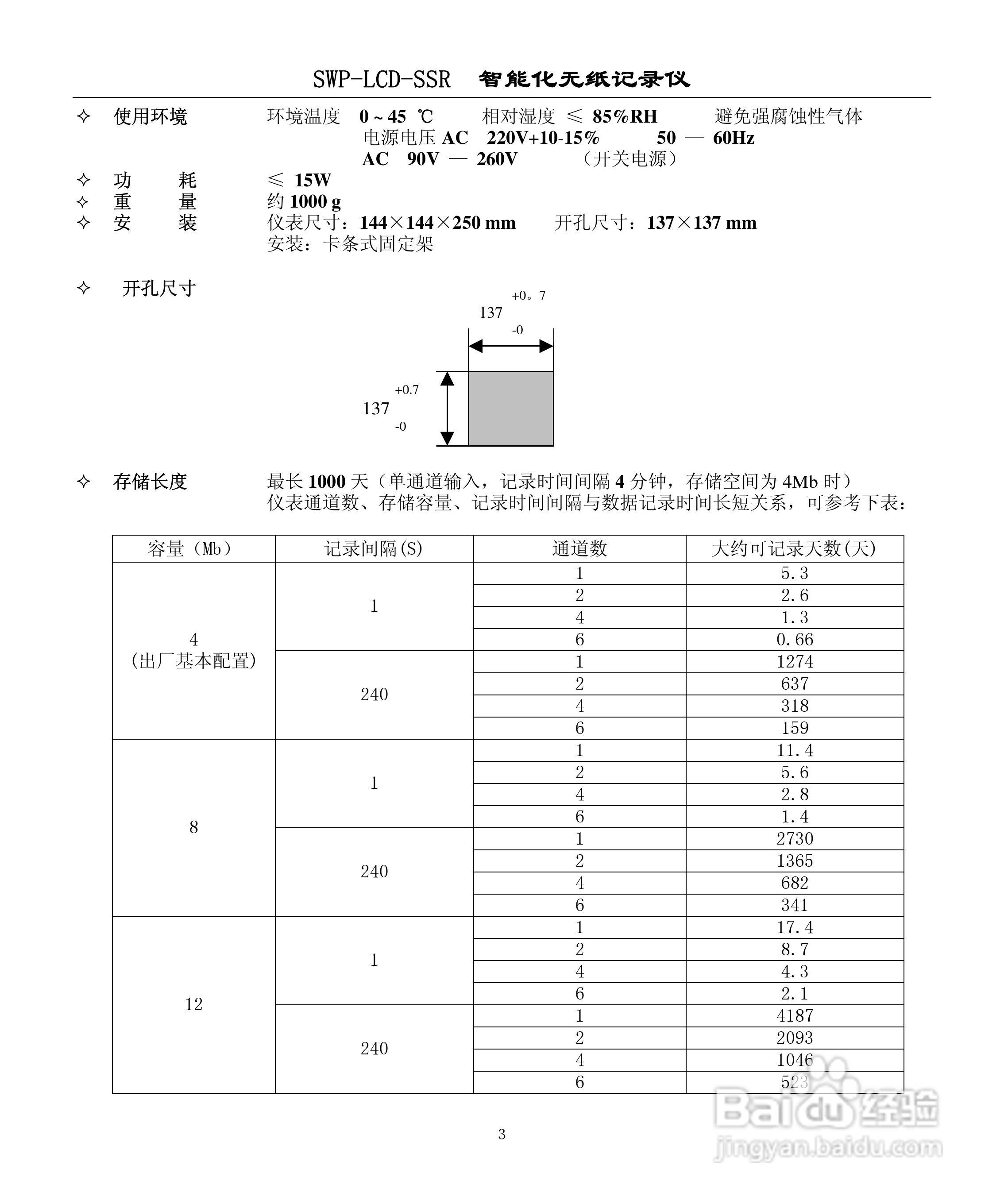
昌晖SWP-LCD-SSR无纸记录仪说明书:[1]
2026-05-07 10:53:37
本篇为《昌晖SWP-LCD-SSR无纸记录仪说明书》,主要介绍该产品的使用方法以及常见故障解决方案。
(共篇)
下一篇:
声明:
本网站引用、摘录或转载内容仅供网站访问者交流或参考,不代表本站立场,如存在版权或非法内容,请联系站长删除,联系邮箱:site.kefu@qq.com。
相关推荐
昌晖SWP-TSR200真彩无纸记录仪说明书:[1]
阅读量:68
昌晖SWP-LCD-LR流量记录仪(带防盗)说明书:[2]
阅读量:41
昌晖SWP-LCD-LR流量记录仪(无防盗)说明书:[5]
阅读量:87
昌晖SWP-LCD-LR流量记录仪(带防盗)说明书:[4]
阅读量:112
昌晖SWP-LCD-LR流量记录仪(带防盗)说明书:[5]
阅读量:146
猜你喜欢
大v是什么意思
杀鸡儆猴的意思
电子体重秤什么牌子好
风轻云淡的意思
北方种植什么最赚钱
热桥是什么意思
扭转乾坤的意思
飞蛾扑火是什么意思
祝福祖国歌谱
allow是什么意思
猜你喜欢
大饱眼福的意思
ripe是什么意思
奕是什么意思
用飞机杯有什么坏处
惊心动魄是什么意思
斩钉截铁是什么意思
于心不忍的意思
八个月的宝宝能吃什么
exam是什么意思
资本性支出是什么意思