指南生活
首页
美食营养
手工爱好
生活家居
返回
指南生活
首页
美食营养
游戏数码
手工爱好
生活家居
健康养生
运动户外
职场理财
情感交际
母婴教育
时尚美容
知识问答
生活知识
搜索
东芝PORTEGE R700笔记本电脑使用说明书:[14]
2026-03-02 02:03:38
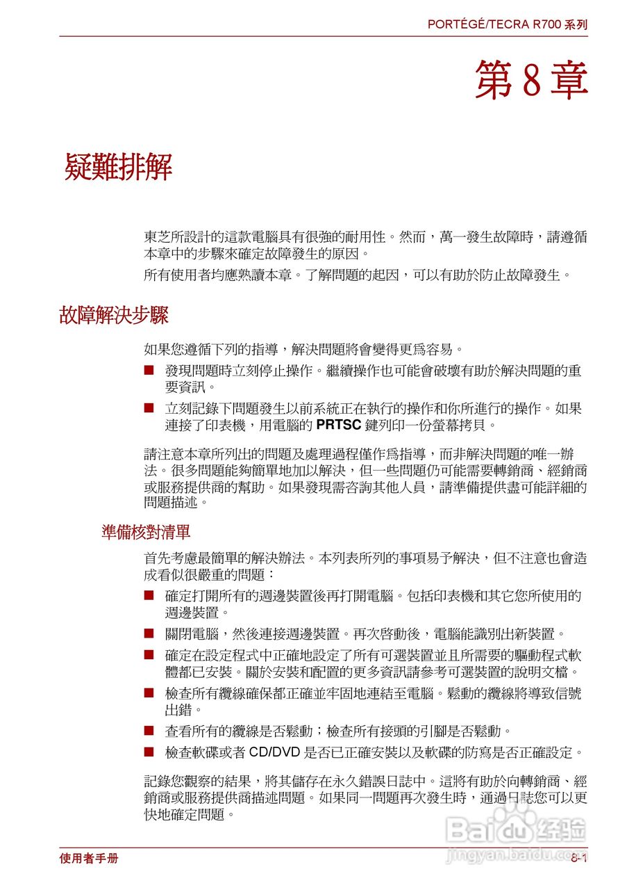
本篇为《东芝PORTEGE R700笔记本电脑使用说明书》,主要介绍该产品的使用方法以及常见故障解决方案。
(共篇)
上一篇:
|
下一篇:
声明:
本网站引用、摘录或转载内容仅供网站访问者交流或参考,不代表本站立场,如存在版权或非法内容,请联系站长删除,联系邮箱:site.kefu@qq.com。
相关推荐
东芝PORTEGE R700笔记本电脑使用说明书:[13]
阅读量:118
东芝PORTEGE R700笔记本电脑使用说明书:[10]
阅读量:110
笔记本电脑摄像头如何打开
阅读量:30
笔记本电脑如何连接wifi
阅读量:139
笔记本电脑开机黑屏怎么办
阅读量:119
猜你喜欢
预付账款借方表示什么
什么是信用
knox是什么
精致的近义词是什么
geography是什么意思
水瓶座与什么星座最配
什么路由器好
北京有什么好吃的
一本正经的近义词是什么
wolf什么意思
猜你喜欢
米饭配什么菜好吃
阴帝是什么
什么名字最好听
什么是大气层
运动内衣怎么选
放松运动
相煎何太急是什么意思
月经量多吃什么药
考试什么都去死吧
学校运动会开幕式