指南生活
首页
美食营养
手工爱好
生活家居
返回
指南生活
首页
美食营养
游戏数码
手工爱好
生活家居
健康养生
运动户外
职场理财
情感交际
母婴教育
时尚美容
知识问答
生活知识
生活百科
搜索
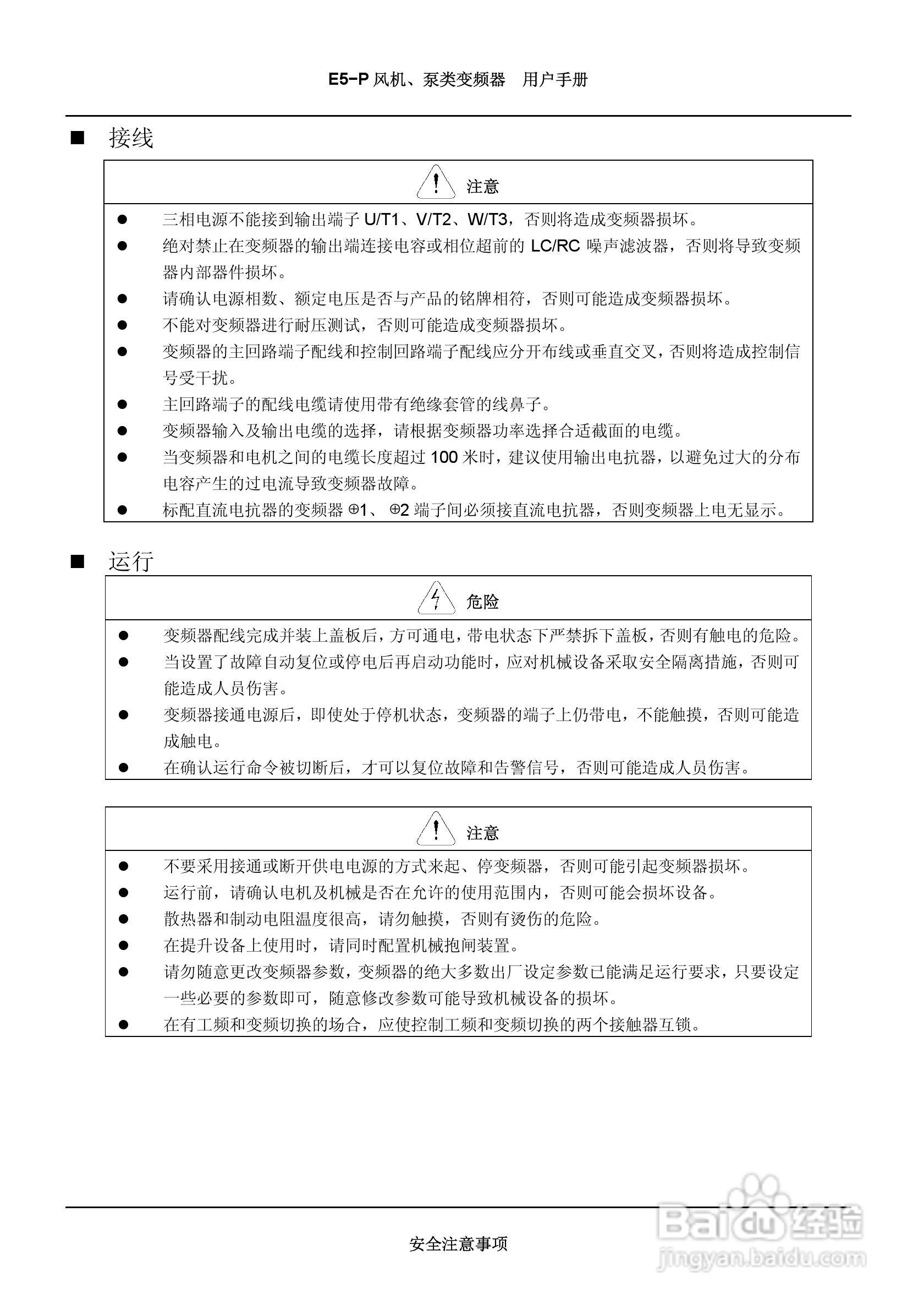
蓝海华腾变频器E5-P-4T90说明书:[1]
2026-05-19 23:44:44
本篇为《蓝海华腾变频器E5-P-4T90说明书》,主要介绍该产品的使用方法以及常见故障解决方案。
(共篇)
下一篇:
声明:
本网站引用、摘录或转载内容仅供网站访问者交流或参考,不代表本站立场,如存在版权或非法内容,请联系站长删除,联系邮箱:site.kefu@qq.com。
相关推荐
光亮淬火油的性能和使用介绍
阅读量:182
三菱电机M520使用说明书:[2]
阅读量:125
日本山武指示调节器SDC40A使用说明书:[1]
阅读量:160
了解HT2571数字接地电阻测试仪
阅读量:131
配料秤如何进行标定和校验?
阅读量:95
猜你喜欢
痔疮用什么药
1986年属什么生肖
什么工作有前途
处长是什么级别
道不同不相为谋什么意思
9524开头是什么电话
gmp是什么意思
徘徊是什么意思
peach是什么意思
pwr是什么意思
猜你喜欢
clean是什么意思
虾和什么不能一起吃
迷惘是什么意思
aps是什么意思
什么是内分泌失调
min什么意思
h5是什么
false是什么意思
3月22日是什么星座
悟性是什么意思