指南生活
首页
美食营养
手工爱好
生活家居
返回
指南生活
首页
美食营养
游戏数码
手工爱好
生活家居
健康养生
运动户外
职场理财
情感交际
母婴教育
时尚美容
知识问答
生活知识
搜索
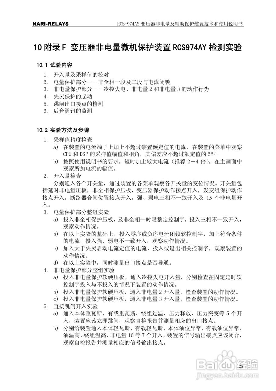
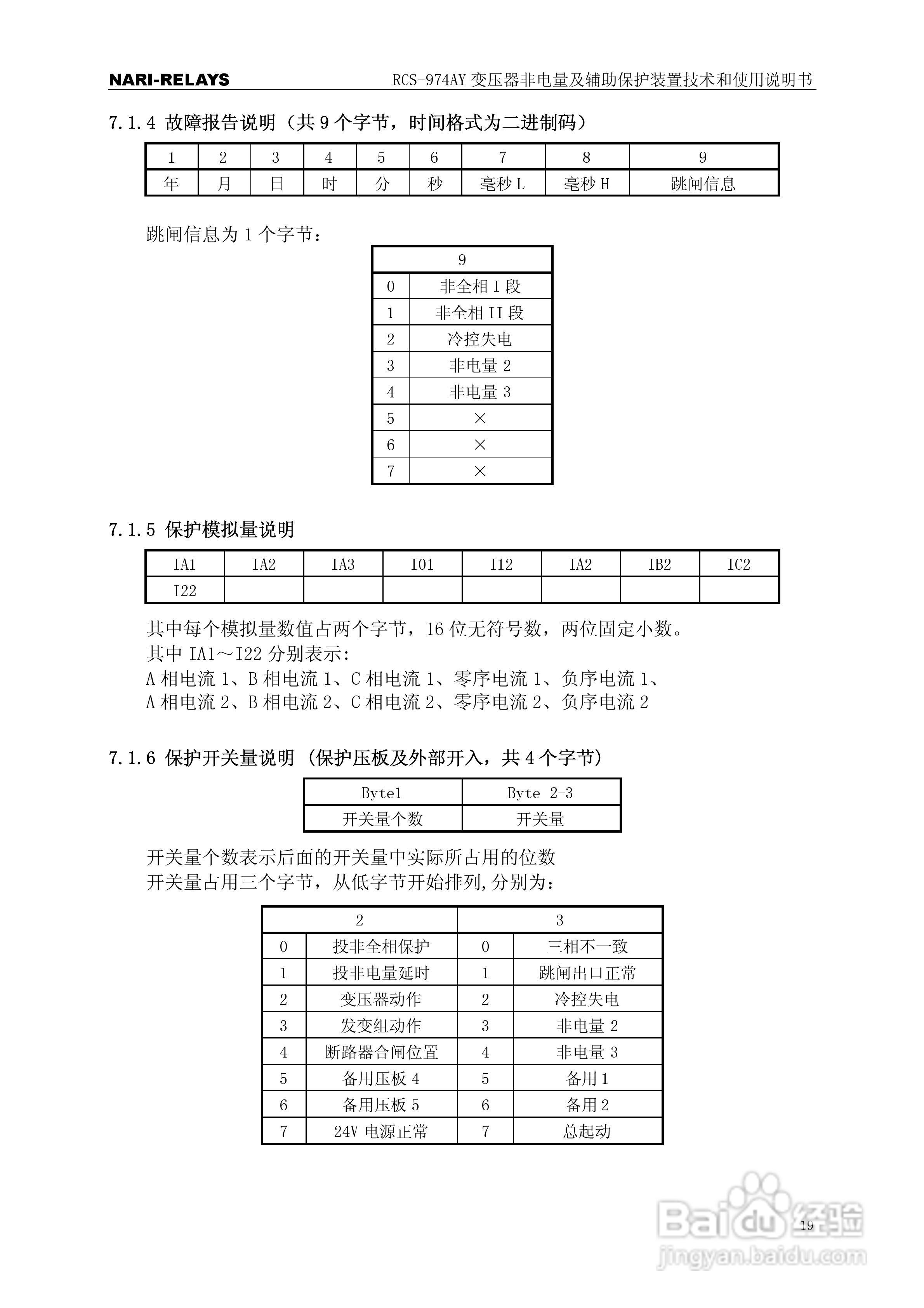
RCS-974AY变压器非电量及辅助保护使用说明书:[3]
2025-12-29 19:32:30
本篇为《RCS-974AY变压器非电量及辅助保护使用说明书》,主要介绍该产品的使用方法以及常见故障解决方案。
(共篇)
上一篇:
声明:
本网站引用、摘录或转载内容仅供网站访问者交流或参考,不代表本站立场,如存在版权或非法内容,请联系站长删除,联系邮箱:site.kefu@qq.com。
相关推荐
RCS-974AU型变压器非电量及辅助保护装置使用说明书:[3]
阅读量:127
使用说明书封面怎么做
阅读量:169
使用说明书wf2651使用指南
阅读量:126
RCS-974A(AG)型变压器非电量及辅助保护装置使用说明书:[6]
阅读量:181
RCS-974AU型变压器非电量及辅助保护装置使用说明书:[1]
阅读量:24
猜你喜欢
ie系列浏览器是指什么
回路是什么意思
羊入虎口的意思
世界屋脊指的是什么
危言危行的意思
十指连心的意思
语无伦次是什么意思
trc是什么意思
婚礼上适合唱什么歌
人为什么活着这么累
猜你喜欢
zara什么牌子
空空落落的意思
攻受是什么意思
燃烧疲劳值有什么用
宫高是什么意思
约转存期是什么意思
串串狗是什么意思
猖狂的意思
优柔寡断的意思
ldm是什么意思