指南生活
首页
美食营养
手工爱好
生活家居
返回
指南生活
首页
美食营养
游戏数码
手工爱好
生活家居
健康养生
运动户外
职场理财
情感交际
母婴教育
时尚美容
知识问答
生活知识
生活百科
搜索
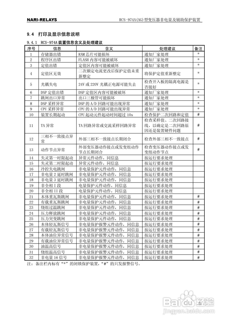
RCS-974A(AG)型变压器非电量及辅助保护装置使用说明书:[6]
2026-03-26 16:35:49
本篇为《RCS-974A(AG)型变压器非电量及辅助保护装置使用说明书》,主要介绍该产品的使用方法以及常见故障解决方案。
(共篇)
上一篇:
声明:
本网站引用、摘录或转载内容仅供网站访问者交流或参考,不代表本站立场,如存在版权或非法内容,请联系站长删除,联系邮箱:site.kefu@qq.com。
相关推荐
RCS-974A(AG)型变压器非电量及辅助保护装置使用说明书:[2]
阅读量:91
变压器一次二次侧电流计算公式及经验公式
阅读量:130
RCS-974A(AG)型变压器非电量及辅助保护装置使用说明书:[3]
阅读量:184
RCS-974A(AG)型变压器非电量及辅助保护装置使用说明书:[4]
阅读量:38
RCS-974A(AG)型变压器非电量及辅助保护装置使用说明书:[5]
阅读量:161
猜你喜欢
默默无闻的意思
不求甚解的意思
无地自容的意思
美女胸部长什么样
笑容可掬的意思
受宠若惊是什么意思
excel是什么意思
part是什么意思
一见如故的意思
保险丝的作用
猜你喜欢
感谢什么的作文
什么牌子眼霜好用
valentine什么意思
deal是什么意思
姜泡脚的功效与作用
无极调光什么意思
大悲咒的意思
feed是什么意思
矫正视力是什么意思
什么是皮肤癌