指南生活
首页
美食营养
手工爱好
生活家居
返回
指南生活
首页
美食营养
游戏数码
手工爱好
生活家居
健康养生
运动户外
职场理财
情感交际
母婴教育
时尚美容
知识问答
生活知识
生活百科
搜索
索尼HDR-TG1E数码摄像机使用说明书:[8]
2026-05-04 02:11:20
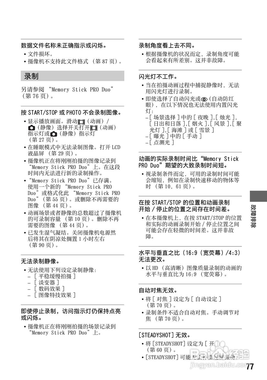
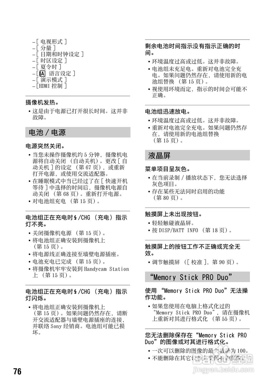
本篇为《索尼HDR-TG1E数码摄像机使用说明书》,主要介绍该产品的使用方法以及常见故障解决方案。
(共篇)
上一篇:
|
下一篇:
声明:
本网站引用、摘录或转载内容仅供网站访问者交流或参考,不代表本站立场,如存在版权或非法内容,请联系站长删除,联系邮箱:site.kefu@qq.com。
相关推荐
索尼HDR-TG1E数码摄像机使用说明书:[10]
阅读量:149
索尼a7微单使用技巧
阅读量:174
索尼HDR-TG1E数码摄像机使用说明书:[11]
阅读量:194
索尼HDR-TG3E数码摄像机使用说明书:[8]
阅读量:123
索尼HDR-UX10数码摄像机使用说明书:[8]
阅读量:162
猜你喜欢
电脑内存不足怎么清理
身份证怎么挂失
蒸鸡蛋的做法大全
小孩发烧怎么退烧最快
脚后跟疼怎么治疗
折耳猫为什么不能养
苟怎么读
怎么删除页眉
金钱树怎么养
陈一发为什么封禁
猜你喜欢
fine怎么读
汨罗江怎么读音
茶叶蛋怎么煮
溜肥肠的家常做法
龙舟怎么画
culture怎么读
股票为什么会停牌
鸡子的做法
肉丸子汤的家常做法
请病假工资怎么算