指南生活
首页
美食营养
手工爱好
生活家居
返回
指南生活
首页
美食营养
游戏数码
手工爱好
生活家居
健康养生
运动户外
职场理财
情感交际
母婴教育
时尚美容
知识问答
生活知识
生活百科
搜索
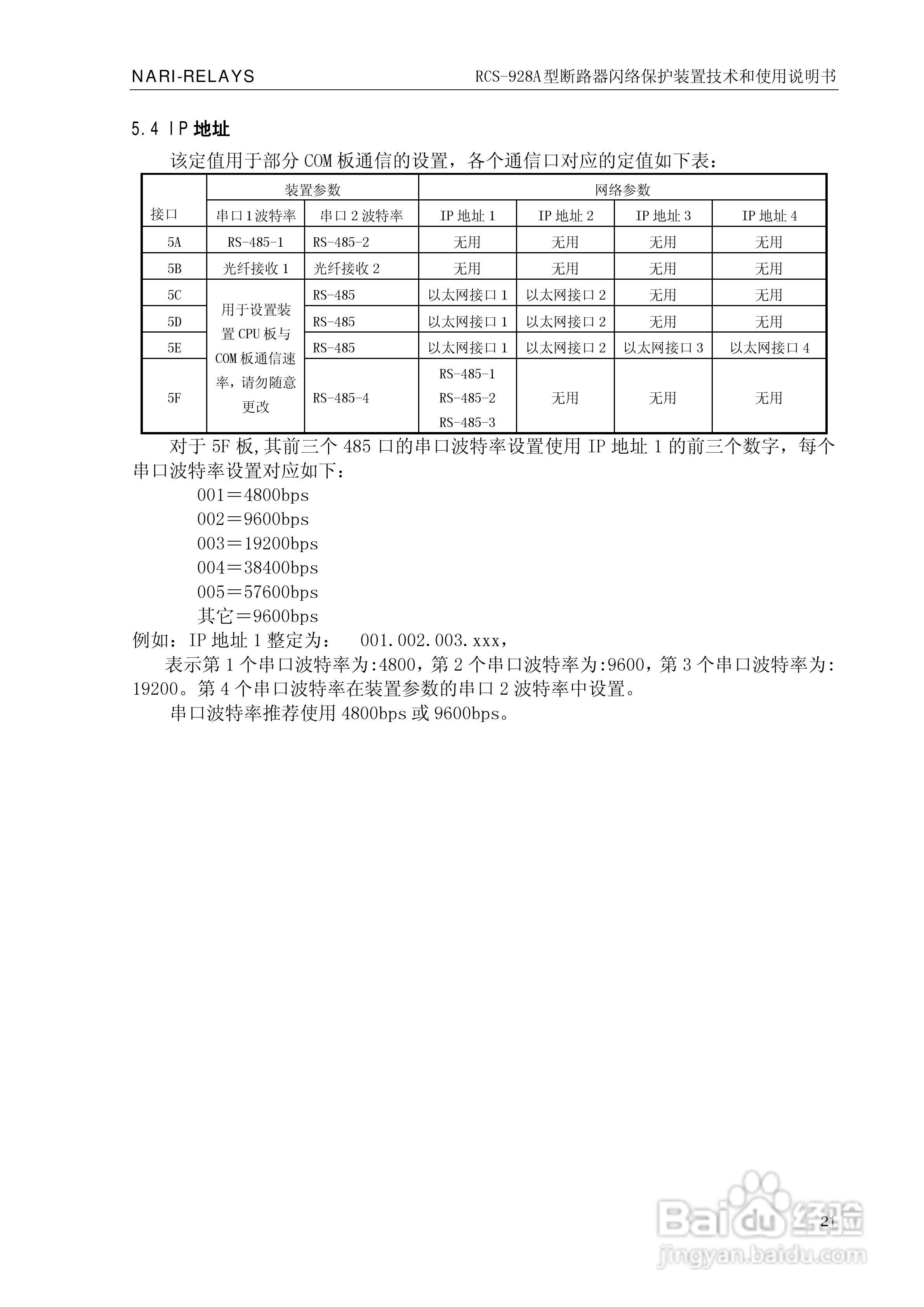
南瑞继保RCS-928A型断路器闪络保护装置使用说明书:[3]
2026-04-24 08:21:25
本篇为《南瑞继保RCS-928A型断路器闪络保护装置使用说明书》,主要介绍该产品的使用方法以及常见故障解决方案。
(共篇)
上一篇:
声明:
本网站引用、摘录或转载内容仅供网站访问者交流或参考,不代表本站立场,如存在版权或非法内容,请联系站长删除,联系邮箱:site.kefu@qq.com。
相关推荐
南瑞继保RCS-928A型断路器闪络保护装置使用说明书:[2]
阅读量:142
南瑞继保RCS-926A型过电压保护装置技术和使用说明书:[3]
阅读量:85
南瑞继保RCS-926A型过电压保护装置技术和使用说明书:[4]
阅读量:63
断路器接触电阻测试仪
阅读量:162
南瑞继保RCS-921A型断路器失灵保护及自动重合闸装置技:[2]
阅读量:176
猜你喜欢
三个鱼念什么
同妻是什么意思
李奥林小音是什么电视剧
8月11日是什么星座
轻轻地什么
考二级建造师需要什么条件
nm是什么单位
妥投是什么意思
想起我和你牵手的画面是什么歌
天道酬勤是什么意思
猜你喜欢
老放屁是什么原因
同人文是什么意思
梦见鱼是什么意思
冥想是什么意思
朋友是什么
spcc是什么材料
童年是什么仿写句子
1980年属什么生肖
丙肝是什么病
梦到地震预示什么