指南生活
首页
美食营养
手工爱好
生活家居
返回
指南生活
首页
美食营养
游戏数码
手工爱好
生活家居
健康养生
运动户外
职场理财
情感交际
母婴教育
时尚美容
知识问答
生活知识
生活百科
搜索
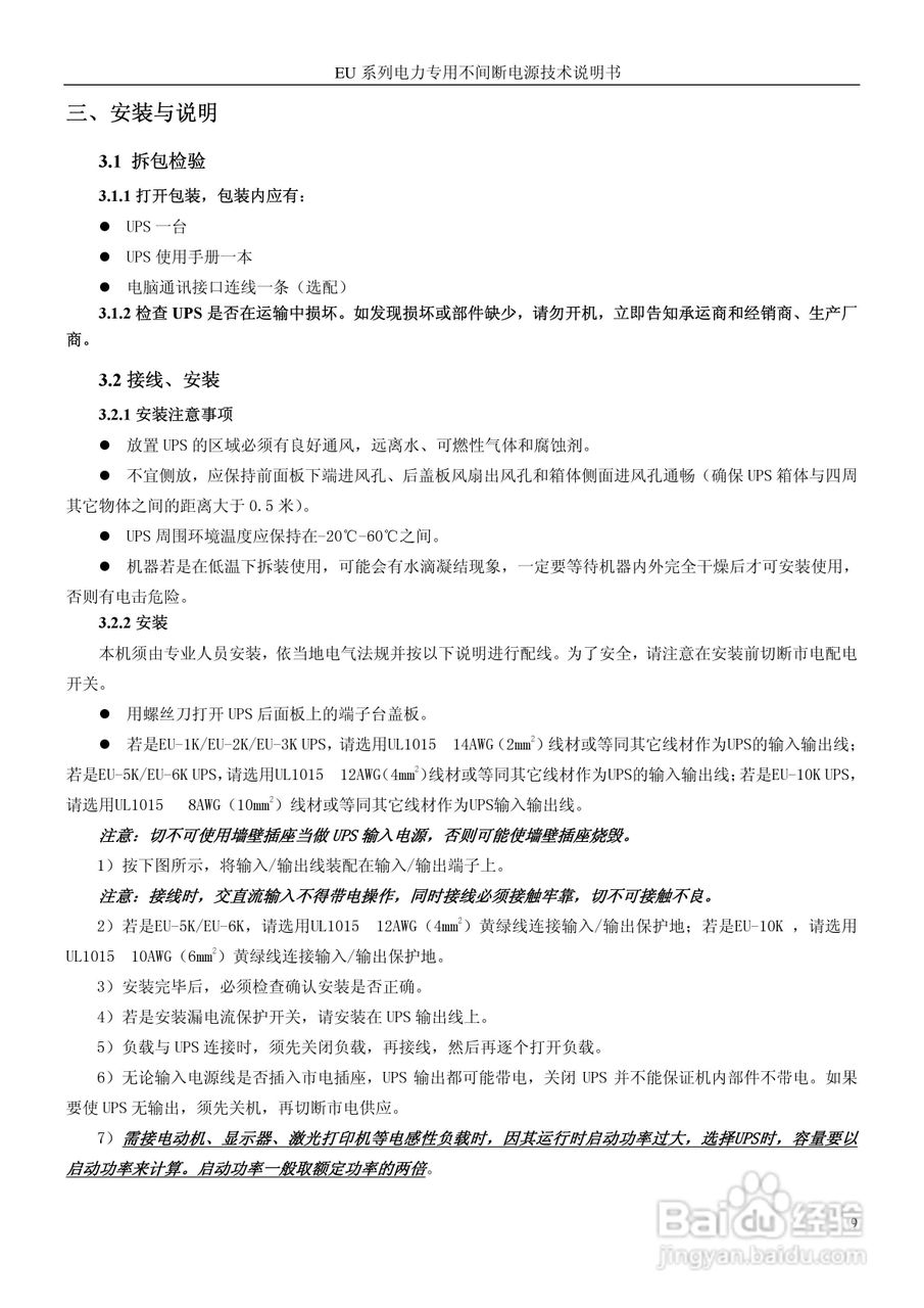
金恒EU-10K220AP电力专用不间断电源使用说明书:[1]
2026-04-10 03:49:55
本篇为《金恒EU-10K220AP电力专用不间断电源使用说明书》,主要介绍该产品的使用方法以及常见故障解决方案。
(共篇)
下一篇:
声明:
本网站引用、摘录或转载内容仅供网站访问者交流或参考,不代表本站立场,如存在版权或非法内容,请联系站长删除,联系邮箱:site.kefu@qq.com。
相关推荐
金恒EU-10K220AP电力专用不间断电源使用说明书:[3]
阅读量:164
金恒EU-10K220AP电力专用不间断电源使用说明书:[2]
阅读量:99
TH110D40ZZ-3电力高频开关电源模块使用说明书:[2]
阅读量:26
YWZ3系列电力液压推杆制动器使用说明书
阅读量:20
华源电气PZG8成套直流电源使用说明书:[1]
阅读量:20
猜你喜欢
normal是什么意思
家装设计师要学什么
液化气灶什么牌子好
白带是什么样的图片
操是什么意思
转基因是什么意思
江西产什么茶
bathroom是什么意思
dump是什么意思
势不可当的意思
猜你喜欢
铺天盖地的意思
sculpture什么意思
走马观花的走是什么意思
紫玫瑰代表什么
颓然的意思
补卡需要什么条件
鹬蚌相争渔翁得利的意思
入境是什么意思
99是什么意思
圆脸什么发型好看