指南生活
首页
美食营养
手工爱好
生活家居
返回
指南生活
首页
美食营养
游戏数码
手工爱好
生活家居
健康养生
运动户外
职场理财
情感交际
母婴教育
时尚美容
知识问答
生活知识
生活百科
搜索
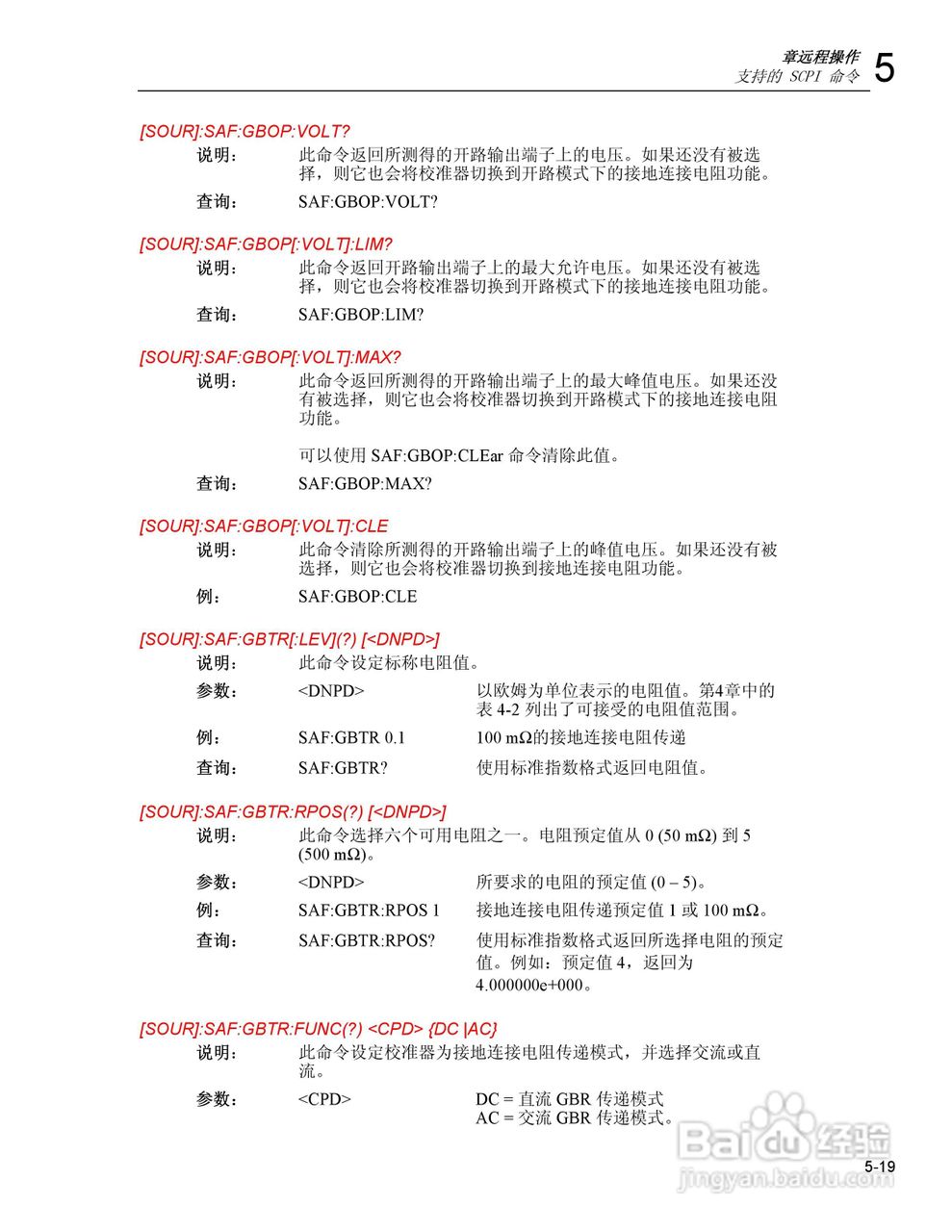
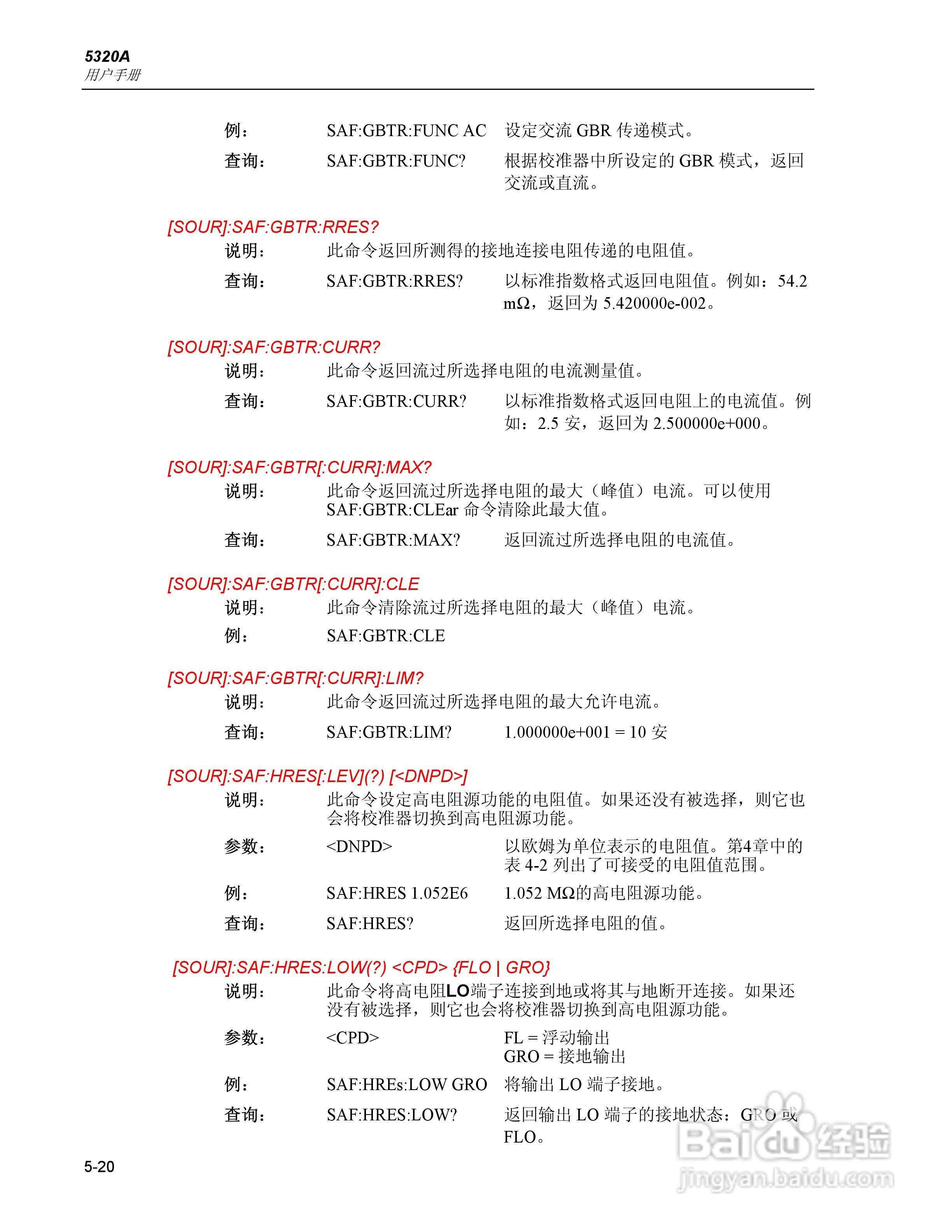
福禄克5320A 多功能电气安全校准器用户手册:[11]
2026-03-29 19:48:40
本篇为《福禄克5320A 多功能电气安全校准器用户手册》,主要介绍该产品的使用方法以及常见故障解决方案。
(共篇)
上一篇:
|
下一篇:
声明:
本网站引用、摘录或转载内容仅供网站访问者交流或参考,不代表本站立场,如存在版权或非法内容,请联系站长删除,联系邮箱:site.kefu@qq.com。
相关推荐
福禄克5320A 多功能电气安全校准器用户手册:[12]
阅读量:98
福禄克5320A 多功能电气安全校准器用户手册:[13]
阅读量:42
福禄克万用表使用时的6大注意事项
阅读量:73
福禄克红外热像仪使用方法和技巧
阅读量:98
福禄克红外热像仪实用宝典
阅读量:46
猜你喜欢
蜱虫咬人后有什么症状
小米平板怎么连接电脑
生活作文600字
圆珠笔印怎么洗
数据分析报告怎么写
暂时无法接通是什么意思
宝宝拉肚怎么办
如何培养班干部
如何增强性功能
abs是什么材质
猜你喜欢
如何打印pdf文件
执子之手与子偕老是什么意思
海盗的悠闲生活小说
生活名言
腰疼女人是什么原因引起的
喉咙干痒咳嗽是什么原因
如何品茶
得意生活
如何创业赚钱
二级建造师如何注册