指南生活
首页
美食营养
手工爱好
生活家居
返回
指南生活
首页
美食营养
游戏数码
手工爱好
生活家居
健康养生
运动户外
职场理财
情感交际
母婴教育
时尚美容
知识问答
生活知识
生活百科
搜索
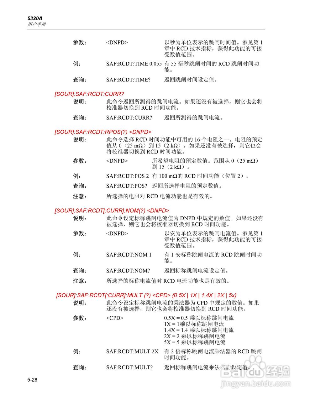
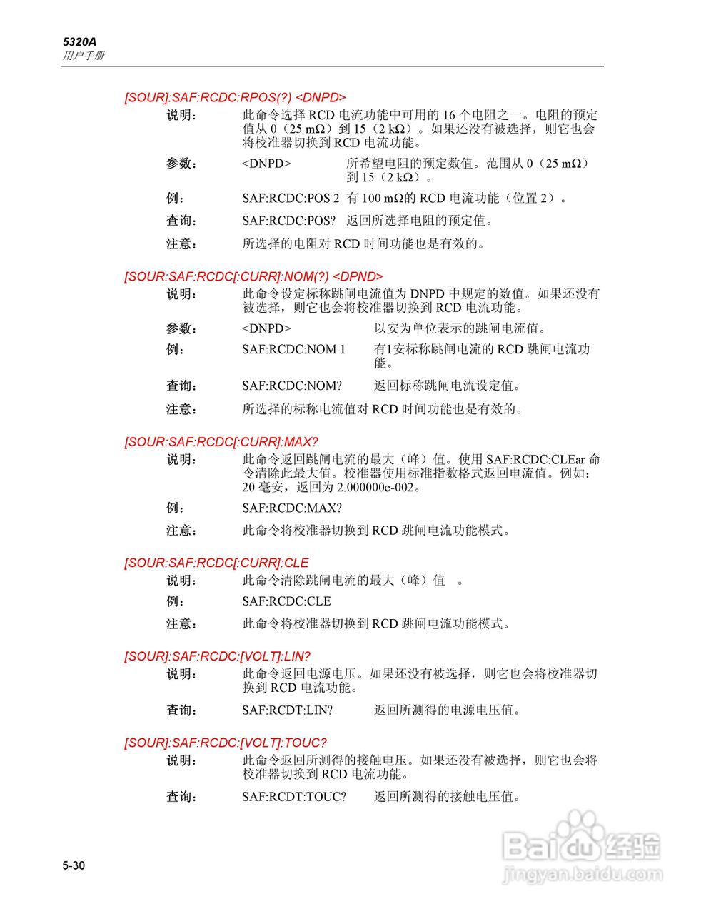
福禄克5320A 多功能电气安全校准器用户手册:[12]
2026-05-15 03:23:01
本篇为《福禄克5320A 多功能电气安全校准器用户手册》,主要介绍该产品的使用方法以及常见故障解决方案。
(共篇)
上一篇:
|
下一篇:
声明:
本网站引用、摘录或转载内容仅供网站访问者交流或参考,不代表本站立场,如存在版权或非法内容,请联系站长删除,联系邮箱:site.kefu@qq.com。
相关推荐
福禄克5320A 多功能电气安全校准器用户手册:[14]
阅读量:65
福禄克5320A 多功能电气安全校准器用户手册:[13]
阅读量:118
福禄克万用表使用时的6大注意事项
阅读量:34
福禄克红外热像仪使用方法和技巧
阅读量:114
福禄克红外热像仪实用宝典
阅读量:63
猜你喜欢
退票怎么退
短裤的英文怎么读
怎么样去除黑眼圈
乘法口诀表怎么背得快
鱼丸怎么做好吃
怎么查询银行卡卡号
萝卜干怎么腌好吃又脆
圣象地板怎么样
辣椒辣手了怎么办
铁三角耳机怎么样
猜你喜欢
钥匙断在锁里怎么办
胃酸胃胀是怎么回事
蚝油怎么用
天龙八部重楼怎么得
图片大小怎么改
结婚戒指怎么戴
罪恶都市怎么开飞机
玉怎么识别真假
作业没写完怎么办
扇形面积怎么算