指南生活
首页
美食营养
手工爱好
生活家居
返回
指南生活
首页
美食营养
游戏数码
手工爱好
生活家居
健康养生
运动户外
职场理财
情感交际
母婴教育
时尚美容
知识问答
生活知识
生活百科
搜索
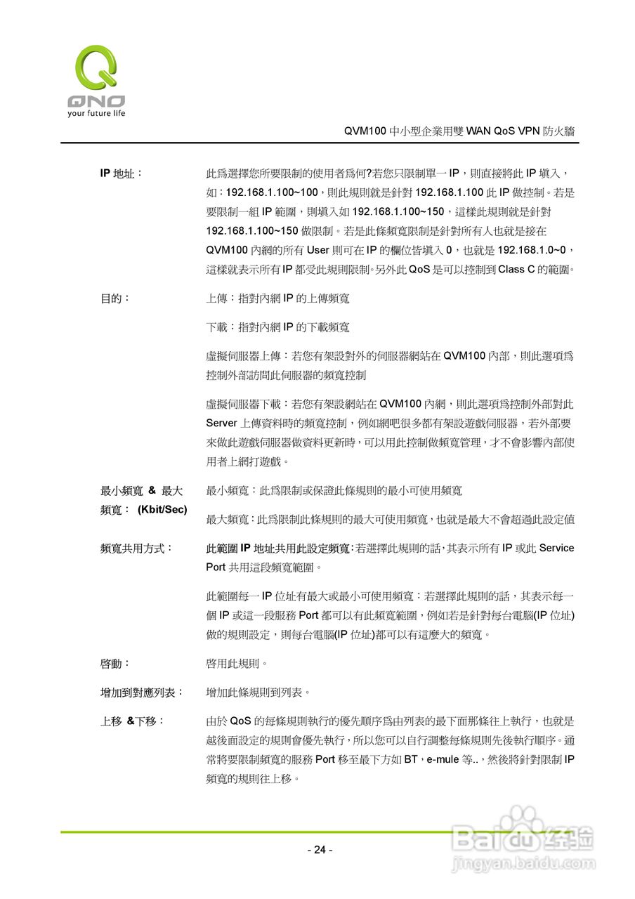
侠诺QVM100路由器使用说明书:[3]
2026-05-06 13:59:05
本篇为《侠诺QVM100路由器使用说明书》,主要介绍该产品的使用方法以及常见故障解决方案。
(共篇)
上一篇:
|
下一篇:
声明:
本网站引用、摘录或转载内容仅供网站访问者交流或参考,不代表本站立场,如存在版权或非法内容,请联系站长删除,联系邮箱:site.kefu@qq.com。
相关推荐
侠诺QVM110路由器使用说明书:[3]
阅读量:136
侠诺QVM100路由器使用说明书:[10]
阅读量:75
路由器如何使用
阅读量:162
路由器亮红灯是怎么回事
阅读量:178
路由器怎么设置密码
阅读量:55
猜你喜欢
魑魅魍魉什么意思
strict是什么意思
寓言是什么意思
优柔寡断是什么意思
理财是什么意思
无疾而终是什么意思
奥利给是什么意思啊
天马行空什么意思
3月2日是什么星座
kp是什么意思网络用语
猜你喜欢
凤凰单枞属于什么茶
6月25日是什么星座
什么东西补血
揠苗助长告诉我们什么道理
cdr文件用什么打开
紧急避孕药什么时候吃有效
刚需是什么意思
ar是什么意思
高铁一等座跟二等座有什么区别
care是什么意思