指南生活
首页
美食营养
手工爱好
生活家居
返回
指南生活
首页
美食营养
游戏数码
手工爱好
生活家居
健康养生
运动户外
职场理财
情感交际
母婴教育
时尚美容
知识问答
生活知识
生活百科
搜索
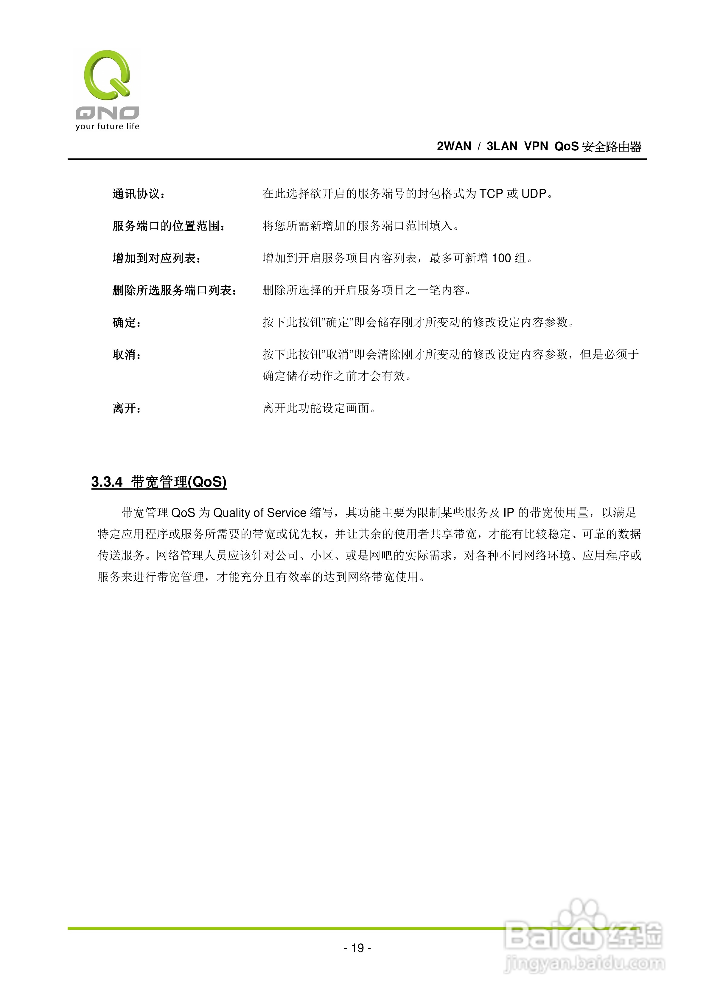
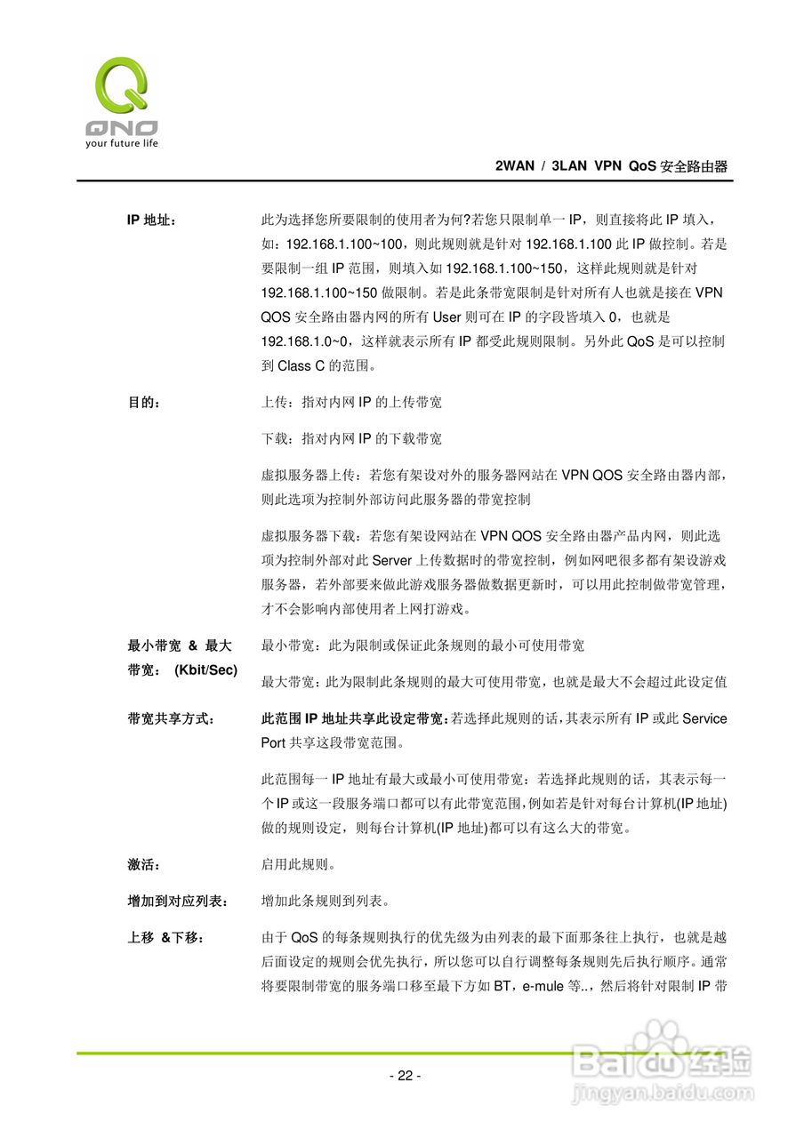
侠诺QVM110路由器使用说明书:[3]
2026-03-23 08:56:55
本篇为《侠诺QVM110路由器使用说明书》,主要介绍该产品的使用方法以及常见故障解决方案。
(共篇)
上一篇:
|
下一篇:
声明:
本网站引用、摘录或转载内容仅供网站访问者交流或参考,不代表本站立场,如存在版权或非法内容,请联系站长删除,联系邮箱:site.kefu@qq.com。
相关推荐
侠诺QVM100路由器使用说明书:[3]
阅读量:66
侠诺QVM110路由器使用说明书:[2]
阅读量:49
路由器如何使用
阅读量:91
路由器亮红灯是怎么回事
阅读量:159
路由器上的los红灯闪是什么意思
阅读量:99
猜你喜欢
红枣的作用
碳酸氢钠片的作用
电动车什么电池最好
芦荟汁的功效与作用
维c的功效与作用
幼儿园运动会开幕词
神经衰弱什么症状
玉屏风颗粒的功效与作用
通草的功效与作用
digital什么意思
猜你喜欢
初二地理上册知识点
水蛭的功效与作用
白参的功效与作用
坐飞机不能带什么东西
路由器有什么作用
砗磲的功效与作用
什么花走着开
15万买什么车
燕窝的功效与作用及营养
双引号的作用