指南生活
首页
美食营养
手工爱好
生活家居
返回
指南生活
首页
美食营养
游戏数码
手工爱好
生活家居
健康养生
运动户外
职场理财
情感交际
母婴教育
时尚美容
知识问答
生活知识
生活百科
搜索
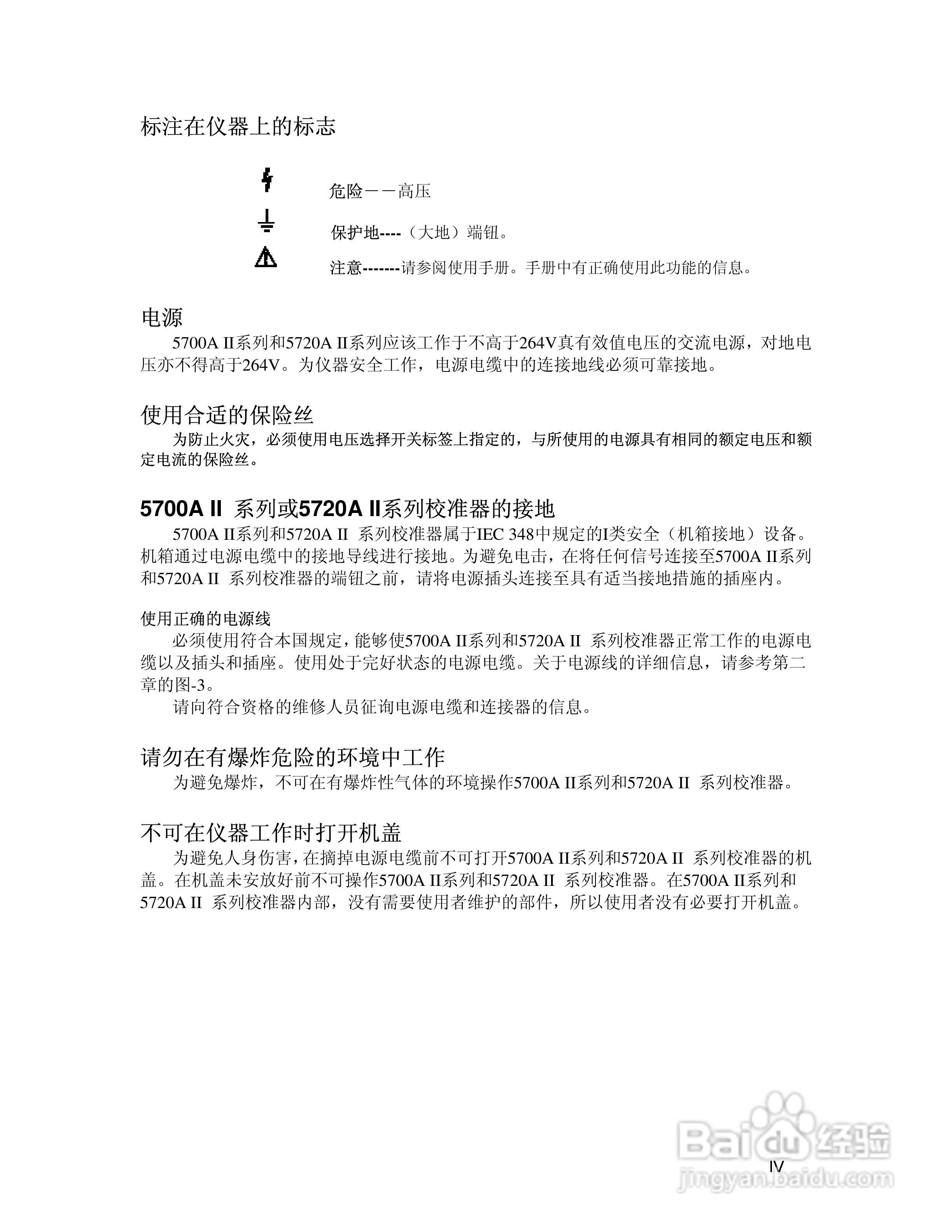
福禄克5700A/5720A 多功能校准器用户手册:[1]
2026-03-31 13:40:36
本篇为《福禄克5700A/5720A 多功能校准器用户手册》,主要介绍该产品的使用方法以及常见故障解决方案。
(共篇)
下一篇:
声明:
本网站引用、摘录或转载内容仅供网站访问者交流或参考,不代表本站立场,如存在版权或非法内容,请联系站长删除,联系邮箱:site.kefu@qq.com。
相关推荐
福禄克5700A/5720A 多功能校准器用户手册:[12]
阅读量:149
福禄克5320A 多功能电气安全校准器用户手册:[1]
阅读量:40
福禄克5320A 多功能电气安全校准器用户手册:[12]
阅读量:85
福禄克5320A 多功能电气安全校准器用户手册:[9]
阅读量:180
福禄克红外热像仪使用方法和技巧
阅读量:139
猜你喜欢
上网课用什么软件
股票分红是什么意思
金融是做什么的
基金分红是什么意思
旗舰是什么意思
扰码是什么
怀孕试纸什么时候用
bad是什么意思
origin是什么意思
grey是什么颜色
猜你喜欢
买房契税什么时候交
什么是邮箱地址
爱是什么?
dig是什么意思
白带有血丝是什么原因
什么的桃花
ox是什么意思
微商是什么
12月21日是什么星座
函授是什么