指南生活
首页
美食营养
手工爱好
生活家居
返回
指南生活
首页
美食营养
游戏数码
手工爱好
生活家居
健康养生
运动户外
职场理财
情感交际
母婴教育
时尚美容
知识问答
生活知识
生活百科
搜索
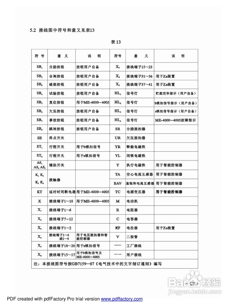
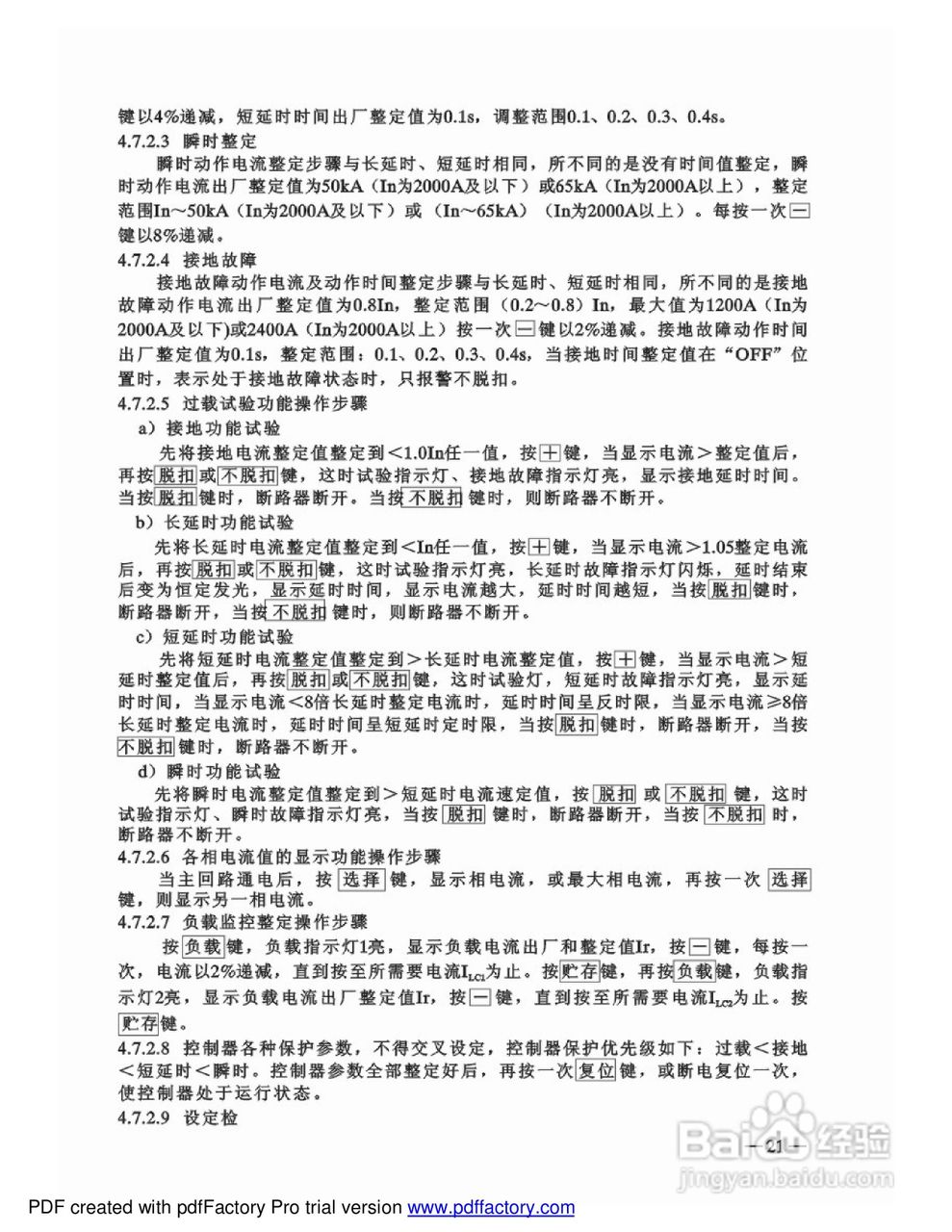
ME-4005万能断路器说明书:[3]
2026-04-26 14:19:52
本篇为《ME-4005万能断路器说明书》,主要介绍该产品的使用方法以及常见故障解决方案。
(共篇)
上一篇:
|
下一篇:
声明:
本网站引用、摘录或转载内容仅供网站访问者交流或参考,不代表本站立场,如存在版权或非法内容,请联系站长删除,联系邮箱:site.kefu@qq.com。
相关推荐
ME系列万能断路器说明书:[3]
阅读量:31
ME系列万能断路器说明书:[2]
阅读量:195
ME系列万能断路器说明书:[5]
阅读量:65
ME系列万能断路器说明书:[6]
阅读量:137
万能式断路器跳闸后重新合闸失败如何解决
阅读量:64
猜你喜欢
瑞士旅游
微信表情包怎么导入
月工作计划怎么写
飞机上可以带酒吗
道士可以结婚吗
旅游杂志
南沙群岛旅游
浙江丽水旅游攻略
无线网信号差怎么办
拔牙后多久可以刷牙
猜你喜欢
冠豸山风景区
茶树精油怎么用
痦子怎么去掉
wis怎么样
黑龙江旅游职业学院
怎么戒掉撸管
三亚旅游团
春秋旅游官网
武器大师怎么玩
孕妇可以吃酸辣粉