指南生活
首页
美食营养
手工爱好
生活家居
返回
指南生活
首页
美食营养
游戏数码
手工爱好
生活家居
健康养生
运动户外
职场理财
情感交际
母婴教育
时尚美容
知识问答
生活知识
搜索
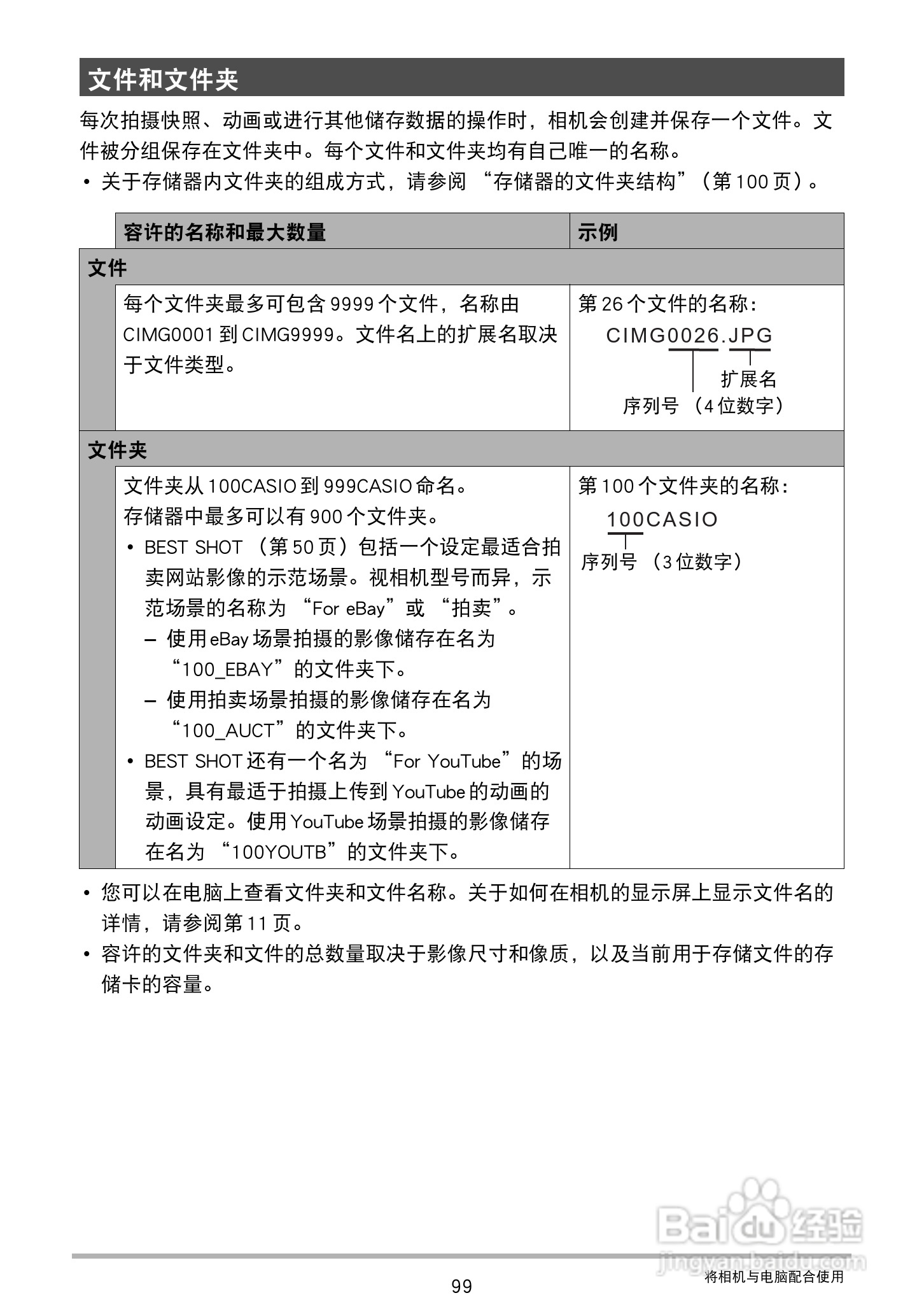
卡西欧EX-ZS6数码相机使用说明书:[10]
2026-01-03 22:24:34
本篇为《卡西欧EX-ZS6数码相机使用说明书》,主要介绍该产品的使用方法以及常见故障解决方案。
(共篇)
上一篇:
|
下一篇:
声明:
本网站引用、摘录或转载内容仅供网站访问者交流或参考,不代表本站立场,如存在版权或非法内容,请联系站长删除,联系邮箱:site.kefu@qq.com。
相关推荐
英国复古情怀之旅
阅读量:141
土耳其羊肉手抓饭
阅读量:162
时空召唤中艾米的的详细资料在哪找?
阅读量:188
阳光下种鲜花小游戏怎么玩
阅读量:86
新手如何用V店
阅读量:120
猜你喜欢
正确的提肛运动图解
孩子学什么乐器好
地球运动
笑点低是什么意思
gain什么意思
日食是什么意思
什么是慢性病
俄罗斯转盘多人运动
不成功便成仁是什么意思
什么是诈骗罪
猜你喜欢
伪娘什么意思
锆石是什么
突然袭击的意思是什么
君子兰的养殖方法和注意事项
uno是什么
老坛酸菜的腌制方法
广东有什么特产
7月1日什么节
三方协议有什么用
三长两短是什么意思