指南生活
首页
美食营养
手工爱好
生活家居
返回
指南生活
首页
美食营养
游戏数码
手工爱好
生活家居
健康养生
运动户外
职场理财
情感交际
母婴教育
时尚美容
知识问答
生活知识
生活百科
搜索
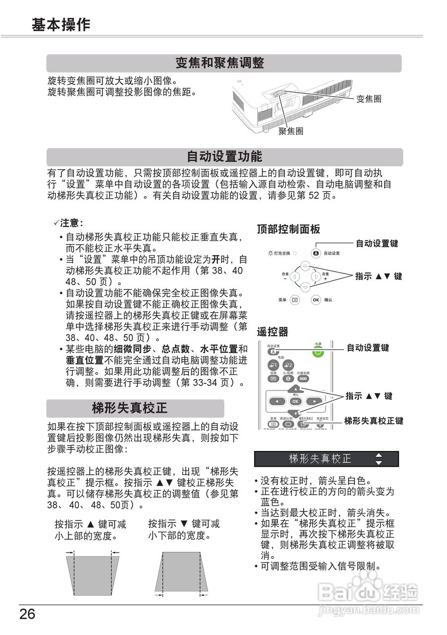
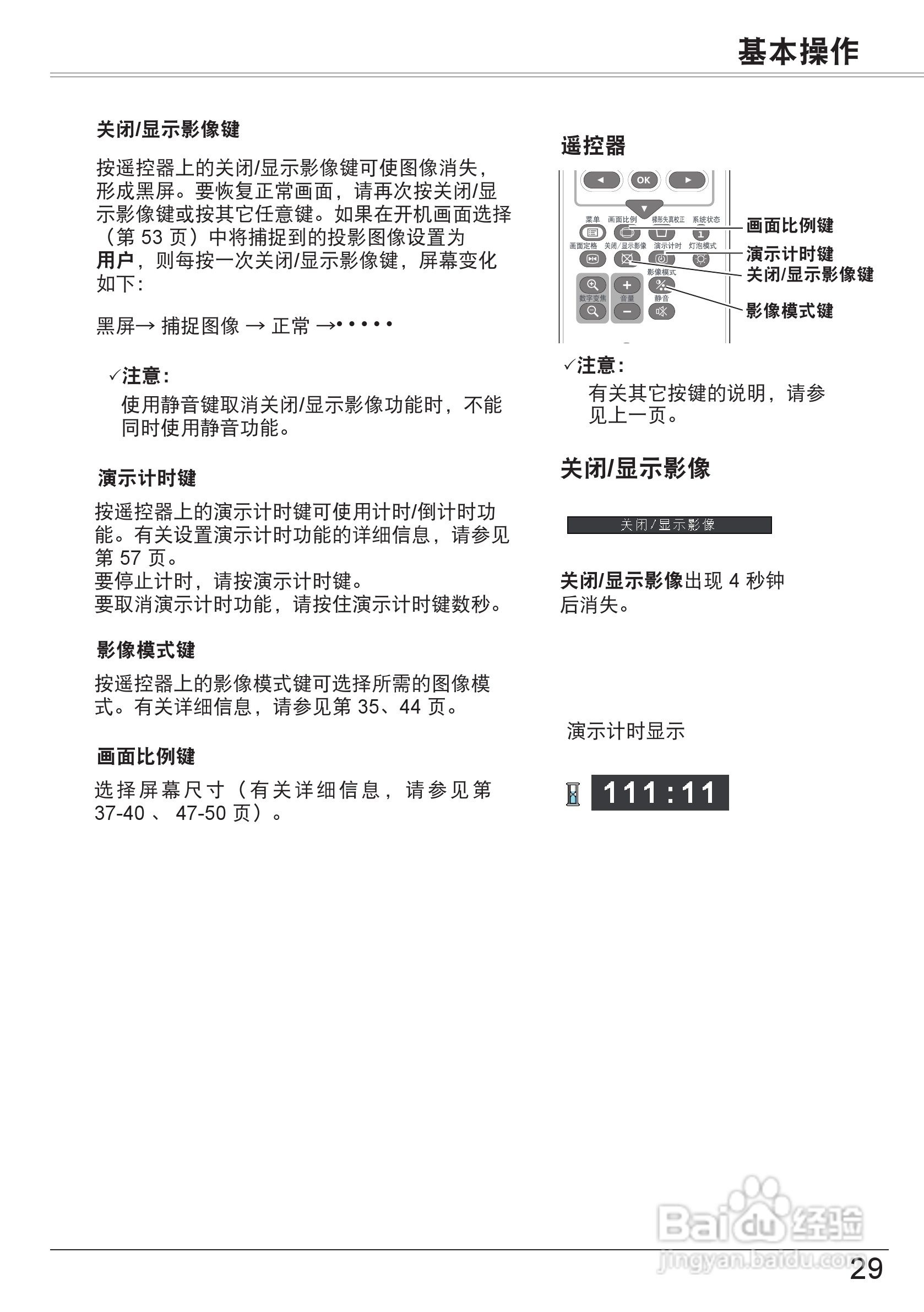
佳能LV-7290投影机使用说明书:[3]
2026-04-07 16:06:26
本篇为《佳能LV-7290投影机使用说明书》,主要介绍该产品的使用方法以及常见故障解决方案。
(共篇)
上一篇:
|
下一篇:
声明:
本网站引用、摘录或转载内容仅供网站访问者交流或参考,不代表本站立场,如存在版权或非法内容,请联系站长删除,联系邮箱:site.kefu@qq.com。
相关推荐
佳能LV-7290投影机使用说明书:[6]
阅读量:104
佳能LV-S3投影机使用说明书:[3]
阅读量:183
佳能LV-X7投影机使用说明书:[3]
阅读量:48
佳能LV-7370投影机使用说明书:[3]
阅读量:79
投影机怎么开关机
阅读量:56
猜你喜欢
西红柿炒蛋怎么做好吃
母亲节英语怎么说
糖醋排骨怎么做好吃
宝宝不吃饭怎么办
饺子馅怎么做好吃
新蕾电动车怎么样
工程监理证怎么考
七言绝句古诗大全
dota怎么玩
糖醋萝卜的腌制方法
猜你喜欢
勃起怎么办
二十道简单易做家常菜
去角质的正确方法
电机接线方法
红薯叶怎么做好吃
日记大全50字
小孩营养不良怎么办
想太多怎么办
淘宝旗舰店怎么申请
一个月没来月经怎么回事