指南生活
首页
美食营养
手工爱好
生活家居
返回
指南生活
首页
美食营养
游戏数码
手工爱好
生活家居
健康养生
运动户外
职场理财
情感交际
母婴教育
时尚美容
搜索
欧姆龙温控器E5CC-E5EC操作手册:[1]
2025-10-24 01:53:37
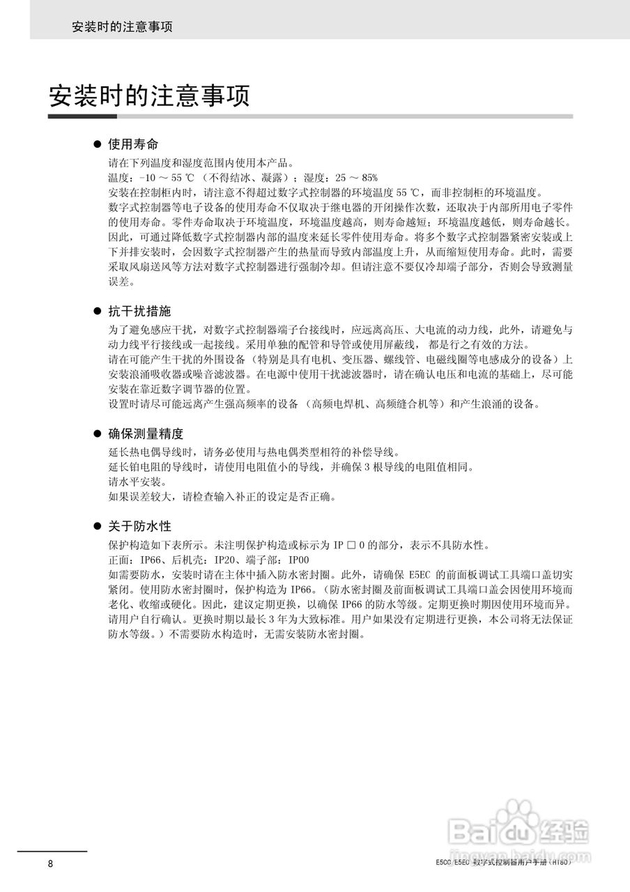
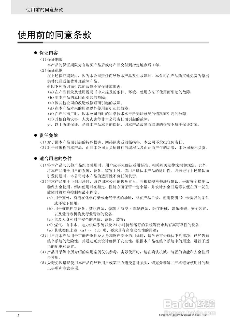
本篇为《欧姆龙温控器E5CC-E5EC操作手册》,主要介绍该产品的使用方法以及常见故障解决方案。
(共篇)
下一篇:
声明:
本网站引用、摘录或转载内容仅供网站访问者交流或参考,不代表本站立场,如存在版权或非法内容,请联系站长删除,联系邮箱:site.kefu@qq.com。
相关推荐
欧姆龙温控器E5CC-E5EC操作手册:[18]
阅读量:105
欧姆龙温控器E5CC-E5EC操作手册:[15]
阅读量:160
欧姆龙温控器E5CC-E5EC操作手册:[19]
阅读量:154
欧姆龙温控器E5CC-E5EC操作手册:[20]
阅读量:158
欧姆龙温控器E5CC-E5EC操作手册:[8]
阅读量:120
猜你喜欢
有缘无分是什么意思
孤独的反义词是什么
芷是什么意思
feeling是什么意思
s档是什么意思
4p什么意思
1960年是什么命
三校生是什么
温碧泉适合什么年龄
世界八大奇迹是什么
猜你喜欢
斡旋是什么意思
铁线莲的养殖方法和注意事项
唐氏综合征是什么
百无聊赖是什么意思
什么是头寸
运动会加油稿10字
鳄梨是什么
afk什么意思
运动壁纸
汤臣倍健维生素b族片