指南生活
首页
美食营养
手工爱好
生活家居
返回
指南生活
首页
美食营养
游戏数码
手工爱好
生活家居
健康养生
运动户外
职场理财
情感交际
母婴教育
时尚美容
知识问答
生活知识
生活百科
搜索
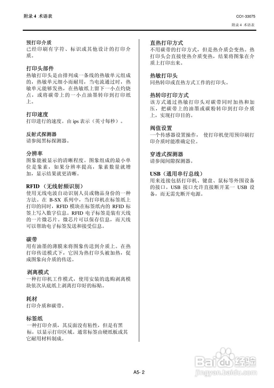
东芝 B-SX5T打印机说明书:[12]
2026-04-29 01:11:57
本篇为《东芝 B-SX5T打印机说明书》,主要介绍该产品的使用方法以及常见故障解决方案。
(共篇)
上一篇:
声明:
本网站引用、摘录或转载内容仅供网站访问者交流或参考,不代表本站立场,如存在版权或非法内容,请联系站长删除,联系邮箱:site.kefu@qq.com。
相关推荐
Link Now会议怎么开启关闭默认麦克风及摄像头
阅读量:102
蒂芙尼蓝糖霜曲奇制作方法
阅读量:62
谷草益容粥做法
阅读量:64
Microsoft Excel 2010打印机打印纸张方向设置
阅读量:36
海尔DVD-H227影碟机使用说明书:[1]
阅读量:43
猜你喜欢
手机流量怎么算
宁波工程学院怎么样
孩子不爱读书怎么办
如何延时
冠军的徽记怎么刷
0571是哪里的区号
汽车折旧怎么算
怎么把图片尺寸变小
switzerland是哪里
孕妇感冒了咳嗽怎么办
猜你喜欢
山楂片泡水的功效
也门在哪里
u盘怎么下载东西
注册机怎么用
宝宝拉稀怎么回事
车里有异味怎么办
苋菜怎么做
新股怎么申购简单流程
春节加班工资怎么算
app id怎么注册