指南生活
首页
美食营养
手工爱好
生活家居
返回
指南生活
首页
美食营养
游戏数码
手工爱好
生活家居
健康养生
运动户外
职场理财
情感交际
母婴教育
时尚美容
知识问答
生活知识
生活百科
搜索
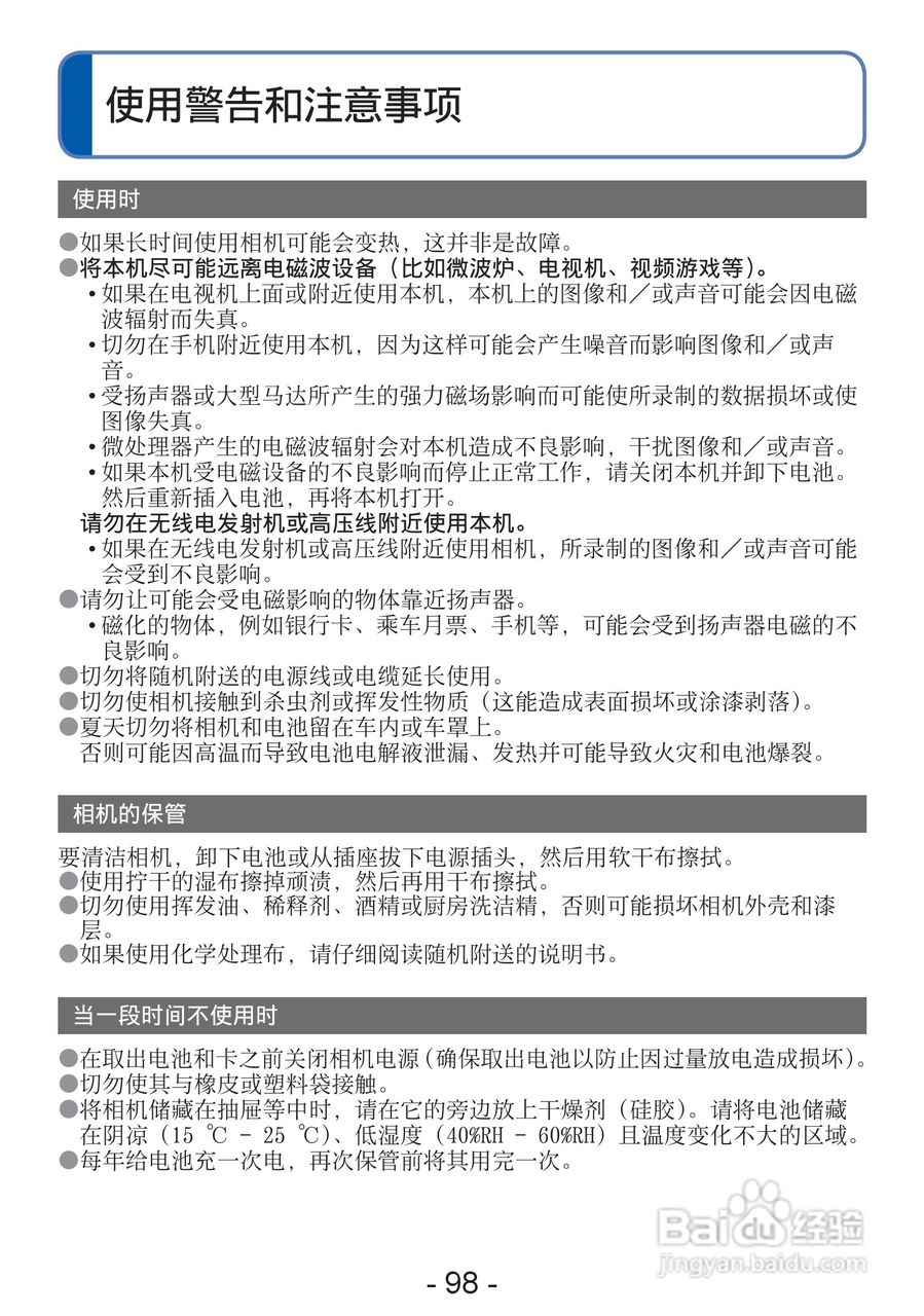
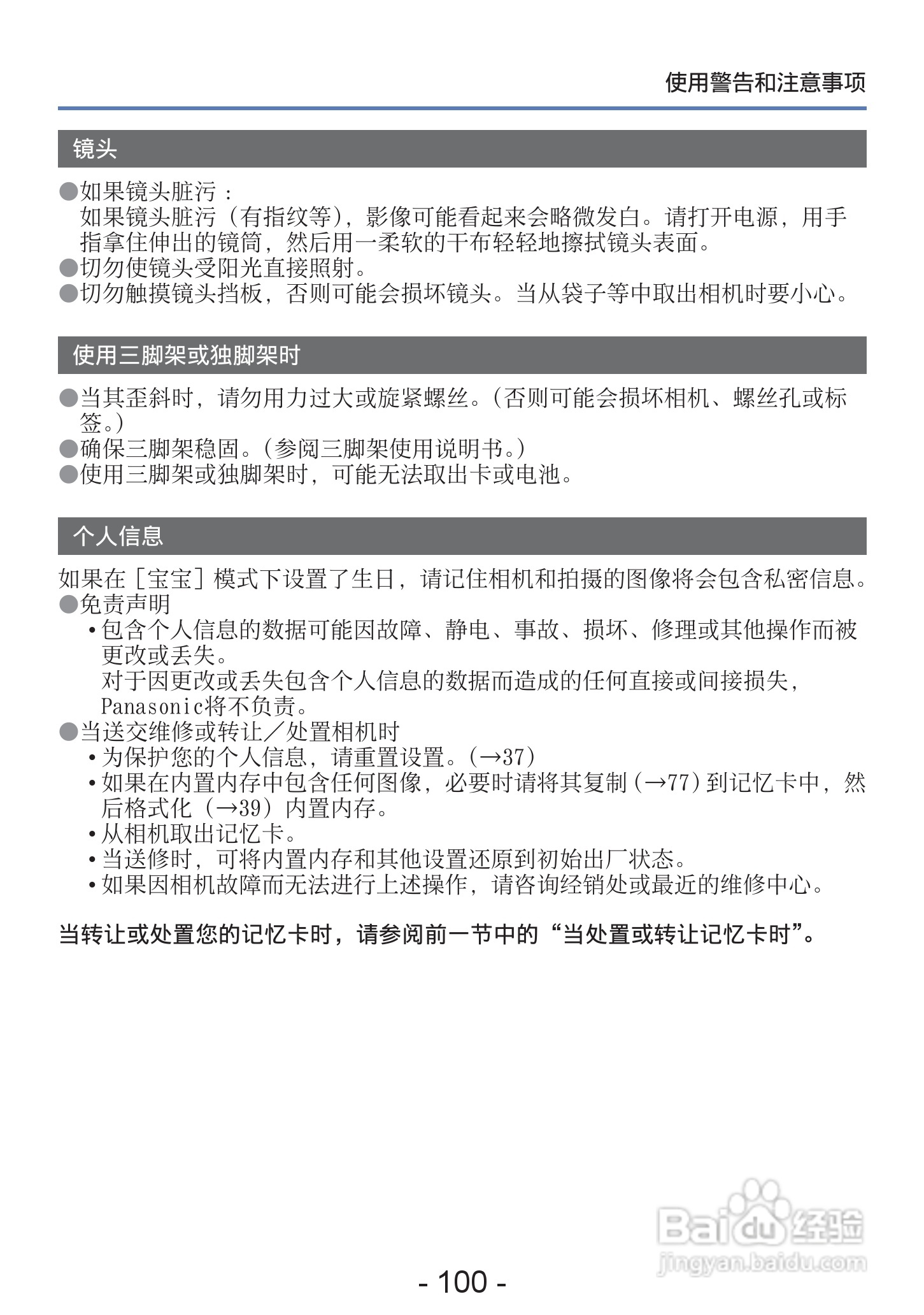
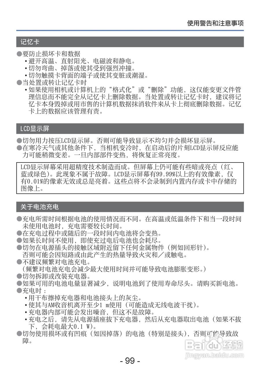
松下DMC-S2数码相机使用说明书:[10]
2026-03-28 10:02:41
本篇为《松下DMC-S2数码相机使用说明书》,主要介绍该产品的使用方法以及常见故障解决方案。
(共篇)
上一篇:
声明:
本网站引用、摘录或转载内容仅供网站访问者交流或参考,不代表本站立场,如存在版权或非法内容,请联系站长删除,联系邮箱:site.kefu@qq.com。
相关推荐
松下DMC-S2数码相机使用说明书:[9]
阅读量:56
松下DMC-S2数码相机使用说明书:[8]
阅读量:163
松下DMC-G3KGK数码相机使用说明书:[2]
阅读量:195
数码相机购买有什么指南
阅读量:98
数码相机fe-350wide使用说明
阅读量:167
猜你喜欢
什么时候是情人节
什么牌子的叶酸好
狼狈不堪的意思
衣衫褴褛的意思
爱屋及乌的意思
世界上什么人一下子变老
usa是什么意思
蝉花的功效与作用
什么是自宫
义无反顾是什么意思
猜你喜欢
subway是什么意思
鉴于是什么意思
皮白金草本乳膏作用
相由心生是什么意思
颈椎病用什么枕头好
意难平是什么意思
籍贯是什么意思
藕粉有什么功效与作用
什么是搜索引擎优化
poe供电是什么意思