指南生活
首页
美食营养
手工爱好
生活家居
返回
指南生活
首页
美食营养
游戏数码
手工爱好
生活家居
健康养生
运动户外
职场理财
情感交际
母婴教育
时尚美容
知识问答
生活知识
生活百科
搜索
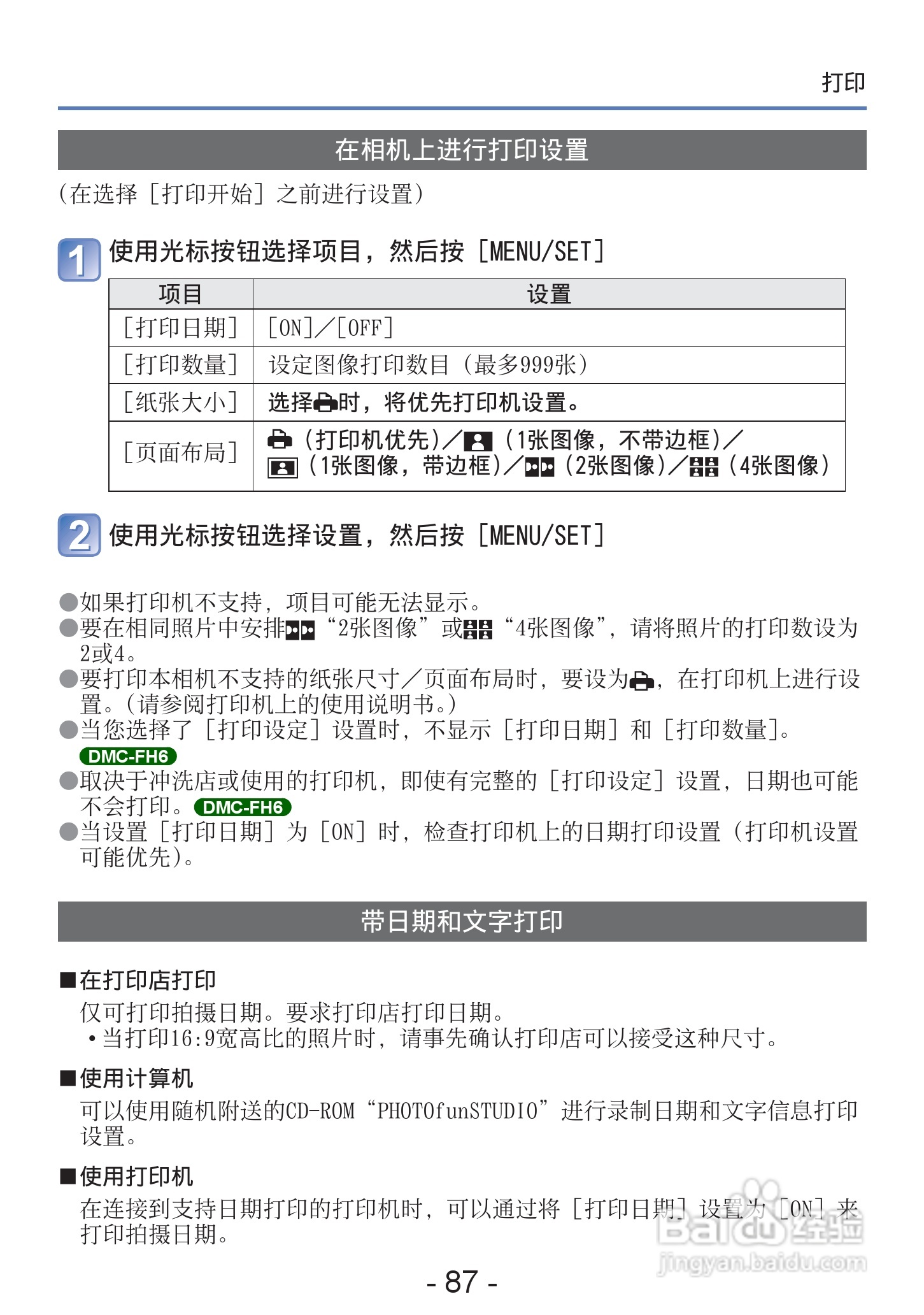
松下DMC-S2数码相机使用说明书:[9]
2026-05-06 14:52:24
本篇为《松下DMC-S2数码相机使用说明书》,主要介绍该产品的使用方法以及常见故障解决方案。
(共篇)
上一篇:
|
下一篇:
声明:
本网站引用、摘录或转载内容仅供网站访问者交流或参考,不代表本站立场,如存在版权或非法内容,请联系站长删除,联系邮箱:site.kefu@qq.com。
相关推荐
松下DMC-S2数码相机使用说明书:[8]
阅读量:116
松下DMC-G3KGK数码相机使用说明书:[2]
阅读量:176
数码相机购买有什么指南
阅读量:130
数码相机fe-350wide使用说明
阅读量:140
数码相机维修教程
阅读量:172
猜你喜欢
粽子怎么保存
手机vpn怎么设置
脂溢性脱发怎么办
偬怎么读
斗鱼鱼丸怎么换钱
邮件签名怎么设置
保圣太阳镜怎么样
新生儿黄疸高怎么办
日语对不起怎么说
户型图怎么画
猜你喜欢
怎么说话
小米平板怎么样
ipad怎么激活
盆腔炎怎么治
生粉怎么用
华夏保险怎么样
牙齿上有黑色的东西洗不掉怎么办
巫师3怎么赚钱
ppt怎么制作流程图
长针眼怎么办