指南生活
首页
美食营养
手工爱好
生活家居
返回
指南生活
首页
美食营养
游戏数码
手工爱好
生活家居
健康养生
运动户外
职场理财
情感交际
母婴教育
时尚美容
知识问答
生活知识
生活百科
搜索
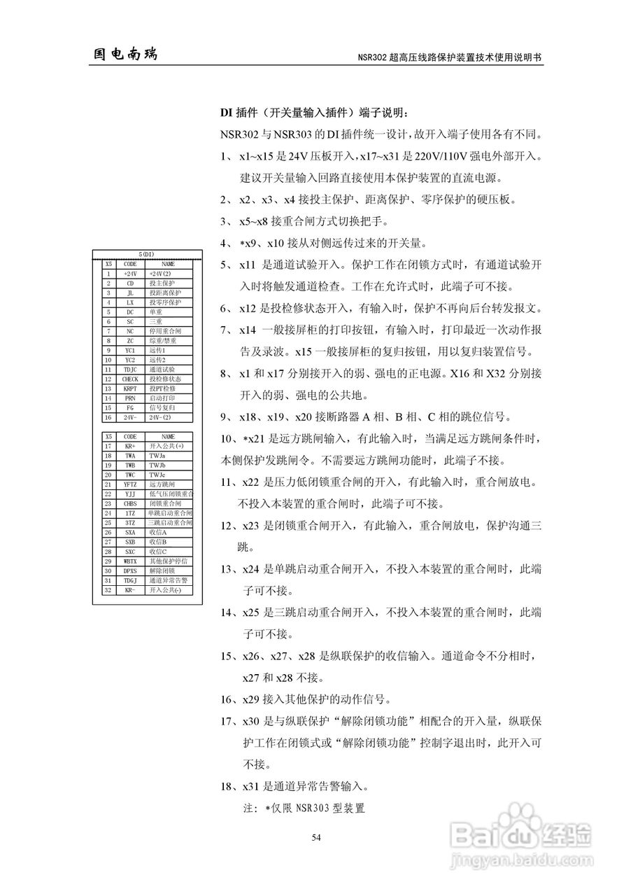
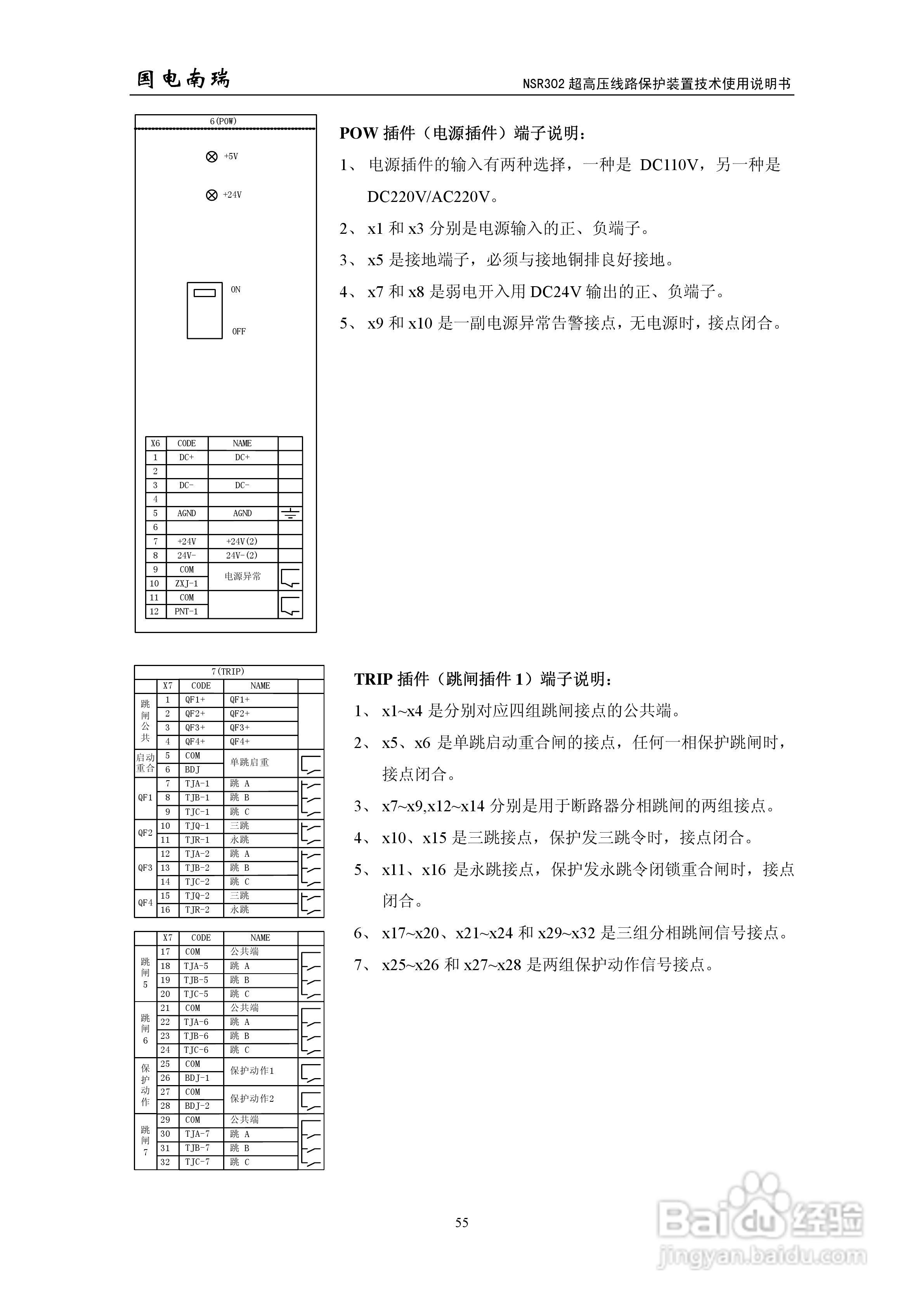
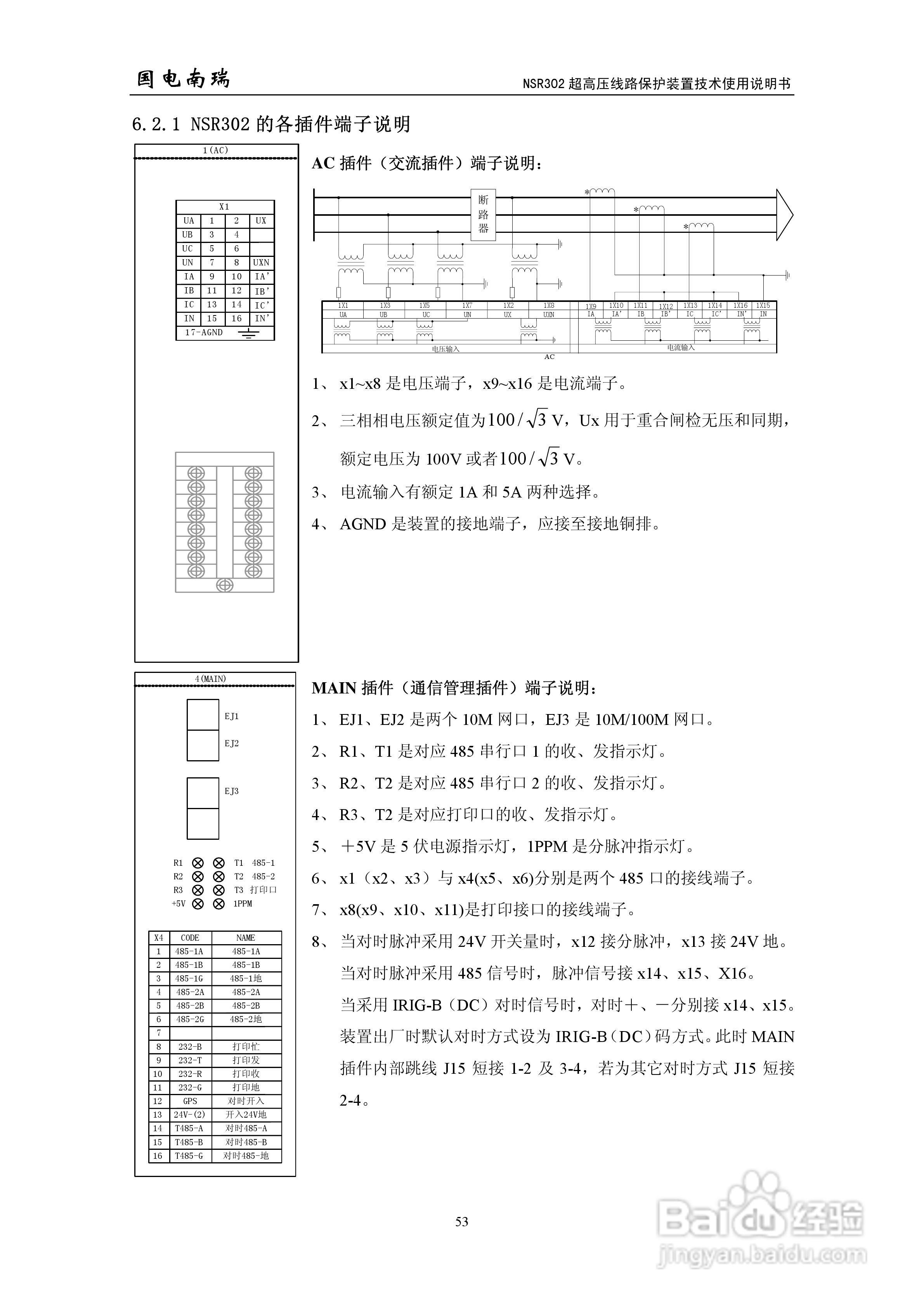
国电南瑞NSR302超高压线路保护装置技术使用说明书:[6]
2026-04-26 19:36:10
本篇为《国电南瑞NSR302超高压线路保护装置技术使用说明书》,主要介绍该产品的使用方法以及常见故障解决方案。
(共篇)
上一篇:
|
下一篇:
声明:
本网站引用、摘录或转载内容仅供网站访问者交流或参考,不代表本站立场,如存在版权或非法内容,请联系站长删除,联系邮箱:site.kefu@qq.com。
相关推荐
国电南瑞NSR303超高压线路保护装置技术使用说明书:[6]
阅读量:44
国电南瑞NSR303超高压线路保护装置技术使用说明书:[3]
阅读量:185
国电南瑞NSR303超高压线路保护装置技术使用说明书:[5]
阅读量:21
国电南瑞NSD500系列超高压测控装置技术使用说明书:[6]
阅读量:34
国电南瑞NSR303超高压线路保护装置技术使用说明书:[4]
阅读量:121
猜你喜欢
女人喝什么奶粉好
dumplings是什么意思
路堑是什么意思
祝福的图片
白皙的意思
这是神祝福的地方
吃糖多了有什么危害
趾高气扬是什么意思
brake是什么意思
干部身份有什么用
猜你喜欢
圣诞祝福语
飞扬跋扈的意思
铭是什么意思
god是什么意思
一段线二段线什么意思
百花齐放的意思
精神矍铄的意思
休闲西装什么牌子好
苹果6有什么特殊功能
垂青是什么意思