指南生活
首页
美食营养
手工爱好
生活家居
返回
指南生活
首页
美食营养
游戏数码
手工爱好
生活家居
健康养生
运动户外
职场理财
情感交际
母婴教育
时尚美容
知识问答
生活知识
搜索
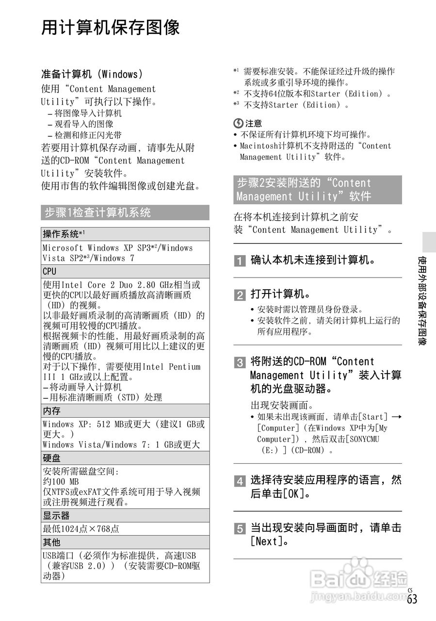
索尼 HXR-NX70C数码摄像机使用说明书:[7]
2025-12-29 15:43:37
本篇为《索尼 HXR-NX70C数码摄像机使用说明书》,主要介绍该产品的使用方法以及常见故障解决方案。
(共篇)
上一篇:
|
下一篇:
声明:
本网站引用、摘录或转载内容仅供网站访问者交流或参考,不代表本站立场,如存在版权或非法内容,请联系站长删除,联系邮箱:site.kefu@qq.com。
相关推荐
索尼 HXR-NX70C数码摄像机使用说明书:[12]
阅读量:159
索尼 HXR-NX70C数码摄像机使用说明书:[4]
阅读量:81
索尼a7微单使用技巧
阅读量:146
索尼 HXR-NX70C数码摄像机使用说明书:[5]
阅读量:107
索尼 HXR-NX70C数码摄像机使用说明书:[10]
阅读量:29
猜你喜欢
本帮菜是什么意思
出水芙蓉的意思
什么牌子的月饼最好吃
成人礼祝福语
不知所云的意思
时辰的意思
不屈不饶的意思
飞黄腾达的意思
隐姓埋名的意思
现在种什么树最赚钱
猜你喜欢
刻骨铭心是什么意思
小狼狗是什么意思
memory是什么意思
gnn是什么意思
basketball是什么意思
吹毛求疵是什么意思
delay是什么意思
妯娌是什么意思
男士皮衣什么牌子好
ssd固态硬盘有什么用