指南生活
首页
美食营养
手工爱好
生活家居
返回
指南生活
首页
美食营养
游戏数码
手工爱好
生活家居
健康养生
运动户外
职场理财
情感交际
母婴教育
时尚美容
知识问答
生活知识
生活百科
搜索
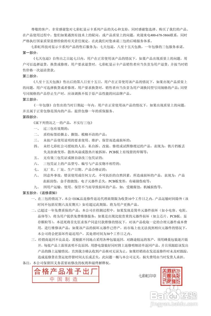
七彩虹:逸彩9500GT-GD2 CV黄金版 TC512M C30说明书:[4]
2026-04-08 20:46:23
本篇为《七彩虹:逸彩9500GT-GD2 CV黄金版 TC512M C30说明书》,主要介绍该产品的使用方法以及常见故障解决方案。
(共篇)
上一篇:
声明:
本网站引用、摘录或转载内容仅供网站访问者交流或参考,不代表本站立场,如存在版权或非法内容,请联系站长删除,联系邮箱:site.kefu@qq.com。
相关推荐
七彩虹:逸彩9500GT-GD2 CV黄金版 TC512M C30说明书:[3]
阅读量:182
七彩虹:逸彩9500GT-GD2 CV黄金版 TC512M R25说明书:[3]
阅读量:92
七彩虹:逸彩9500GT-GD2 CV黄金版 TC512M R25说明书:[1]
阅读量:94
七彩虹:逸彩9500GT-GD2 CV黄金版 TC512M R25说明书:[2]
阅读量:46
七彩虹:逸彩9500GT-GD3 CV黄金版 TC512M C08说明书:[4]
阅读量:27
猜你喜欢
什么的光芒
vans是什么牌子
eur是什么货币
12月11日是什么星座
涨停是什么意思
9月17日是什么星座
广东有什么大学
麻油是什么油
熬夜到什么程度会猝死
3月5日是什么星座
猜你喜欢
感染hpv有什么症状
什么电视剧好看
谷歌三件套是什么
梦见自己拉屎是什么意思
再生纤维素纤维是什么面料
黄疸是什么
sec是什么意思
ghost是什么意思
税负是什么意思
什么工作最赚钱