指南生活
首页
美食营养
手工爱好
生活家居
返回
指南生活
首页
美食营养
游戏数码
手工爱好
生活家居
健康养生
运动户外
职场理财
情感交际
母婴教育
时尚美容
知识问答
生活知识
生活百科
搜索
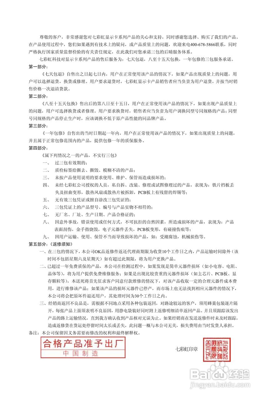
七彩虹:逸彩9500GT-GD3 CV黄金版 TC512M C08说明书:[4]
2026-04-08 20:43:14
本篇为《七彩虹:逸彩9500GT-GD3 CV黄金版 TC512M C08说明书》,主要介绍该产品的使用方法以及常见故障解决方案。
(共篇)
上一篇:
声明:
本网站引用、摘录或转载内容仅供网站访问者交流或参考,不代表本站立场,如存在版权或非法内容,请联系站长删除,联系邮箱:site.kefu@qq.com。
相关推荐
七彩虹:逸彩9500GT-GD3 CV黄金版 TC512M C08说明书:[3]
阅读量:166
七彩虹:逸彩9500GT-GD3 CF黄金版 TC512M K14说明书:[4]
阅读量:80
七彩虹:逸彩9500GT-GD3 CF黄金版 TC512M N11说明书:[4]
阅读量:152
七彩虹:逸彩9500GT-GD2 CV黄金版 TC512M C30说明书:[3]
阅读量:105
七彩虹:逸彩9500GT-GD2 CV黄金版 512M M25说明书:[3]
阅读量:157
猜你喜欢
隐藏文件怎么找出来
现在流行什么发型
电脑热点怎么开
山西地质博物馆
小孩肚子疼是怎么回事
逐渐的近义词
怎么压缩文件到最小
感冒可以喝鸡汤吗
刷卡金怎么用
怎么旋转视频
猜你喜欢
鸯字怎么组词
孤寂的近义词
怎么炸汤圆
凌派怎么样
吃芒果过敏怎么办
地震自救常识
红酒开瓶后怎么保存
银耳莲子汤怎么做
怎么改变图片格式
怎么打省略号