指南生活
首页
美食营养
手工爱好
生活家居
返回
指南生活
首页
美食营养
游戏数码
手工爱好
生活家居
健康养生
运动户外
职场理财
情感交际
母婴教育
时尚美容
知识问答
生活知识
搜索
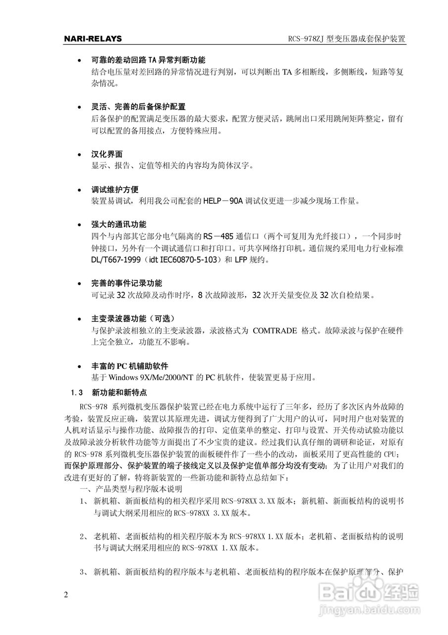
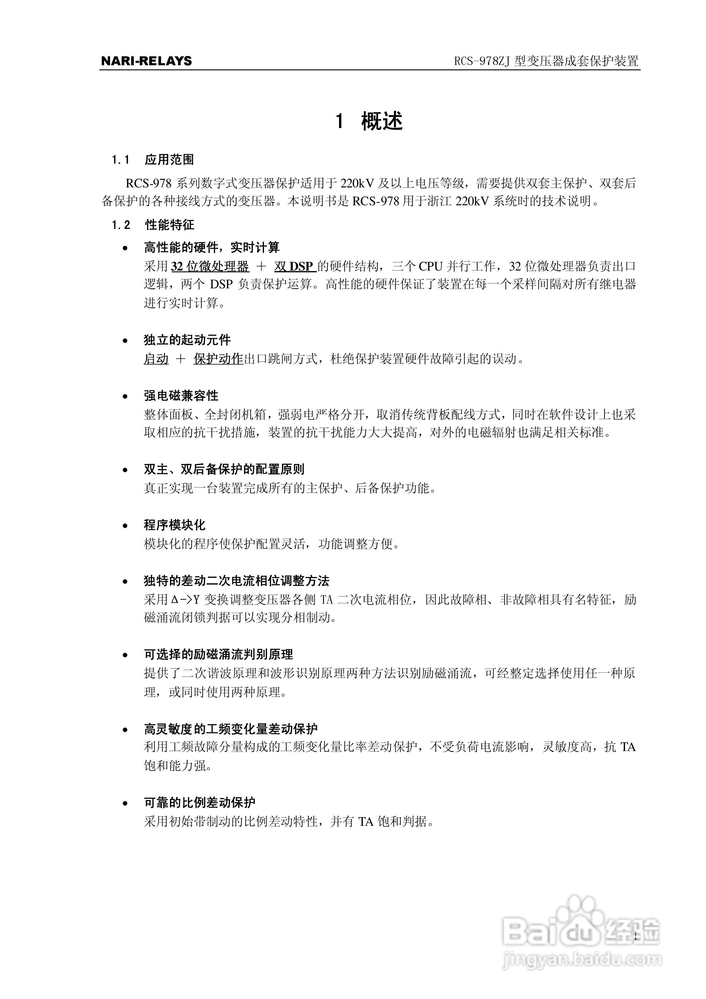
RCS-978ZJ型变压器成套保护装置使用说明书:[1]
2026-01-04 11:14:01
本篇为《RCS-978ZJ型变压器成套保护装置使用说明书》,主要介绍该产品的使用方法以及常见故障解决方案。
(共篇)
下一篇:
声明:
本网站引用、摘录或转载内容仅供网站访问者交流或参考,不代表本站立场,如存在版权或非法内容,请联系站长删除,联系邮箱:site.kefu@qq.com。
相关推荐
RCS-978ZJ系列220KV变压器保护装置说明书:[1]
阅读量:102
RCS-978ZJ型变压器成套保护装置技术和使用说明书:[6]
阅读量:29
RCS-978ZJ系列220KV变压器保护装置说明书:[6]
阅读量:132
使用说明书封面怎么做
阅读量:53
使用说明书wf2651使用指南
阅读量:158
猜你喜欢
告诫的意思
腻歪是什么意思
十三点什么意思
肝内钙化灶是什么意思
坚定不移的意思
座右铭是什么意思
什么是商业承兑汇票
岿然不动的意思
什么是ce认证
醋有什么作用
猜你喜欢
淘宝美工是做什么的
茫茫的意思
义不容辞的意思
什么是吉芬商品
否极泰来是什么意思
pr是什么意思
蟾宫折桂的意思
bl是什么意思
automatic什么意思
大猪蹄子是什么意思