指南生活
首页
美食营养
手工爱好
生活家居
返回
指南生活
首页
美食营养
游戏数码
手工爱好
生活家居
健康养生
运动户外
职场理财
情感交际
母婴教育
时尚美容
知识问答
生活知识
生活百科
搜索
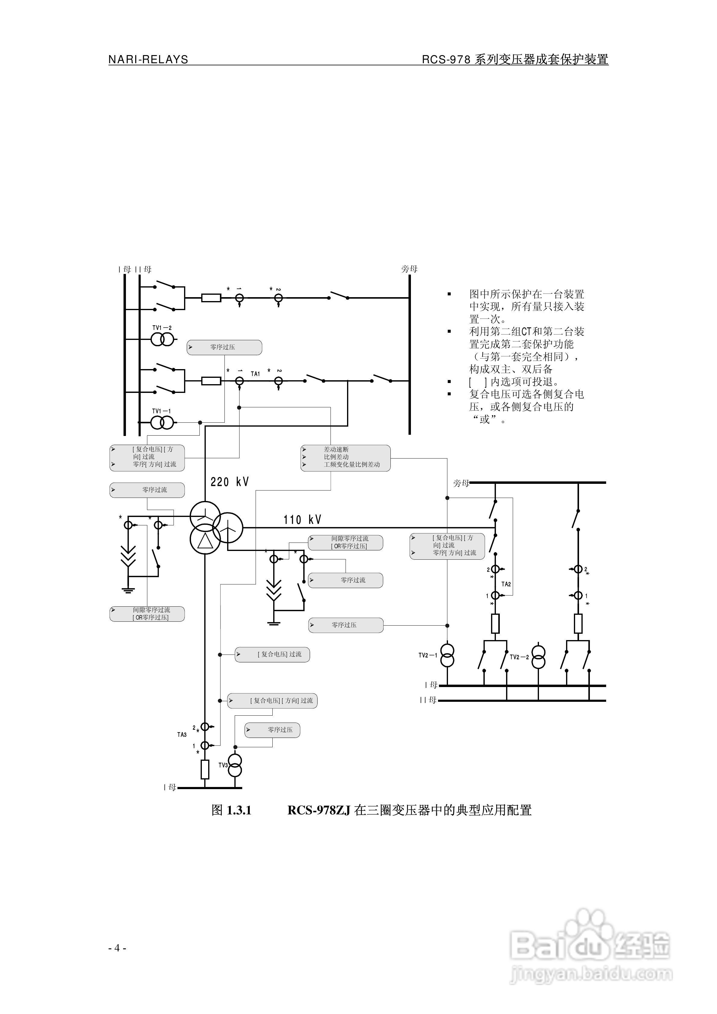
RCS-978ZJ系列220KV变压器保护装置说明书:[1]
2026-03-26 07:09:16
本篇为《RCS-978ZJ系列220KV变压器保护装置说明书》,主要介绍该产品的使用方法以及常见故障解决方案。
(共篇)
下一篇:
声明:
本网站引用、摘录或转载内容仅供网站访问者交流或参考,不代表本站立场,如存在版权或非法内容,请联系站长删除,联系邮箱:site.kefu@qq.com。
相关推荐
RCS-978ZJ系列220KV变压器保护装置说明书:[2]
阅读量:109
RCS-978ZJ系列220KV变压器保护装置说明书:[3]
阅读量:41
RCS-978ZJ型变压器成套保护装置技术和使用说明书:[2]
阅读量:126
RCS-978ZJ型变压器成套保护装置技术和使用说明书:[4]
阅读量:133
变压器满负载的测试方法
阅读量:85
猜你喜欢
济南有什么好玩的地方景点推荐
剪短发什么发型好看
pear是什么意思
犹豫的反义词是什么
什么时候七夕
竖中指是什么意思
吃饭睡觉打豆豆是什么意思
叶良辰是什么梗
眼皮跳是什么预兆
油烟机什么牌子好
猜你喜欢
甲沟炎是什么
7月19日是什么星座
天乙贵人是什么意思
什么烟好抽
cos是什么意思
ping是什么意思
我懂得了什么作文
皮肤过敏用什么药
单位性质指的是什么
黑天鹅事件是什么