指南生活
首页
美食营养
手工爱好
生活家居
返回
指南生活
首页
美食营养
游戏数码
手工爱好
生活家居
健康养生
运动户外
职场理财
情感交际
母婴教育
时尚美容
知识问答
生活知识
搜索
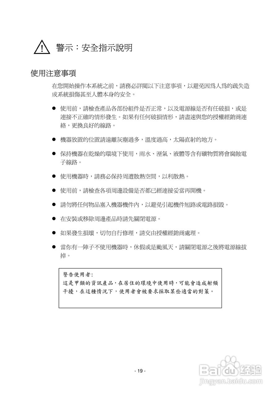
TSC TDP643P条码打印机使用说明:[3]
2025-12-10 10:30:29
本篇为《TSC TDP643P条码打印机使用说明》,主要介绍该产品的使用方法以及常见故障解决方案。
(共篇)
上一篇:
声明:
本网站引用、摘录或转载内容仅供网站访问者交流或参考,不代表本站立场,如存在版权或非法内容,请联系站长删除,联系邮箱:site.kefu@qq.com。
相关推荐
棱子蟹的做法
阅读量:102
倒挂金钟的养殖方法和注意事项
阅读量:162
家庭盆景制作方法
阅读量:21
糖醋大蒜怎么泡好吃
阅读量:109
妇科病需忌食哪些食物
阅读量:160
猜你喜欢
河床是什么意思
乳腺钙化是什么意思
odm是什么意思
社保有什么用
三个牛读什么
眼睛肿是什么原因
杀马特是什么意思
打呼噜是什么原因引起的
一杠两星是什么军衔
副乳是什么
猜你喜欢
亮晶晶的什么
sheet是什么意思
多年以后我还能不能活着是什么歌
other是什么意思
什么可以解酒
九价是什么
龙吸水是什么意思
ce认证是什么认证
属虎和什么属相最配
无什么无什么