指南生活
首页
美食营养
手工爱好
生活家居
返回
指南生活
首页
美食营养
游戏数码
手工爱好
生活家居
健康养生
运动户外
职场理财
情感交际
母婴教育
时尚美容
知识问答
生活知识
生活百科
搜索
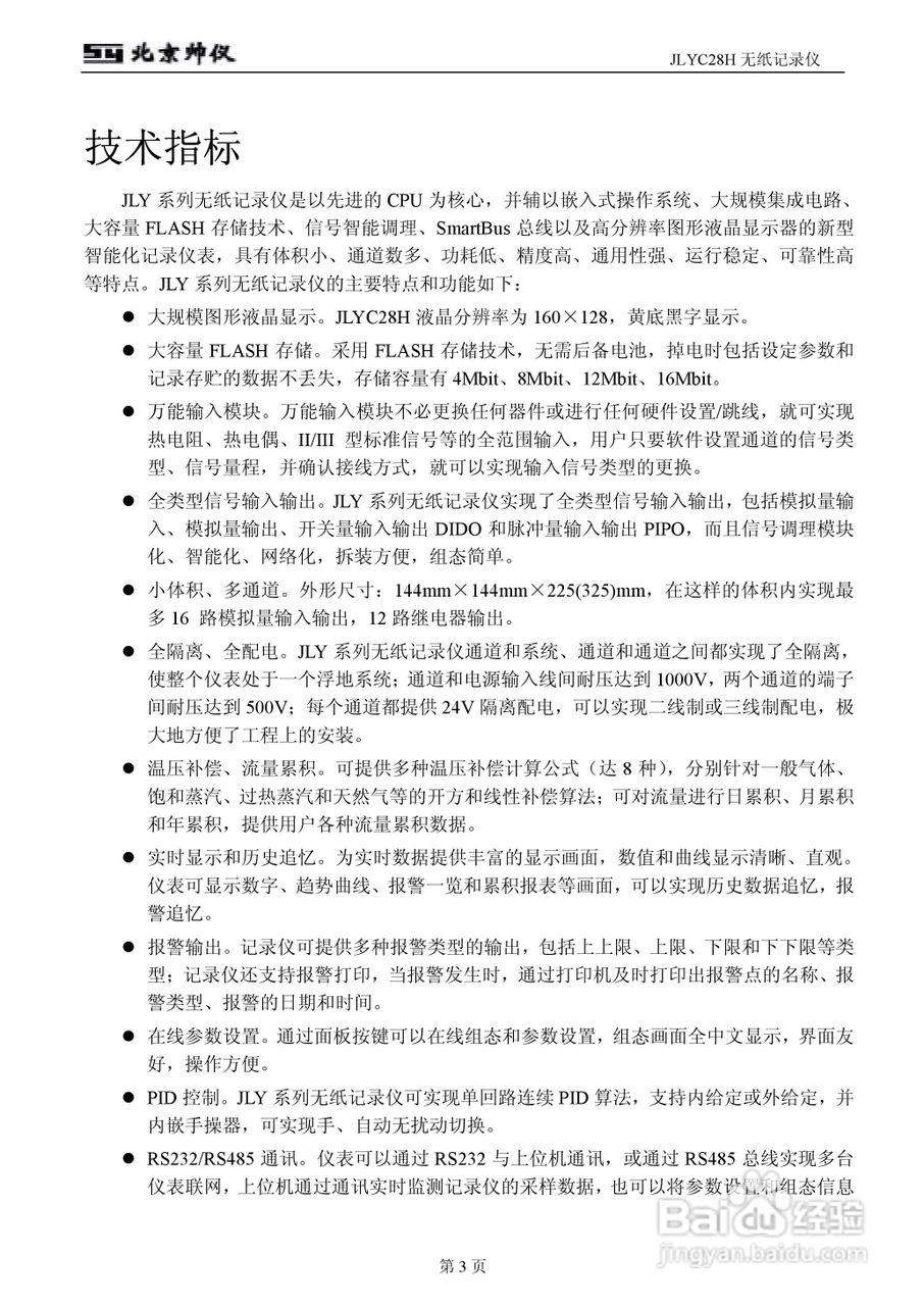
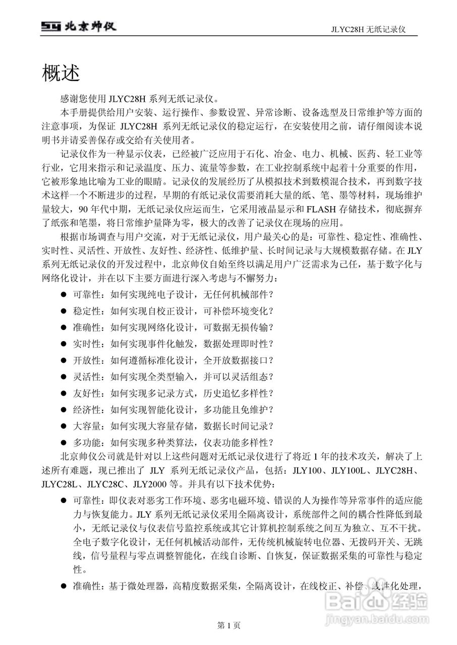
JLYC28H无纸记录仪智能仪表说明书:[1]
2026-04-21 17:24:45
本篇为《JLYC28H无纸记录仪智能仪表说明书》,主要介绍该产品的使用方法以及常见故障解决方案。
(共篇)
下一篇:
声明:
本网站引用、摘录或转载内容仅供网站访问者交流或参考,不代表本站立场,如存在版权或非法内容,请联系站长删除,联系邮箱:site.kefu@qq.com。
相关推荐
JLYC28H无纸记录仪智能仪表说明书:[3]
阅读量:46
AX100无纸记录仪说明书:[1]
阅读量:79
GDV6000彩色无纸记录仪使用说明书:[1]
阅读量:61
ZYW230无纸记录仪说明书:[1]
阅读量:154
安东LU-R1000系列无纸记录仪使用说明书:[1]
阅读量:155
猜你喜欢
汗斑的最佳治疗方法
龙骨花的养殖方法
音乐符号图案大全
怎么减小腿
好吃易做的家常菜
心悸的治疗方法
避孕方法
怎么打特殊符号
阿苯达唑片服用方法
鸡腿怎么做好吃又简单
猜你喜欢
调烟雾头最清晰的方法
狗狗品种大全及图片
精囊炎的治疗方法
洛阳旅游景点大全景点排名榜
止咳方法
排肚子里的气最快方法
景物描写的方法
面条怎么做好吃
全彩里番工口福利大全
mac地址怎么看