指南生活
首页
美食营养
手工爱好
生活家居
返回
指南生活
首页
美食营养
游戏数码
手工爱好
生活家居
健康养生
运动户外
职场理财
情感交际
母婴教育
时尚美容
知识问答
生活知识
搜索
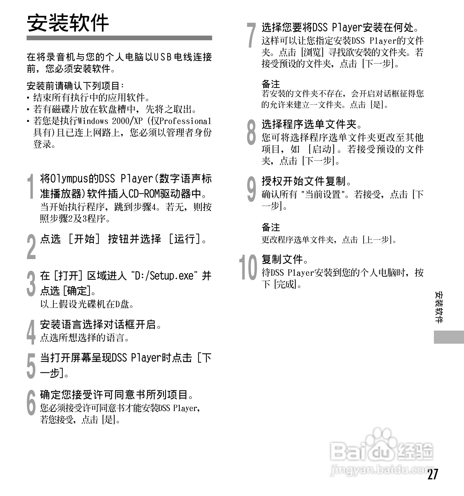
奥林巴斯录音笔DS-10型使用说明书:[3]
2026-01-08 11:24:38
本篇为《奥林巴斯录音笔DS-10型使用说明书》,主要介绍该产品的使用方法以及常见故障解决方案。
(共篇)
上一篇:
|
下一篇:
声明:
本网站引用、摘录或转载内容仅供网站访问者交流或参考,不代表本站立场,如存在版权或非法内容,请联系站长删除,联系邮箱:site.kefu@qq.com。
相关推荐
奥林巴斯录音笔DS-10型使用说明书:[1]
阅读量:88
奥林巴斯录音笔DS-10型使用说明书:[4]
阅读量:100
奥林巴斯录音笔DS-50型使用说明书:[3]
阅读量:29
奥林巴斯LS100录音笔测评
阅读量:179
使用说明书封面怎么做
阅读量:155
猜你喜欢
怎么种大蒜
怎么剪辑歌曲
奥迪q7怎么样
烫过的头发怎么打理
骨转移怎么治疗
膜法传奇加盟怎么样
斤五笔怎么打
月经疼痛怎么缓解
大人发烧37.5度怎么办
郑州铁路职业技术学院怎么样
猜你喜欢
红参怎么吃
元方你怎么看
上海工程技术大学怎么样
紫砂壶怎么开壶
灵芝粉怎么吃
大写数字怎么写
淘宝上怎么退货
dnf时空之门怎么去
介绍信怎么写
晚上睡觉出汗是怎么回事